1.62M
Category: mathematicsmathematics

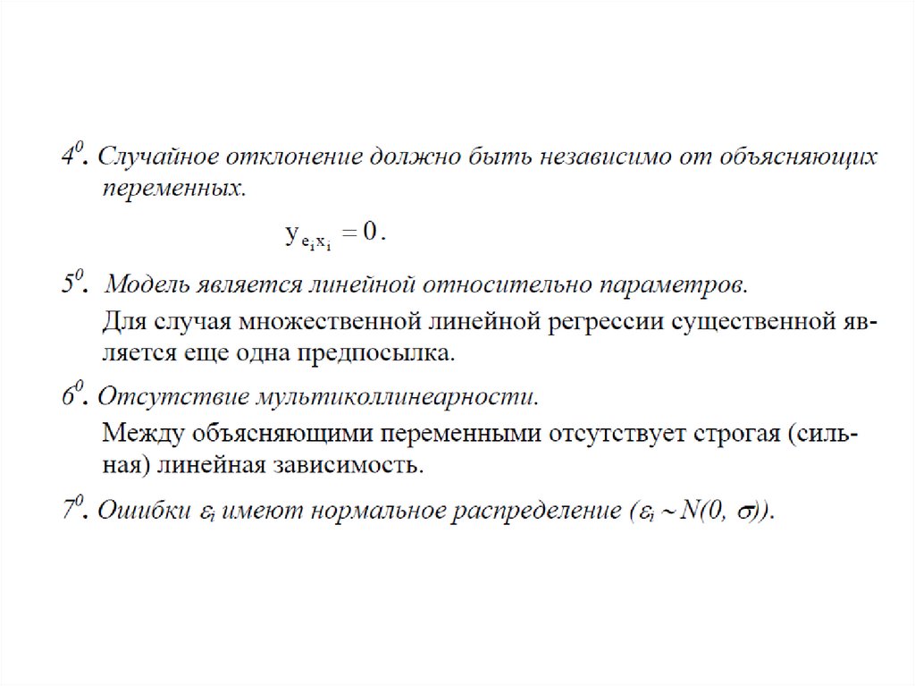
Модель множественной регрессии

1.

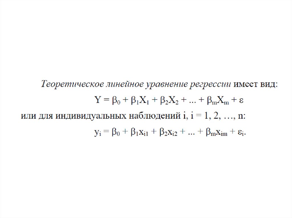
Модель множественной
регрессии.

2.

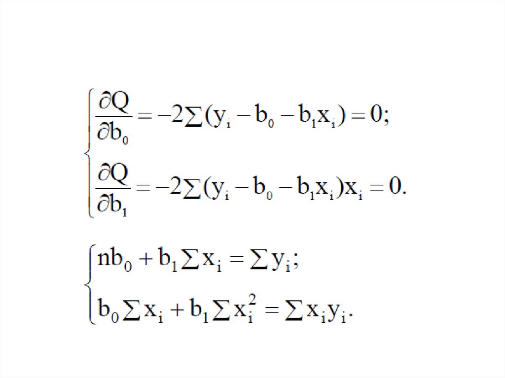
Метод наименьших квадратов для
линейной парной регрессии

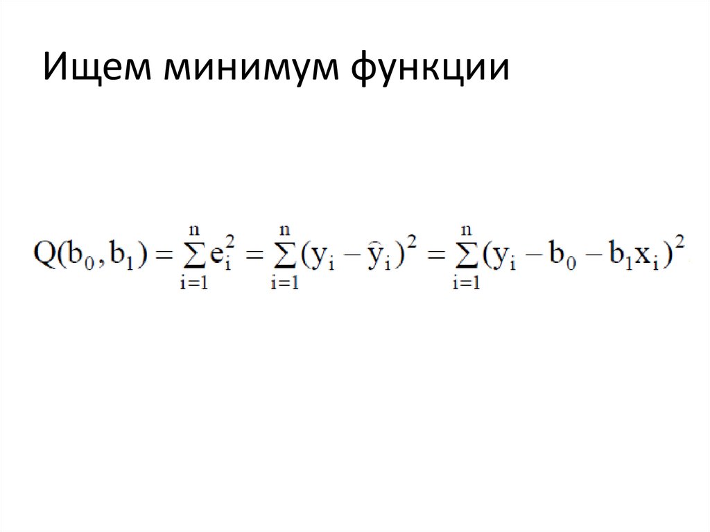
3.

Ищем минимум функции

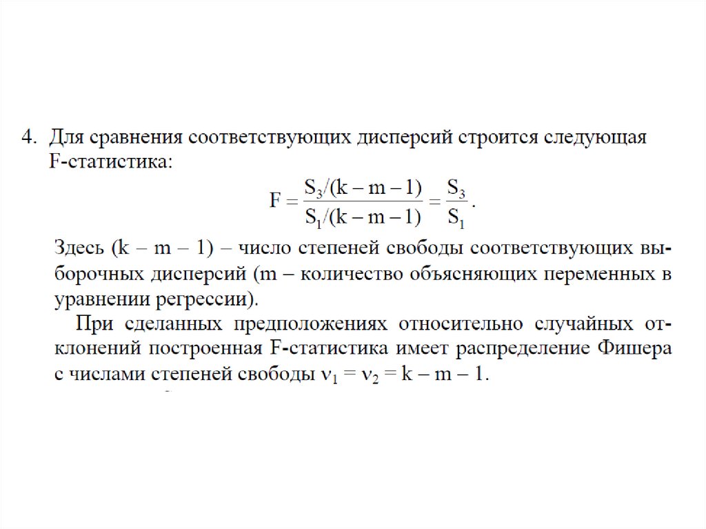
4.

5.

6.

7.

8.

9.

Расчёт коэффициентов

10.

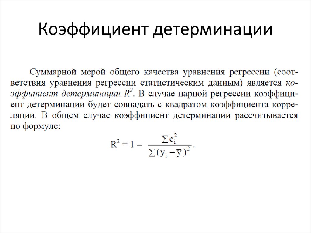
Коэффициент детерминации

11.

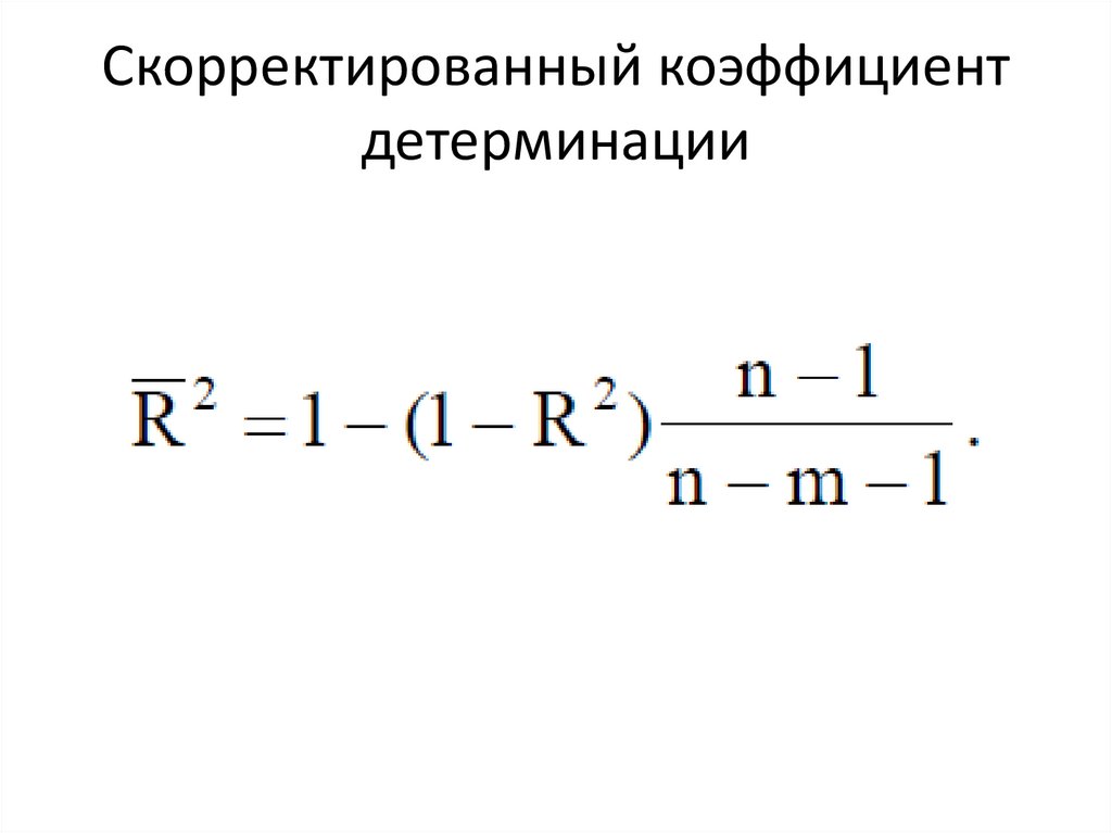
Скорректированный коэффициент
детерминации

12.

Скорректированный коэффициент
детерминации

13.

Гетероскедастичность

14.

15.

Последствия гетероскедастичности

16.

17.

Графический анализ остатков

18.

Тест Голдфелда- Квандта
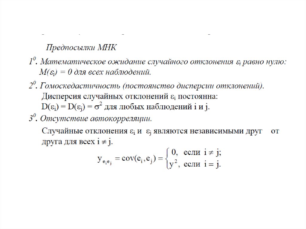
Условия:
• Стандартное отклонение пропорционально
значению объясняющей переменной,
тестируемой на гетескедастичность.
• Остатки имеют нормальное распределение
• Отсутствует автокорреляция остатков.

19.

20.

21.

22.

Автокорреляция

23.

Последствия автокорреляции

24.

Критерий Дарбина-Уотсена

25.

Ограничения

26.

Мультиколлинеарность

27.

28.

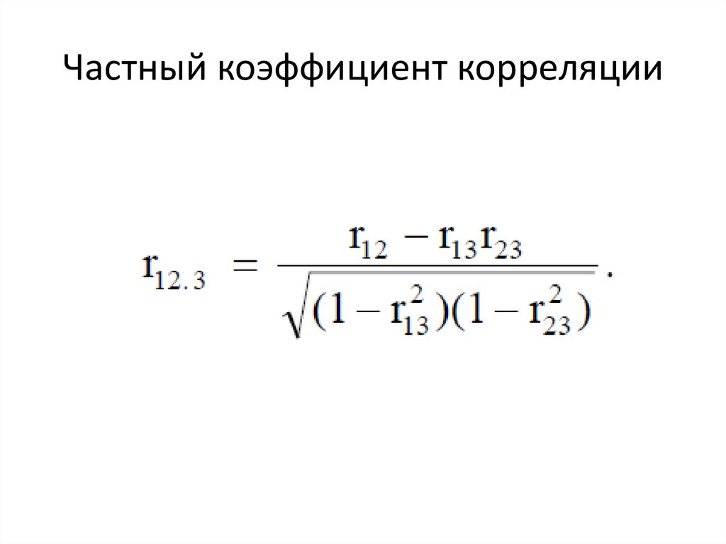
Частный коэффициент корреляции

29.

Фиктивные переменные
English     Русский Rules