0.96M
Category: mathematicsmathematics

Арифметическая прогрессия

1.

Арифметическая
прогрессия

2.

Теоретические сведения

3.

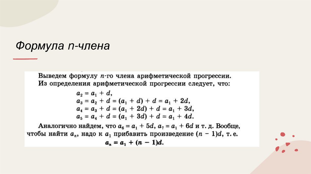
Формула n-члена

4.

Доказательство формулы n-члена

5.

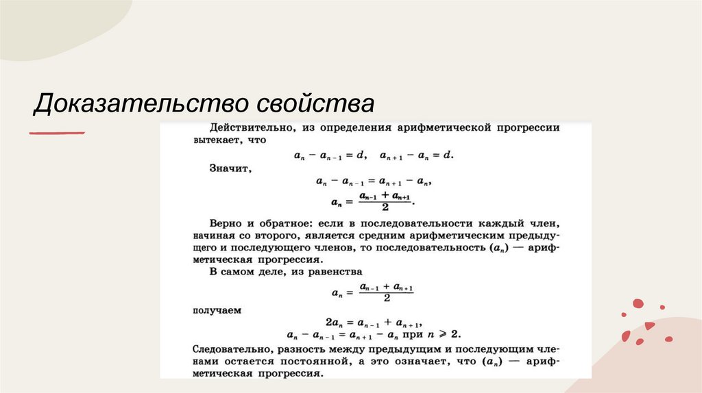
Важное свойство арифметической
прогрессии

6.

Доказательство свойства

7.

Характеристическое свойство

8.

Свойство арифметической прогрессии

9.

Формулы суммы первых n-членов

10.

Выведение формулы суммы n-члена

11.

Виды заданий
• Нахождение пропущенных членов арифметической прогрессии или нахождение
заданного члена;
• Нахождение одинаковых членов разных прогрессий;
• Создание арифметической прогрессии по заданным условиям;
• Проверка формул на соответствие арифметической прогрессии;
• Нахождение количества членов по заданному условию;
• Задачи на доказательства с использованием арифметической прогрессии.

12.

Виды заданий
• Нахождение суммы n-члена;
• Нахождение количества членов прогрессии;
• Решение уравнений;
English     Русский Rules