Определитель матрицы
Свойства определителей
Задание
219.50K
Category: mathematicsmathematics

Определитель матрицы (занятие 2)

1. Определитель матрицы

2.

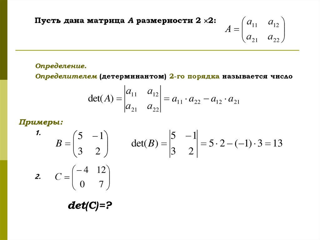
Пусть дана матрица А размерности 2 2:
а11
А
а 21
а12
а 22
Определение.
Определителем (детерминантом) 2-го порядка называется число
det( A)
а11
а12
а21 а22
a11 a22 a12 a21
Примеры:
1.
2.
5 1
B
3 2
4 12
С
0 7
det(С)=?
det( B)
5 1
3
2
5 2 ( 1) 3 13

3. Свойства определителей

1.
2.
3.
4.
5.
6.
Определитель матрицы не меняется при её
транспонировании.
Определитель матрицы, имеющей нулевую
строку или нулевой столбец, равен 0.
Определитель матрицы, содержащей 2
одинаковых строки или столбца, равен 0.
Определитель матрицы, содержащей 2
пропорциональных строки или столбца, равен 0.
Если в матрице поменять местами 2 строки или 2
столбца, то её определитель изменит свой знак на
противоположный.
Если все элементы некоторой строки или столбца
умножить на одно и то же число k 0, то
определитель матрицы умножится на это число.

4. Задание

1. Выпишете определение 2 порядка.
2. Вычислите определитель матрицы С
(пример 2).
Выпишите свойства определителей.
English     Русский Rules