151.69K
Category: physicsphysics

Механические волны

1.

ГЛАВА I. МЕХАНИКА
§16. Механические волны
О. И. Лубенченко
НИУ МЭИ
Кафедра физики им. В. А. Фабриканта
2020

2.

§16. Механические волны
2
I. Уравнение бегущей волны
Волна — ФЯ — любое распространяющееся в пространстве возмущение, т. е.
изменение какой-либо физической величины с течением времени.
t1
ξ
0
t2
A
B
x1
x2
x
x 2 x1
ξ x2 , t1
ξ x1 , t 1
v
ξ x 2 , t 2 ξ x1 , t 1
Положим x1 = 0: x2 → x, t2 → t, t1 t
ξ 0, t f t
v
x
v
x
ξ x , t ξ 0, t
v
x
ξ x , t f t — уравнение бегущей волны
v
x
f t
v
x
t — фаза волны
v

3.

§16. Механические волны
3
II. Волновой фронт
Волновой фронт (волновая поверхность) — геометрическое место
точек, в которых в один и тот же момент времени колебания происходят в
одинаковой фазе.
Плоская волна
Сферическая волна
v
v
волновая поверхность — плоскость
волновая поверхность — сфера

4.

§16. Механические волны
4
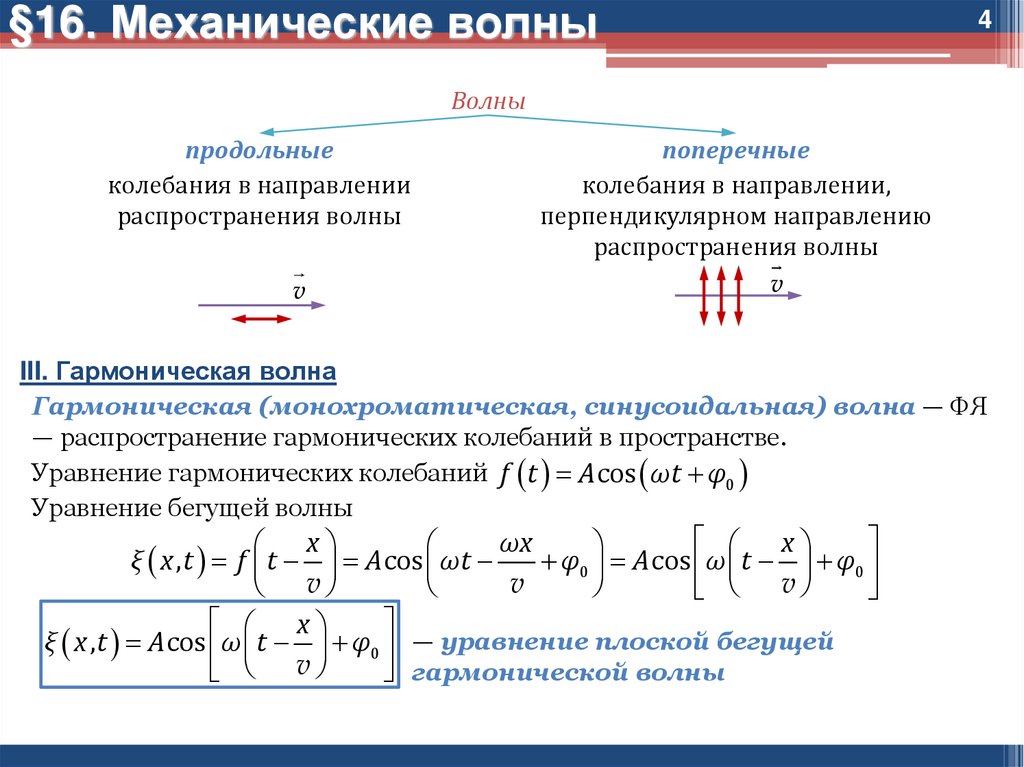
Волны
продольные
колебания в направлении
распространения волны
v
поперечные
колебания в направлении,
перпендикулярном направлению
распространения волны
v
III. Гармоническая волна
Гармоническая (монохроматическая, синусоидальная) волна — ФЯ
— распространение гармонических колебаний в пространстве.
Уравнение гармонических колебаний f t A cos ωt φ0
Уравнение бегущей волны
x
ωx
x
ξ x , t f t A cos ωt
φ0 A cos ω t φ0
v
v
v
x
ξ x , t A cos ω t φ0 — уравнение плоской бегущей
v
гармонической волны

5.

§16. Механические волны
5
Характеристики гармонической волны
• Скорость v
• Начальная фаза φ0
• Циклическая частота ω

ω
ω 1
ν
• Частота
2π T
• Период
T
• Амплитуда A — максимальное значение колеблющейся ФВ
• Длина волны — ФВ — расстояние, которое волна проходит за время
одного полного колебания:
λ vT
• Волновое число
k
2π v v
ω
ν
2π ω 2πν
λ
v
v
ξ x , t A cos ωt kx φ0
k м 1

6.

§16. Механические волны
6
«Мгновенная фотография» гармонической волны
ξ
v
A
ξ(x, t)
ξ(x, t + Δt)
0
–A
x
λ
Уравнение бегущей гармонической волны в общем случае (при произвольной
форме волнового фронта):
ξ r , t A cos ωt kr φ0
k — волновой вектор k v

7.

§16. Механические волны
7
IV. Волновое уравнение
x
ξ x ,t f t
v
ξ
1
f
x
v
2ξ 1
2 f
2
x
v
x
ξ
ξ x ,t f t
f
t
v
2ξ 1 2ξ
2 2 — волновое уравнение
2
x
v t

f
2
t
Общее решение волнового уравнения ξ x , t f1 t
x
x
f
t
2
v
v
прямая волна
Вид функций f1 и f2 определяется начальными условиями.
обратная волна
English     Русский Rules