6.14M
Categories: mathematicsmathematics informaticsinformatics

Подпространства. Проекции. Тема 9

1.

2.

Ключевые вопросы лекции
Как уменьшить размерность векторного описания объектов?
Что такое подпространство (п/п)? Как описываются п/п ?
Как найти проекцию вектора на вектор, на произвольное п/п?
Как построить матрицу проецирования на п/п ?
Что такое сумма п/п, пересечение п/п, прямая сумма п/п?
Как решается задача аппроксимации МНК с использованием
операции проецирования?

3.

План уроков темы
Постановка задач аппроксимации и снижения размерности
описания объектов
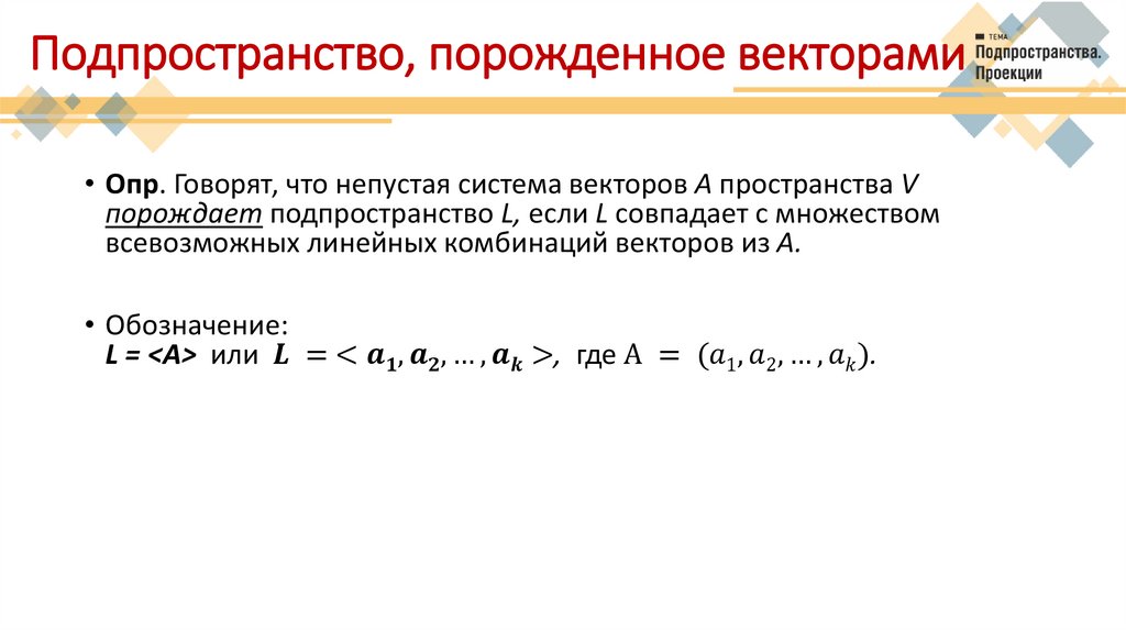
Подпространство (п/п). Описание п/п. Порождающие матрицы.
Проецирование вектора на произвольное п/п. Вывод
нормальной системы уравнений.
Алгебраические операции на множестве п/п. Свойства операций
Ортогональное разложение по п/п. Связь п/п с СЛАУ Ax=0
Примеры проецирования

4.

Постановка задачи аппроксимации
Цена
дома,
тыс.$
500
400
300
200
100
0
0
Задача регрессии:
Предсказать
величину цены дома
500
1000
1500
2000
2500
3000
Размер дома, кв.футов
Пример взят из курса «Machine Learning», Stanford University

5.

Постановка задачи аппроксимации

6.

Постановка задачи снижения размерности

7.

Постановка задачи аппроксимации

8.

План уроков темы
Постановка задач аппроксимации и снижения размерности
описания объектов
Подпространство (п/п). Описание п/п. Порождающие матрицы.
Проецирование вектора на произвольное п/п. Вывод
нормальной системы уравнений.
Алгебраические операции на множестве п/п. Свойства операций
Ортогональное разложение по п/п. Связь п/п с СЛАУ Ax=0
Примеры проецирования

9.

Подпространство В.П.
Опр. Подпространством линейного пространства V над полем Р
называется любое его подмножество L, которое само является
пространством относительно введенных в V операций сложения
и умножения на элементы из поля Р. Обозначение:
English     Русский Rules