1.48M
Category: chemistrychemistry

04 Синтез полимеров. Термодинамика

1.

Встреча 4-5. Синтез полимеров
Полимеризация. Классификация цепных полимеризационных процессов. Термодинамика полимеризации.
Радикальная полимеризация (РП). Инициирование РП. Типы инициаторов. Реакции роста, обрыва и
передачи цепи. Ингибиторы. Кинетика РП при малых степенях превращения. Степень полимеризации.
Особенности РП при высоких степенях превращения, "гель-эффект". Радикальная сополимеризация.
Уравнения состава сополимеров. Схема "Q – e".
Катионная полимеризация (КП). Катализаторы и сокатализаторы. Рост и ограничение цепей при КП.
Кинетика КП. Анионная полимеризация (АП). Катализаторы АП. Инициирование, рост и ограничение
цепей при АП. Стереорегулирование при радикальной и ионной полимеризации. Координационно-ионная
полимеризация в присутствии гомогенных и гетерогенных катализаторов. Способы проведения
полимеризации: в массе, растворе, суспензии, эмульсии.
Поликонденсация. Типы реакций поликонденсации. Термодинамические аспекты поликонденсации.
Кинетика поликонденсации: линейная, совместная и трехмерная поликонденсация. Побочные реакции
при
поликонденсации.
Способы
проведения
поликонденсации.
Примеры
важнейших
поликонденсационных процессов. Синтез важнейших представителей полимеров, выпускаемых
промышленностью.

2.

Аспекты синтеза полимеров
1) Химический.
2) Конфигурационный.
3) Контроль молекулярной массы и ММР.
4) Контроль степени разветвленности макромолекулы.
ПЭВП, ПЭНД
ПЭНП, ПЭВД

3.

Реакции поликонденсации
n H2N – (CH2)6 – NH2
Реакции полиприсоединения
О = С=N– R/ – N=C=O
+ HO – R // – OH
Классификация по числу участвующих мономеров
гомополимеризация
один мономер
сополимеризация
два или более мономера

4.

Классификация реакций синтеза полимеров
Цепная полимеризация
Ступенчатый синтез
Цепной
процесс,
который
включает
последовательные присоединения мономера к
концу растущей цепи.
n - степень полимеризации
М* - активный центр
М – мономер
- растущая цепь
реакционные группы
n, m – степень полимеризации
Классификация по природе активного центра
ионная
катионная
реакций
a-Mn-b + a-Mm-b → a-Mn+m-b + ab
---Mn* + M → --- Mn+1*
радикальная
Взаимодействие за счет химических
реакционноспособных групп.
анионная
ионно-координационная
низкомолекулярный
продукт
реакция
поликонденсации
реакция
полиприсоединения
(выделяется
низкомолекулярный
продукт)
(не выделяется
низкомолекулярный
продукт, реакция идет за
счет переноса атома или
атомной группы)

5.

Полимеризация – процесс получения ВМС, при котором макромолекула
образуется путем последовательного присоединения мономеров к растущему
активному центру.
Классификация от природы активного центра
Радикальная - активный центр – свободный радикал (радикал роста, макрорадикал)
Ионная – концевой атом растущей цепи несет полный или частичный положительный
(катионная) или отрицательный заряд (анионная)
Ионно-координационная – ион, входящий в состав активного центра, принимает участие
в акте роста, образуя с присоединяющейся молекулой мономера координационный
комплекс или циклическое переходное состояние

6.

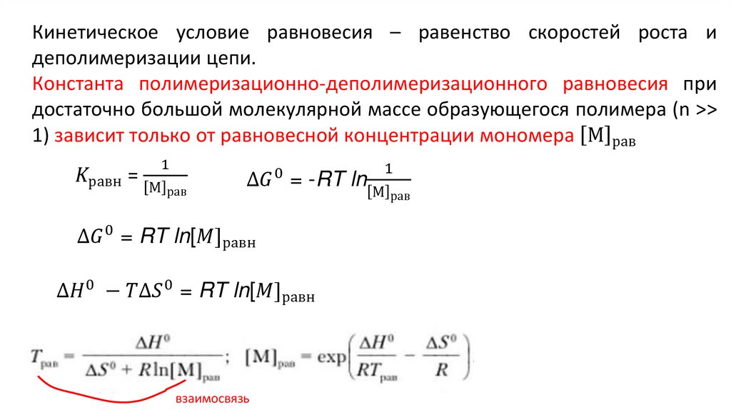
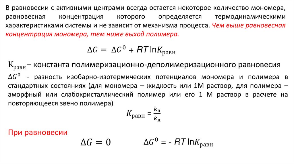
Термодинамика цепной полимеризации
• 1. условия образования макромолекул;
• 2. условия достижения максимально высокой степени превращения;
• 3. условия достижение равновесия;
• 4. описание природы и характера тепловых эффектов.
English     Русский Rules