Площади плоских фигур
1.03M
Category: mathematicsmathematics

Площади плоских фигур

1. Площади плоских фигур

2.

Площадь треугольника.
В
1
1
1
S aha bhb chc
2
2
2
h
а
1
1
1
c
S ab sin C bc sin A ac sin B
h
2
2
2
С
h
r - радиус вписанной
S rp
b
окружности,
А
р - полупериметр
abc R - радиус oписанной окружности
S
4R
b
c
a
S
p( p a)( p b)( p c) , р полупериметр a b c
p
2

3.

Площадь прямоугольного треугольника.
В
c
h
1
S ab
2
1
ab
S ch, h
2
c
а
С
А
b
Площадь правильного треугольника.
В
а
60˚
А
а
а2 3
S
4
а
С

4.

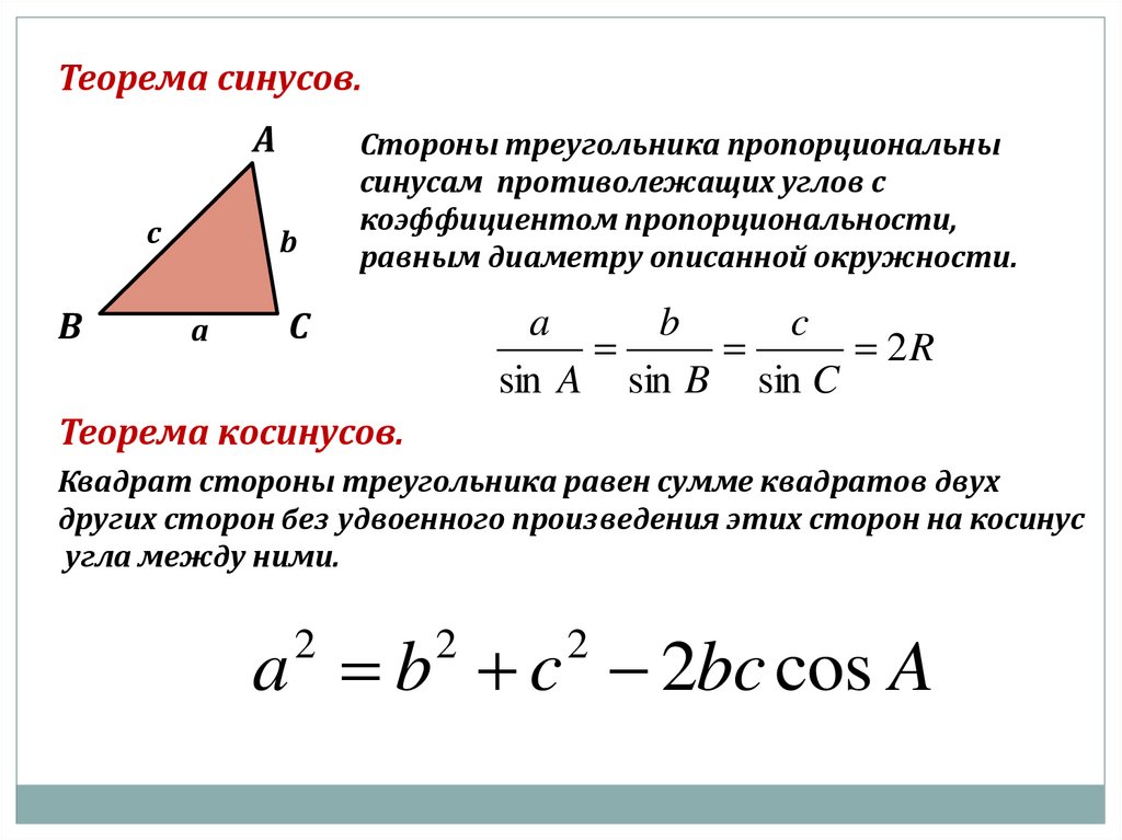
Теорема синусов.
А
c
В
b
a
Стороны треугольника пропорциональны
синусам противолежащих углов с
коэффициентом пропорциональности,
равным диаметру описанной окружности.
С
a
b
c
2R
sin A sin B sin C
Теорема косинусов.
Квадрат стороны треугольника равен сумме квадратов двух
других сторон без удвоенного произведения этих сторон на косинус
угла между ними.
a b c 2bc cos A
2
2
2

5.

Площадь прямоугольника.
В
d₁
А
d₂ O
С
α
a
D
S ab
1
S d1d 2 sin
2
b
S ah
Площадь параллелограмма.
S ab sin A
В
С
d₂
b h
1
α
S d1d 2 sin
d₁
А
D
2
a
Площадь ромба.
S ah
1
S rp
В
С
S
d
d
1 2
2
d₁
2
S
a
sin
A
S 2ra
a h
r - радиус вписанной окружности,
d₂
р – полупериметр ромба.
А
D
a

6.

Площадь квадрата.
В
S a
С
d
a
1 2
S d
2
d
А
D
a
2
1
d a 2; r a
2
1
a 2
R d
2
2
d-диагональ,
R-радиус описанной окружности
r- радиус вписанной окружности
a- сторона
Площадь трапеции.
В
M
А
h
d₂
a
С
α
d₁
b
N
D
a b
S
h
2
S MN h
1
S d1d 2 sin
2

7.

Частные случаи правильных п-угольников.
О
R
r
r
О
R
a
О
R
a
r
a
60
90
120
а R 3
а R 2
R 2r
a2 3
S
4
a 2r
а R
R 3
r
2
3R 2 3
S
2
S a 2 2R 2
English     Русский Rules