ПЕРЕХОДНЫЕ ПРОЦЕССЫ В ЭЛЕКТРИЧЕСКИХ ЦЕПЯХ   7.3. Установившийся и свободный режимы
97.56K
Category: electronicselectronics

7_3_Установившийся_и_свободный_режимы

1. ПЕРЕХОДНЫЕ ПРОЦЕССЫ В ЭЛЕКТРИЧЕСКИХ ЦЕПЯХ   7.3. Установившийся и свободный режимы

ПЕРЕХОДНЫЕ ПРОЦЕССЫ В
ЭЛЕКТРИЧЕСКИХ ЦЕПЯХ
7.3. Установившийся и
свободный режимы

2.

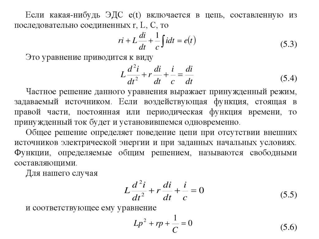
Если какая-нибудь ЭДС e(t) включается в цепь, составленную из
последовательно соединенных r, L, C, то
di 1
ri L idt e t
(5.3)
dt c
Это уравнение приводится к виду
d 2i
di i di
L 2 r
(5.4)
dt c dt
dt
Частное решение данного уравнения выражает принужденный режим,
задаваемый источником. Если воздействующая функция, стоящая в
правой части, постоянная или периодическая функция времени, то
принужденный ток будет и установившемся одновременно.
Общее решение определяет поведение цепи при отсутствии внешних
источников электрической энергии и при заданных начальных условиях.
Функции, определяемые общим решением, называются свободными
составляющими.
Для нашего случая
d 2i
di i
L 2 r
0
(5.5)
dt c
dt
и соответствующее ему уравнение
1
Lp 2 rp 0
(5.6)
C

3.

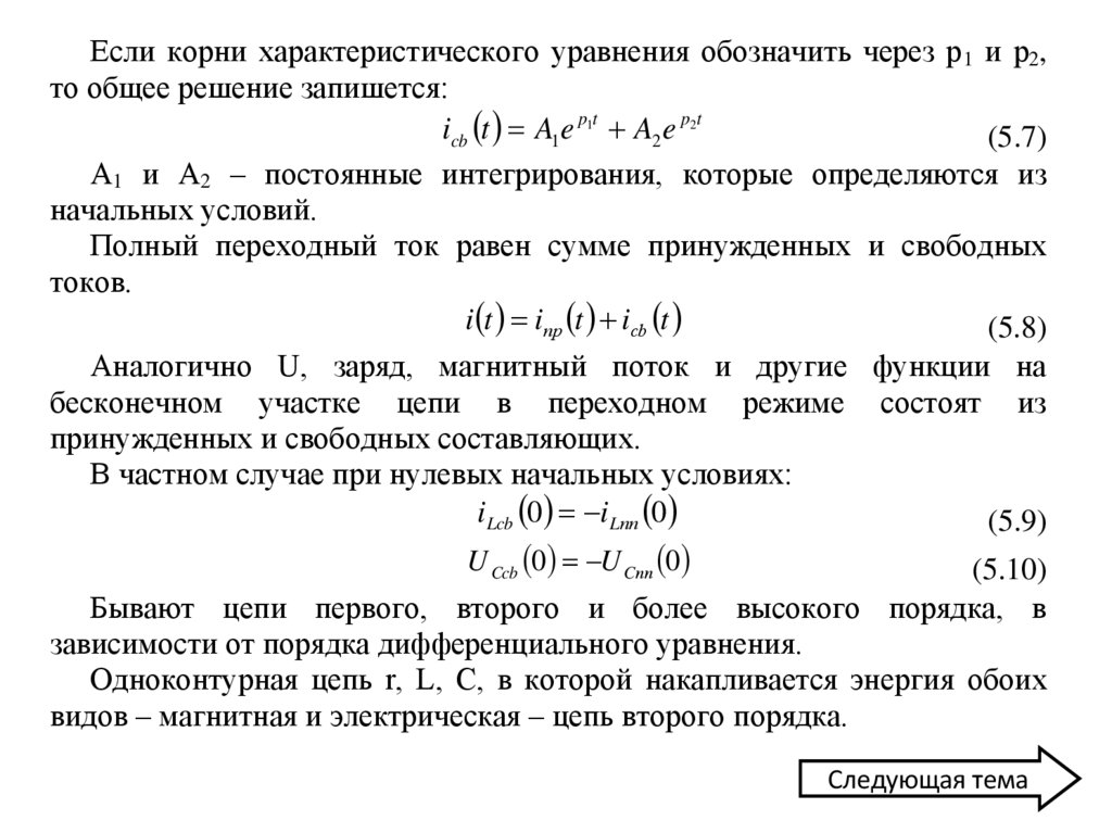
Если корни характеристического уравнения обозначить через p1 и p2,
то общее решение запишется:
icb t A1e p1t A2 e p2t
(5.7)
А1 и А2 – постоянные интегрирования, которые определяются из
начальных условий.
Полный переходный ток равен сумме принужденных и свободных
токов.
i t iпр t iсb t
(5.8)
Аналогично U, заряд, магнитный поток и другие функции на
бесконечном участке цепи в переходном режиме состоят из
принужденных и свободных составляющих.
В частном случае при нулевых начальных условиях:
i Lcb 0 i Lпп 0
(5.9)
U Ccb 0 U Cпп 0
(5.10)
Бывают цепи первого, второго и более высокого порядка, в
зависимости от порядка дифференциального уравнения.
Одноконтурная цепь r, L, C, в которой накапливается энергия обоих
видов – магнитная и электрическая – цепь второго порядка.
Следующая тема
English     Русский Rules