Қай ширекте тригонометриялық функциялар тек оң мән қабылдайды
Функцияның жұп тақтығын тексер
Келтіру формулалары
Егер бұрышы ОX осінен ауытқыса, онда функцияның атауы өзгермейді.
Егер бұрышы ОУ осінен ауытқыса, онда функцияның атауы қарама-қарсыға ауысады.
REDUCTION FORMULA
Тригонометриялық функцияның мәнін 45° бұрыштан кем бұрышқа келтір.
Өрнекті ықшамдаңдар:
Өрнекті ықшамдаңдар:
1.71M
Category: mathematicsmathematics

Келтіру формуласы

1. Қай ширекте тригонометриялық функциялар тек оң мән қабылдайды

ҚАЙ ШИРЕКТЕ ТРИГОНОМЕТРИЯЛЫҚ ФУНКЦИЯЛАР ТЕК ОҢ МӘН
ҚАБЫЛДАЙДЫ
І ширек
ІІ ширек
ІІІ ширек
ІV ширек
Белгі Жауа Белгі Жауа Белгі Жауа Белгі Жауа
ле
бы
ле
бы
ле
бы
ле
бы
Sin α
Cos α
Tg α
Ctg α

2. Функцияның жұп тақтығын тексер

ФУНКЦИЯНЫҢ ЖҰП ТАҚТЫҒЫН ТЕКСЕР
Белгіле
Жауабы
cos( t )
cos t
sin( t )
sin t
tg ( t )
tgt
ctg ( t )
ctgt

3.

«Ой қозғау»

1
Дескриптор
Тригонометриялық функциялардың қай ширектерде орналасатынын
анықтау
2
Тригонометриялық функциялардың таңбаларын анықтау
3
Функциялардың анықталу облысы мен мәндерінің жиынын табу

4. Келтіру формулалары

КЕЛТІРУ
ФОРМУЛАЛАРЫ

5.

Оқу мақсаттары:
9.2.4.4
келтіру формулаларын қорытып
шығарады және қолданады;

6. Егер бұрышы ОX осінен ауытқыса, онда функцияның атауы өзгермейді.

ЕГЕР БҰРЫШЫ ОX ОСІНЕН АУЫТҚЫСА,
ОНДА ФУНКЦИЯНЫҢ АТАУЫ ӨЗГЕРМЕЙДІ.
y
II
2
I
2
0
III
0
IV
x

7. Егер бұрышы ОУ осінен ауытқыса, онда функцияның атауы қарама-қарсыға ауысады.

ЕГЕР
БҰРЫШЫ ОУ ОСІНЕН АУЫТҚЫСА,
ОНДА ФУНКЦИЯНЫҢ АТАУЫ ҚАРАМА-ҚАРСЫҒА
АУЫСАДЫ.
2
sin cos
y
tg ctg
II
I
0
0
IV
III
3
2
2
x
3
2

8.

sin 2 sin
y
sin sin
II
cos 2 cos
I
2
0
III
0
IV
x
tg tg
ctg 2 ctg

9.

2
II
y
sin cos
2
3
cos
sin
2
I
0
0
IV
III
3
2
x
tg ctg
2
3
ctg
2
tg

10. REDUCTION FORMULA

Келтіру формулалары
10

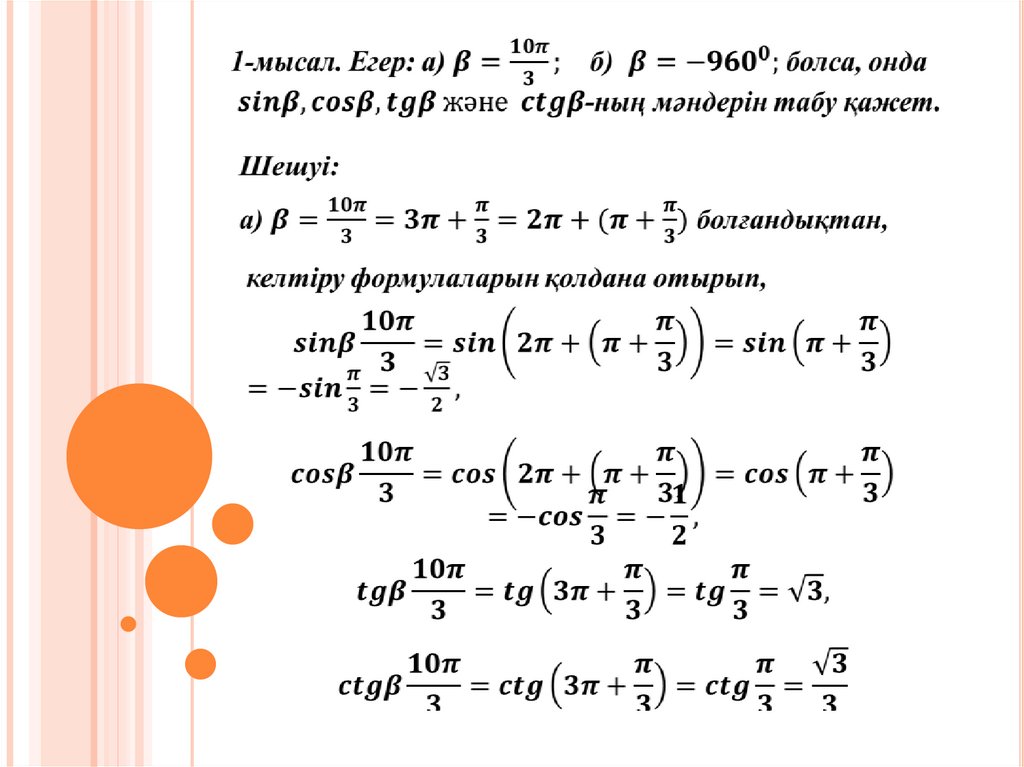
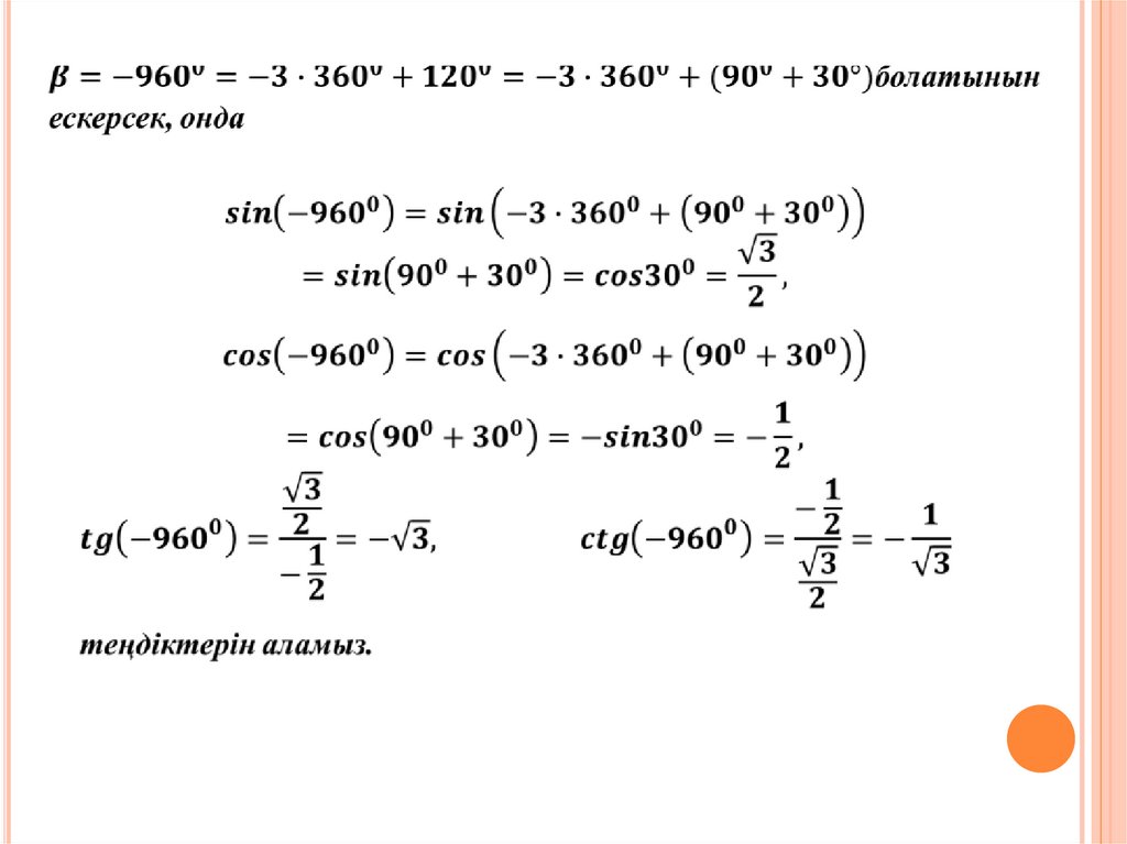
11.

12.

13.

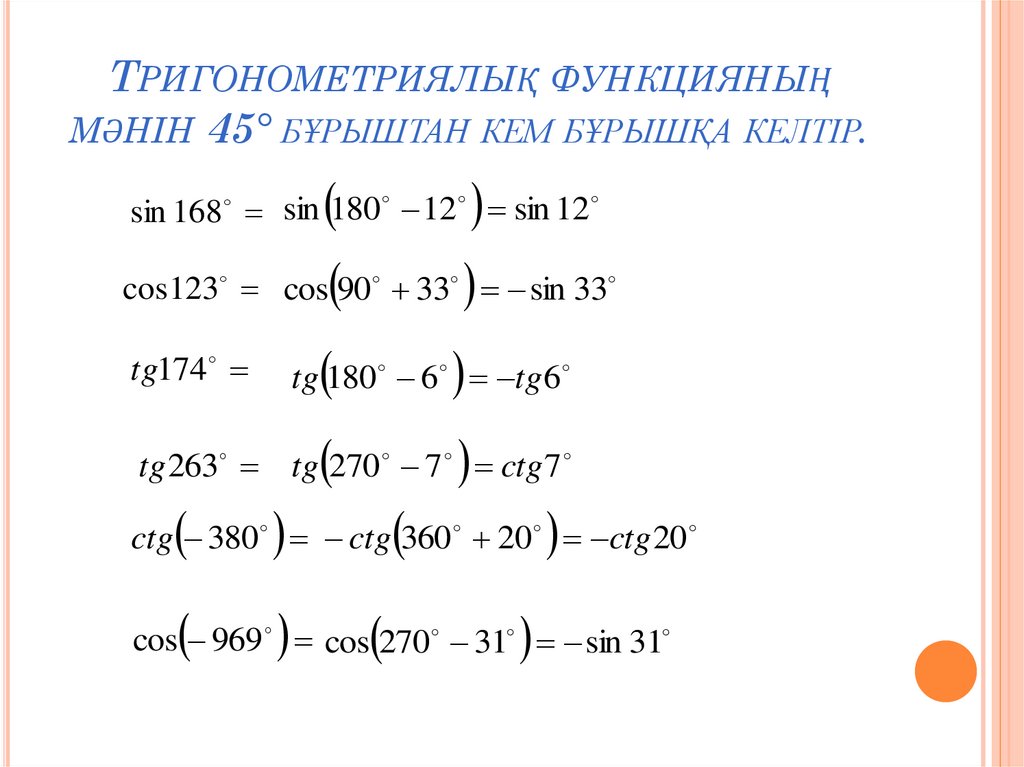
14. Тригонометриялық функцияның мәнін 45° бұрыштан кем бұрышқа келтір.

ТРИГОНОМЕТРИЯЛЫҚ ФУНКЦИЯНЫҢ
МӘНІН 45° БҰРЫШТАН КЕМ БҰРЫШҚА КЕЛТІР.
cos123 cos 90 33 sin 33
sin 168 sin 180 12 sin 12
tg174
tg 180 6 tg6
tg 263 tg 270 7 ctg 7
ctg 380 ctg 360 20 ctg 20
cos 969 cos 270 31 sin 31

15. Өрнекті ықшамдаңдар:

ӨРНЕКТІ ЫҚШАМДАҢДАР:
3 cos 3 cos 360 cos 90 sin 90
3 cos 3 cos sin sin 2 sin

16. Өрнекті ықшамдаңдар:

ӨРНЕКТІ ЫҚШАМДАҢДАР:
tg132 ctg 228 cos115 cos 245
ctg197 ctg 253 tg155 tg 295
tg 90 42 ctg 270 42 cos 90 25 cos 270 25
ctg 180 17 ctg 270 17 tg 180 25 tg 270 25
ctg 42 tg 42 sin 25 sin 25
ctg17 tg17 tg 25 ctg 25
1 sin 2 25 1
cos 2 25
2
2
English     Русский Rules