Здравствуйте, дорогие! И снова МАТЕМАТИКА! Желаю удачи в изучении предмета, интереса к нему и положительных успехов! Тема
Нахождение значения функции в точке.
Дан график функции у=4-х2 По графику найти значение функции в точке х1=1 и х2=2
Пример 1
Геометрический смысл приращения функции
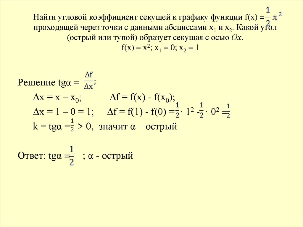
Найти угловой коэффициент секущей к графику функции f(x) = , проходящей через точки с данными абсциссами х1 и х2. Какой угол
Найдите приращение функции f в точке х0, если f(x) = 3x+1, x0 = 5, ∆x = 0, 01.
Найти приращение функции y=f(x) при переходе от точки х к точке х+∆x, если f(x)= х2 .
Ответить на вопросы
964.50K
Category: mathematicsmathematics

Приращение функции

1. Здравствуйте, дорогие! И снова МАТЕМАТИКА! Желаю удачи в изучении предмета, интереса к нему и положительных успехов! Тема

урока:Приращение функции

2. Нахождение значения функции в точке.

Найти значение функции f(x)= x2 + 2x
в точке x0 = -3.
Решение: f(x0) = f(-3) = (-3)2+ 2∙(-3)
=9-6=3
Ответ: f(-3) = 3

3. Дан график функции у=4-х2 По графику найти значение функции в точке х1=1 и х2=2

Дан график функции у=4-х2
По графику найти значение функции
х1=1 и х2=2
в точке
f(1)=3, f(2)=0
3
1
2

4.

Дан график функции у=4-х2
По графику найти значение
функции в точке х1=1 и
х2=2
у
4
3
Разность х2 - х1=2-1=1; ∆x=1
2
∆f
f (1)=3; f(2)=0; f(2)- f(1)=0-3= -3
∆f=-3
1
-2
-1
0
1
2
∆x
х

5.

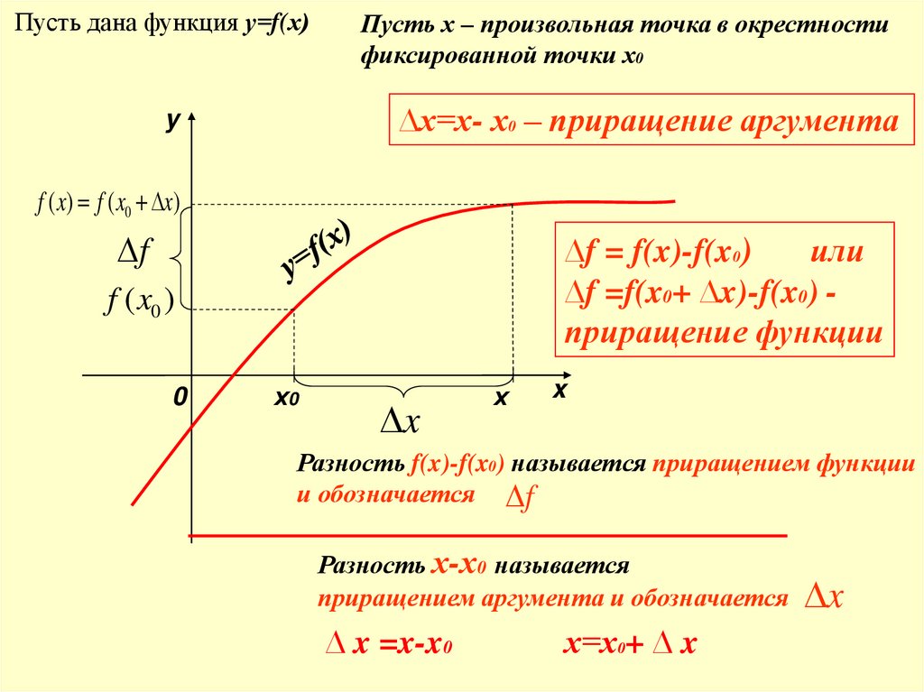
Пусть дана функция у=f(х)
Пусть х – произвольная точка в окрестности
фиксированной точки х0
∆х=х- х0 – приращение аргумента
y
f ( x) f ( x0 x)
f
∆f = f(x)-f(x0)
или
∆f =f(x0+ ∆x)-f(x0) приращение функции
f ( x0 )
0
х0
x
х
x
Разность f(x)-f(x0) называется приращением функции
и обозначается f
Разность х-х0 называется
приращением аргумента и обозначается x
∆ x =x-x0
х=х0+ ∆ x

6.

• Определение.
Приращением аргумента функции
называется величина, равная разности
между конечным и начальным
значением аргумента: ∆ x =x-x0
• Определение.
Приращением функции называется
величина, равная разности между
конечным и начальным значением
функции ∆f =f(x) - f(x0) = f(х0 + х)– f(x0).

7.

• Δ, δ (название: де́льта, греч. δέλτα) — 4-я
буква греческого алфавита. В системе
греческой алфавитной записи чисел имеет числовое
значение 4. Происходит от Финикийской буквы —
далет, название которой означало «дверь» или «вход в
палатку». От буквы «дельта» произошли латинская
буква D и кириллическая Д. Обозначение приращения
функции (аргумента) буквой дельта впервые применил
швейцарский математик и механик Иоганн Бернулли
(1667-1748)

8. Пример 1

• Найти приращение аргумента и
приращение функции y=x2 при переходе
от х0=1,2 к точке х=2,5
Решение: ∆ x= х-х0
∆ x=2,5-1,2=1,3,
∆f =f(x) - f(x0)
∆f=2,52-1,22=6,25-1,44= 4,81
Ответ: 1,3; 4,81

9.

Пример 2:
Найти приращение аргумента и приращение
2
функции в точке х0, если
f ( x) x
x 1, 9
Решение:
x0 2
x x x0 ;
x 1, 9 2 0,1;
f f ( x) f ( x0 );
f f (1,9) f (2) 1,9 2 3,61 4 0,39
2
2
Ответ : x 0,1; f 0,39

10. Геометрический смысл приращения функции

Геометрический смысл приращения
y
функции
y=kх+b
В
f ( x) f ( x0 x)
f
А
f ( x0 )
0
f
k tg
x
х0
f
С
x
x
х
k tg
ABC - прямоугольный
x
BC
tg
AC
Прямая l , проходящая через
любые две точки графика функции,
называется секущей к графику
функции.
-угловой коэффициент
секущей к графику
функции

11. Найти угловой коэффициент секущей к графику функции f(x) = , проходящей через точки с данными абсциссами х1 и х2. Какой угол

(острый или тупой) образует секущая с осью Ох.
f(x) = x2; x1 = 0; x2 = 1
Решение tgα =
Δx = x – x0;
Δf = f(x) - f(x0);
Δx = 1 – 0 = 1; Δf = f(1) - f(0) = · 12 - · 02 =
k = tgα = > 0, значит α – острый
Ответ: tgα =
; α - острый

12. Найдите приращение функции f в точке х0, если f(x) = 3x+1, x0 = 5, ∆x = 0, 01.

Решение: х=х0+∆x, х= 5+0,01=5,01
f(х0)=f(5)=3·5+1=16;
f (x)=f(5,01)= 3·5,01+1=16,03
Δf = f(x) - f(x0); Δf = 16,03-16=0,03
Ответ: 0,03

13. Найти приращение функции y=f(x) при переходе от точки х к точке х+∆x, если f(x)= х2 .

Решение: Δf = f(x) - f(x0)=f(х+ ∆x)-(x)
f(x)=x2
f(х+ ∆x) =(х+ ∆x)2=x2+2x∆x+∆x2
Δf= x2+2x∆x+∆x2 - x2=2x∆x+∆x2
Ответ: 2x∆x+∆x2

14. Ответить на вопросы

• 1. Что такое приращение функции?
• 2. Что такое приращение аргумента?
• 3. Объяснить в чём заключается
геометрический смысл отношения
приращения функции и приращения
аргумента
English     Русский Rules