Комплексні числа
ВЕКТОРНА АЛГЕБРА
3.1 Вектори. Операції над ними.
3.1 Вектори. Операції над ними.
Додавання векторів. Добуток вектору на число
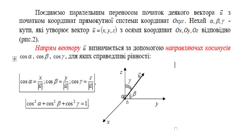
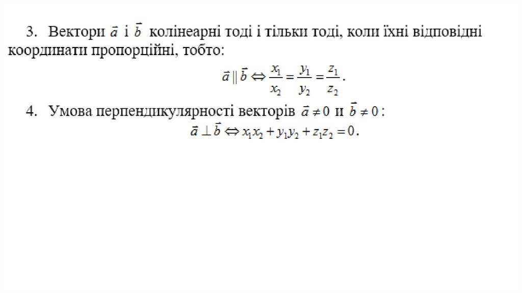
3.2 Декартові прямокутні координати вектору.
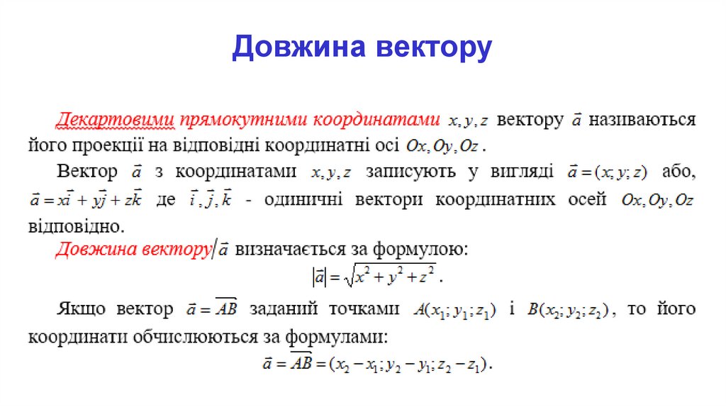
Довжина вектору
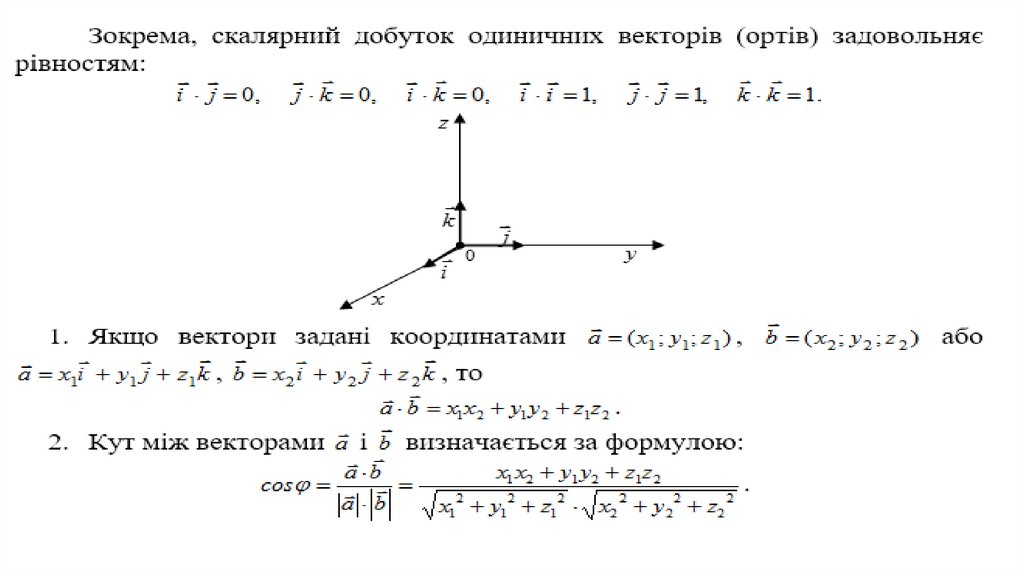
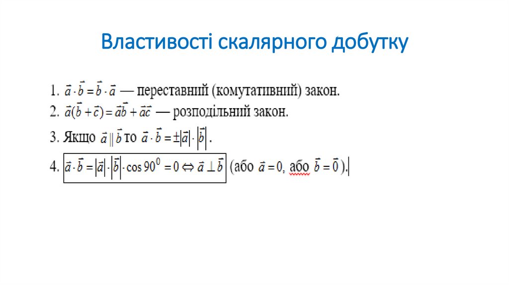
3.3 Скалярний добуток векторів
Властивості скалярного добутку
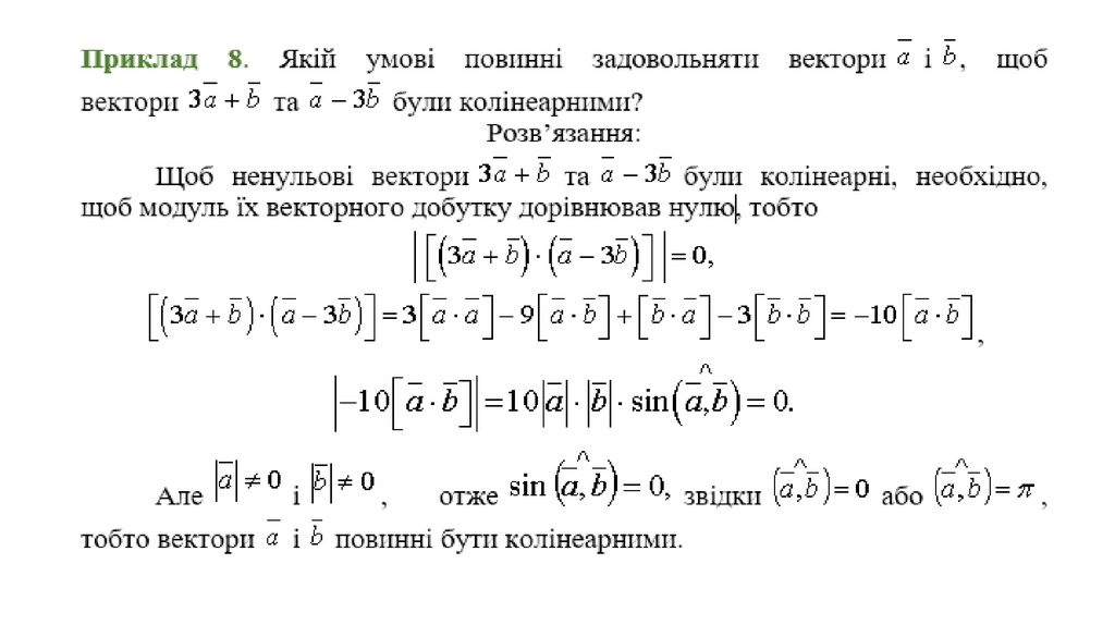
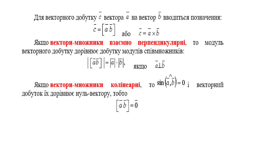
3.4 Векторний добуток двох векторів
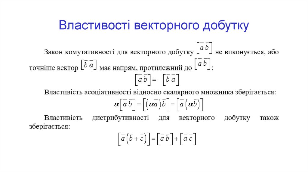
Властивості векторного добутку
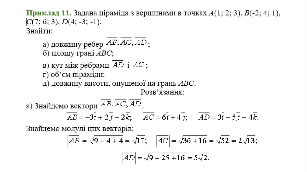
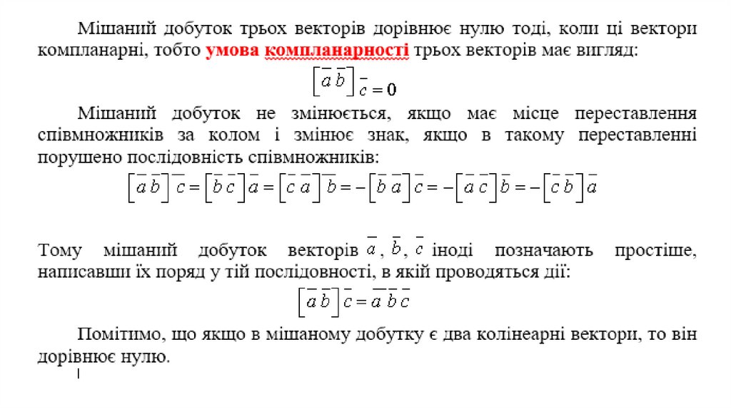
3.5 Мішаний добуток трьох векторів.
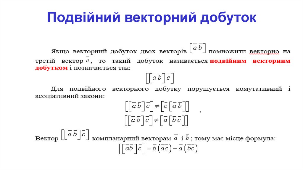
Подвійний векторний добуток
1.43M
Category: mathematicsmathematics

КЧ Л3

1. Комплексні числа

КОМП'ЮТЕРНІ ЧИСЛЕННЯ
Комплексні числа
МОДУЛЬ 2. ВЕКТОРНА АЛГЕБРА
І АНАЛІТИЧНА ГЕОМЕТРІЯ
1. Основні поняття
2. Геометричне зображення комплексних чисел
3. Тригонометрична форма запису комплексних чисел
4. Дії над комплексними числами
5. Показникова форма комплексного числа
ЛЕКЦІЯ 3. ВЕКТОРНА АЛГЕБРА
Трунова Олена Василівна
доцент, к. пед. н.

2. ВЕКТОРНА АЛГЕБРА

• 3.1 Вектори. Операції над ними.
• 3.2 Декартові прямокутні координати вектору. Довжина вектору.
• 3.3 Скалярний добуток векторів.
• 3.4 Векторний добуток двох векторів.
• 3.5 Мішаний добуток трьох векторів. Подвійний векторний добуток

3. 3.1 Вектори. Операції над ними.

4. 3.1 Вектори. Операції над ними.

5. Додавання векторів. Добуток вектору на число

6.

7. 3.2 Декартові прямокутні координати вектору.

8. Довжина вектору

9.

10.

11. 3.3 Скалярний добуток векторів

12. Властивості скалярного добутку

13.

14.

15.

16. 3.4 Векторний добуток двох векторів

17.

18. Властивості векторного добутку

19.

20.

21.

22. 3.5 Мішаний добуток трьох векторів.

23.

24. Подвійний векторний добуток

English     Русский Rules