Зміст
Дослідження системи
300.00K
Category: mathematicsmathematics

КЧ Л 2 (1)

1.

НАЦІОНАЛЬНИЙ УНІВЕРСИТЕТ
«Чернігівська політехніка»
Комп'ютерні числення
МОДУЛЬ 1. ЕЛЕМЕНТИ ЛІНІЙНОЇ АЛГЕБРИ
ЛЕКЦІЯ 1. РОЗВ’ЯЗАННЯ СИСТЕМ ЛІНІЙНИХ
АЛГЕБРАЇЧНИХ РІВНЯНЬ
Трунова Олена Василівна
доцент, к.пед.н.
2020

2. Зміст


2.1 Системи лінійних рівнянь
2.2 Матричный метод
2.3 Правило Крамера
2.4 Метод Гаусса

3.

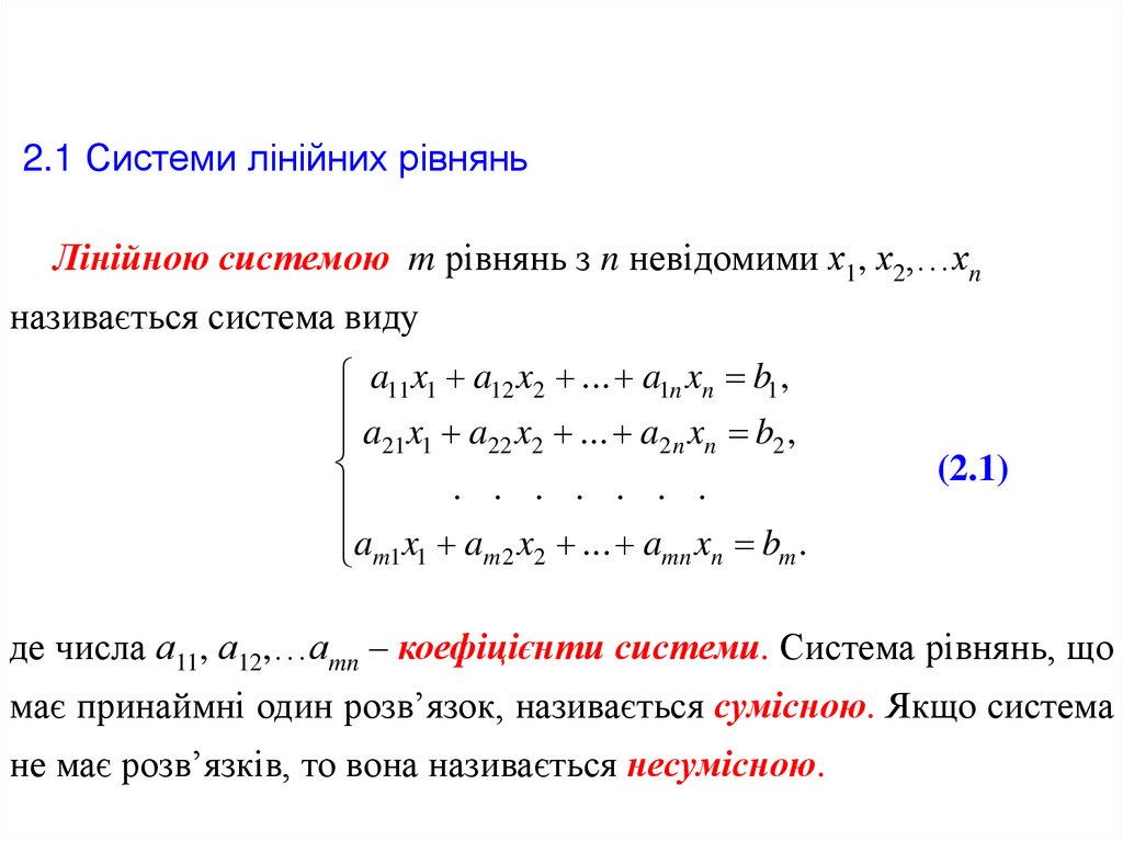
2.1 Системи лінійних рівнянь
Лінійною системою m рівнянь з n невідомими х1, х2,…хn
називається система виду
a11 x1 a12 x2 ... a1n xn b1 ,
a x a x ... a x b ,
21 1 22 2
2n n
2
. . . . . . .
am1 x1 am 2 x2 ... amn xn bm .
(2.1)
де числа а11, а12,…аmn – коефіцієнти системи. Система рівнянь, що
має принаймні один розв’язок, називається сумісною. Якщо система
не має розв’язків, то вона називається несумісною.

4.

Сумісна система, що має єдиний розв’язок, називається визначеною,
система, що має більш ніж один розв’язок – невизначеною.
Найвищий порядок ненульового мінору називається рангом матриці
і позначається rang A.
Матриці
a11 a12 ... a1n
a
a
...
a
22
2n
A 21
,
.
.
.
.
a
a
...
a
mn
m1 m 2
a11 a12 ... a1n b1
a
a
...
a
b
2n 2
A b 21 22
.
.
.
. .
am1 am 2 ... amn bm
називаються основною і розширеною матрицями системи, відповідно.
Теорема (Кронекера-Капеллі): Для того чтоб лінійна система була
сумісною, необхідно і достатньо, чтоб ранг розширеної матриці цієї
системи дорівнював рангу її основної матриці.

5.

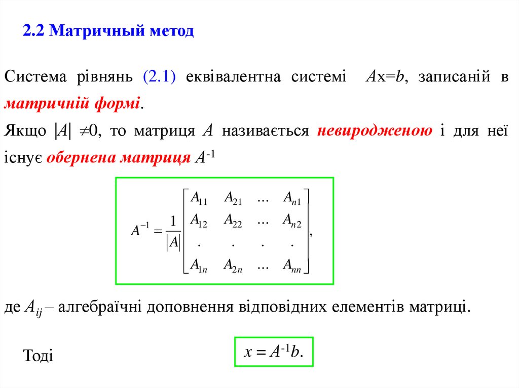
2.2 Матричный метод
Система рівнянь (2.1) еквівалентна системі
Ах=b, записаній в
матричній формі.
Якщо |А| 0, то матриця А називається невиродженою і для неї
існує обернена матриця А-1
A11
A
1
A 1 12
A .
A1n
A21 ... An1
A22 ... An 2
,
.
.
.
A2 n ... Ann
де Аij – алгебраїчні доповнення відповідних елементів матриці.
Тоді
x = А-1b.

6.

4 x1 2 x2 x3 0,
Приклад: Розвязати систему рівнянь x1 2 x2 x3 1,
x2 x3 3.
матричним методом.
4 2 1
A 1 2 1 8 1 0 0 4 ( 2) 11 0,
0 1 1
A11
1
1
A A12
A
A13
отже, А – невироджена і існує
Aij=(-1)i+j Мij.
1 1
2 1
1 ( 2 1) 3,
1 1
1 2
1 1
( 1) ( 1 0) 1,
0 1
1 3
1 2
1 (1 0) 1,
0 1
A11 ( 1)
A12 ( 1)
A13 ( 1)
A21 ( 1)
2 1
A22 ( 1)
A23 ( 1)
A31
A32 .
A33
2 1
( 1) ( 2 1) 1,
1 1
2 2
2 3
A21
A22
A23
4 1
1 ( 4 0) 4,
0 1
4 2
( 1) (4 0) 4,
0 1

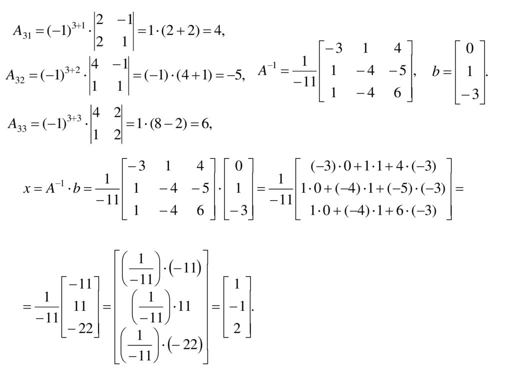
7.

A31 ( 1)
A32 ( 1)
3 1
3 2
A33 ( 1)
3 3
2 1
1 (2 2) 4,
2 1
4
1
4
1
4
3 1
1
,
1
1
A
1
4
5
( 1) (4 1) 5,
11
1
1 4 6
2
1 (8 2) 6,
2
0
b 1 .
3
4 0
3 1
( 3) 0 1 1 4 ( 3)
1
1
x A 1 b
1 4 5 1
1 0 ( 4) 1 ( 5) ( 3)
11
11
1 4 6 3
1 0 ( 4) 1 6 ( 3)
1
11
11
11
1
1
1
11
11 1 .
11
11
22 1
2
22
11

8.

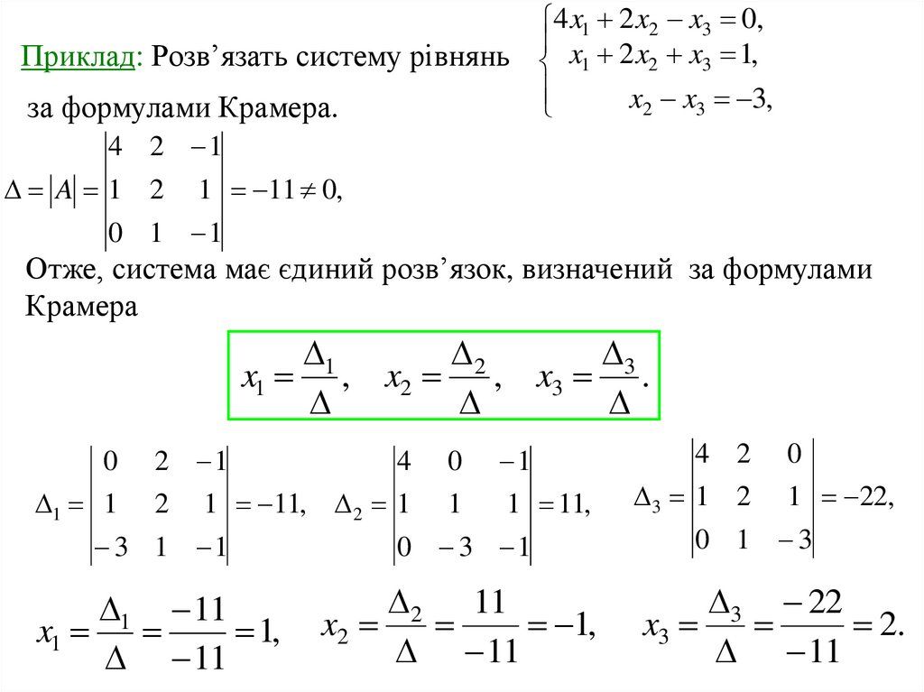
2.3 Правило Крамера
Матрична рівність х =А-1b можна записати у вигляді
x1
A11
x2 1 A12
... A .
x
n
A1n
A21
...
A22
...
.
.
A2n
...
An1 b1
A11b1 A21b2 ... An1bn
An 2 b2 1 A12 b1 A22 b2 ... An 2 bn
. ...
...
A
Ann bn
A1n b1 A2 n b2 ... Annbn
звідки, з урахуванням теореми Лапласа випливає, що
i
xi ,
i=1..n,
де = |А|, а i– визначник, одержаний з заміною i-го
стовпчика стовпцем вільних членів

9.

Правило Крамера: якщо визначник системи рівнянь відмінний від
0, то вона має єдиний розв’язок який визначається за формулами
Крамера.
Існування
цього
розв’язку
випливає
з
теореми
Кронекера-Капеллі, оскільки зі співвідношення |А| 0 випливає,
що ранг основної матриці А дорівнює п, а ранг розширеної
матриці, що містить п рядків, більше числа п бути не може і тому
дорівнює рангу основної матриці.

10.

4 x1 2 x2 x3 0,
Приклад: Розв’язать систему рівнянь x1 2 x2 x3 1,
x2 x3 3,
за формулами Крамера.
4 2 1
A 1 2 1 11 0,
0 1 1
Отже, система має єдиний розв’язок, визначений за формулами
Крамера
1
2
3
x1 , x2 , x3 .
0 2 1
4 0 1
1 1 2 1 11, 2 1 1
1 11,
3 1 1
0 3 1
4 2 0
3 1 2 1 22,
0 1 3
2 11
x2
1,
11
3 22
x3
2.
11
1 11
x1
1,
11

11. Дослідження системи

• Якщо det≠ 0, то система має єдиний розв’язок.
• Якщо det = 0 і принаймні дин з визначників deti не
дорівнює 0, то система несумісна або не має розв’язків.
• .
• Якщо det = deti = 0, то система має нескінчену множину
розвязків.

12.

2.4 Метод Гаусса
Елементарними
перетвореннями
матриці
називаются
наступні операції:
а) перестановка двох рядків матриці;
б) множення рядка на число 0;
в) додавання до одного рядка матриці іншого її рядка,
помноженої на число 0;
г) транспонування матриці.
Елементарні перетворення матриці не змінюють її рангу. Тому
при обчисленні рангу матриці, вона за допомогою елементарних
перетворень зводиться до матриці В, ранг якої легко знаходиться.
Якщо A=rang B, то A B.

13.

Розглянемо систему лінійних рівнянь
a11 x1 a12 x2 ... a1n xn b1 ,
a x a x ... a x b ,
21 1 22 2
2n n
2
. . . . . . .
am1 x1 am 2 x2 ... amn xn bm .
Її розширену матрицю елементарними перетвореннями над
рядкаси можна звести
або до трикутного виду
a11 a12 ... a1n b1
0
c
...
c
d
22
2n 2
.
.
.
. . (2.2)
0
0
...
c
d
nn n
або до трапецієподібного виду
a11
0
.
0
a12
c22
.
0
... a1m
... c2m
.
.
... cmm
... a1n b1
... c2n d 2
.
. .
... cmn d m
(2.3)

14.

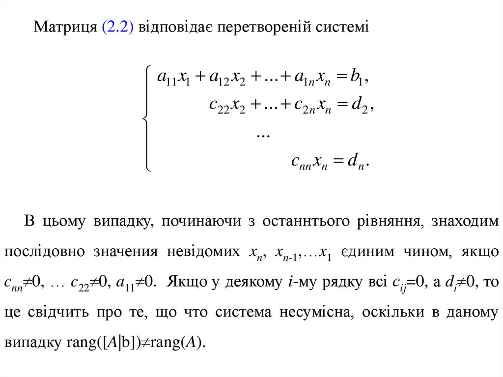
Матриця (2.2) відповідає перетвореній системі
a11 x1 a12 x2 ... a1n xn b1 ,
c22 x2 ... c2 n xn d 2 ,
...
cnn xn d n .
В цьому випадку, починаючи з останнтього рівняння, знаходим
послідовно значения невідомих xn, xn-1,…x1 єдиним чином, якщо
cnn 0, … c22 0, a11 0. Якщо у деякому i-му рядку всі сij=0, а di 0, то
це свідчить про те, що что система несумісна, оскільки в даному
випадку rang([A|b]) rang(A).

15.

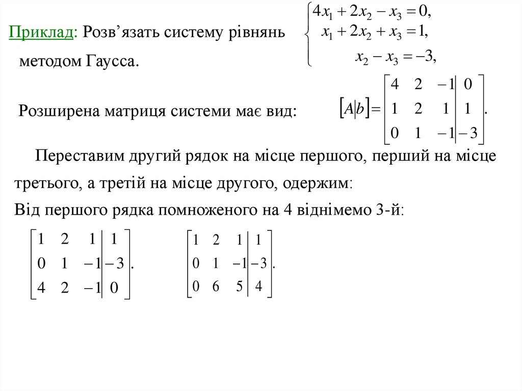
4 x1 2 x2 x3 0,
Приклад: Розв’язать систему рівнянь x1 2 x2 x3 1,
x2 x3 3,
методом Гаусса.
4 2 1 0
A
b
1
2
1
1
Розширена матриця системи має вид:
.
0 1 1 3
Переставим другий рядок на місце першого, перший на місце
третього, а третій на місце другого, одержим:
Від першого рядка помноженого на 4 віднімемо 3-й:
1 2 1 1
0
1
1
3
.
4 2 1 0
1 2 1 1
0
1
1
3
.
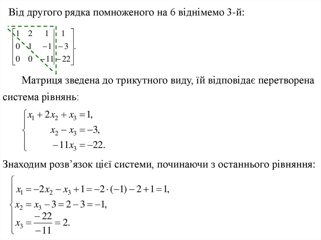
0 6 5 4

16.

Від другого рядка помноженого на 6 віднімемо 3-й:
1 2 1 1
0
1
1
3
.
0 0 11 22
Матриця зведена до трикутного виду, їй відповідає перетворена
система рівнянь:
x1 2 x2 x3 1,
x2 x3 3,
11x3 22.
Знаходим розв’язок цієї системи, починаючи з останнього рівняння:
x1 2 x2 x3 1 2 ( 1) 2 1 1,
x2 x3 3 2 3 1,
22
x
3 11 2.

17.

Для трапецієвидної матриці (2.3) перетворена система має вид:
a11 x1 a12 x2 ... a1n xn b1 ,
c22 x2 ... c2 n xn d 2 ,
...
сmm xm ... cmn xn d m .
Звідки знаходим
a11 x1 a12 x2 ... a1m xm b1 a1m 1 xm 1 ... a1n xn ,
c22 x2 ... c2 m xm d 2 c2 m 1 x2 m 1 ... c2 n xn ,
...
сmm xm d m cmm 1 xm 1 ... cmn xn .
Надаючи змінним xm+1, xm+2,…xn довільні значення, знаходим із
системи
xm, xm-1,…x1. Таким чином, метод Гаусса надає
можливість не тільки розв’язать систему, але і дати відповідь
на запитання про її сумісність.

18.

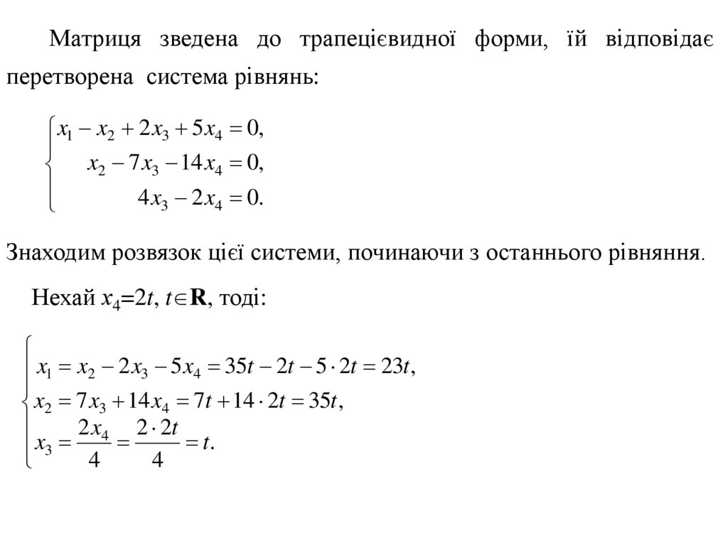
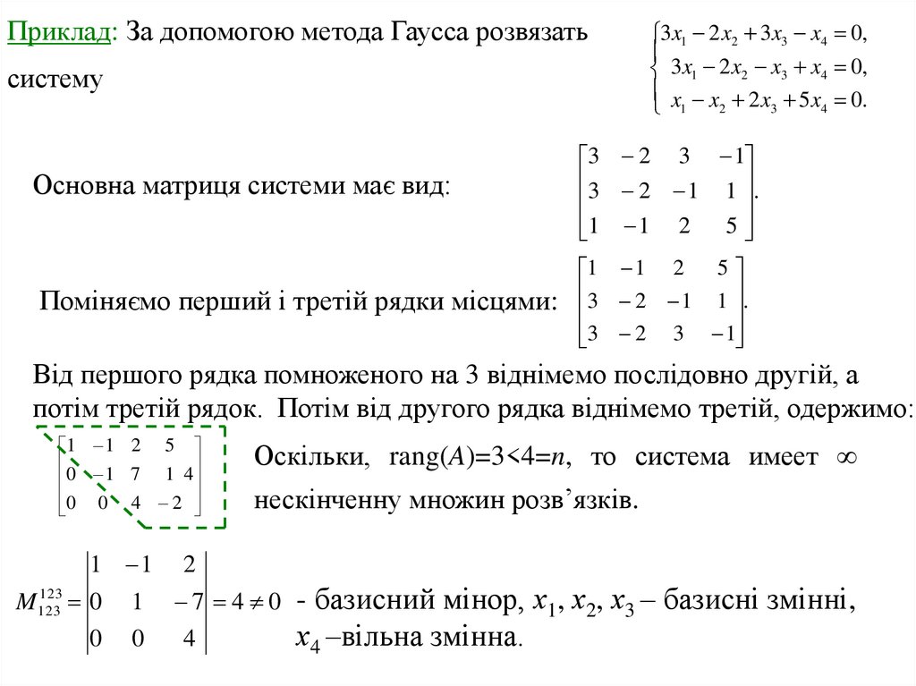
Приклад: За допомогою метода Гаусса розвязать
систему
3 x1 2 x2 3 x3 x4 0,
3x1 2 x2 x3 x4 0,
x x 2 x 5 x 0.
3
4
1 2
Основна матриця системи має вид:
3 2 3 1
3 2 1 1 .
1 1 2 5
Поміняємо перший і третій рядки місцями:
1 1 2 5
3 2 1 1 .
3 2 3 1
Від першого рядка помноженого на 3 віднімемо послідовно другій, а
потім третій рядок. Потім від другого рядка віднімемо третій, одержимо:
1 1 2 5
0 1 7 1 4
0 0 4 2
Оскільки, rang(A)=3<4=n, то система имеет
нескінченну множин розв’язків.
1 1 2
123
M 123
0 1 7 4 0 - базисний мінор, х1, х2, х3 – базисні змінні,
х4 –вільна змінна.
0 0
4

19.

Матриця зведена до трапецієвидної форми, їй відповідає
перетворена система рівнянь:
x1 x2 2 x3 5 x4 0,
x2 7 x3 14 x4 0,
4 x3 2 x4 0.
Знаходим розвязок цієї системи, починаючи з останнього рівняння.
Нехай х4=2t, t R, тоді:
x1 x2 2 x3 5 x4 35t 2t 5 2t 23t ,
x2 7 x3 14 x4 7t 14 2t 35t ,
2 x4 2 2t
x3 4 4 t.
English     Русский Rules