232.98K
Category: mathematicsmathematics

Примеры задач к Экзамену Матан 1

1.

Найти значение предела: lim
x 2
lim
n
lim
x 0
3x 2 x 4
lim
x 1 8 x 2 5 x 3
x 3 7 x
x 2 5 x 6
n 4n 1 n 9n 7
2
2
sin 5 x
2
ctg 3x arctg3 2 x
Исследовать на непрерывность функцию
25 x
f x
5 x
2
1
f x
x
5
x 3
2
1
2 x 2 1
5x 8 x
lim
x 13 x 8
lim tg x
2 x
x 0
2
3x x
, при
f x x2 2 x
-1,
при
x 0;
x 0.

2.

Найти производную первого порядка
e5
f x 3x 7 x tg 5x 1
cos 7 2 x
5
6
f x 7x e
3
sin 4 x
Найти асимптоты
(интервалы возрастания/убывания и точки экстремума,
выпуклости/вогнутости и точки перегиба) функции
x e 2t cos3t ;
2
y e sin 3t.
y
x3
2 x2 8

3.

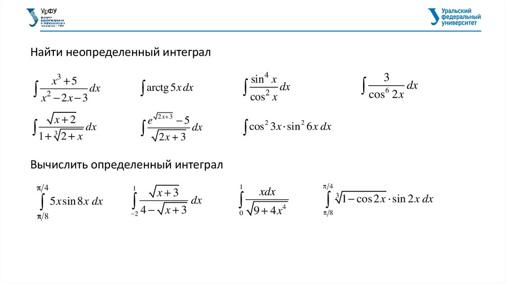
Найти неопределенный интеграл
sin 4 x
3
cos6 2 x dx
x3 5
x2 2x 3 dx
arctg 5x dx
cos2 x
x 2
1 3 2 x dx
e 2 x 3 5
2 x 3 dx
cos 3x sin 6 x dx
dx
2
2
Вычислить определенный интеграл
4
5 x sin 8 x dx
8
x 3
2 4 x 3 dx
1
1
xdx
0 9 4 x4
4
1 cos 2 x sin 2 x dx
3
8

4.

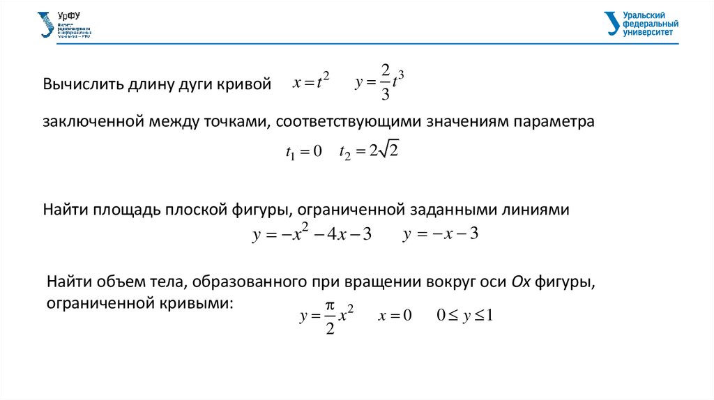
Вычислить длину дуги кривой
x t2
2
y t3
3
заключенной между точками, соответствующими значениям параметра
t1 0
t2 2 2
Найти площадь плоской фигуры, ограниченной заданными линиями
y x 3
y x2 4 x 3
Найти объем тела, образованного при вращении вокруг оси Оx фигуры,
ограниченной кривыми:
y x2 x 0 0 y 1
2
English     Русский Rules