5.86M

Лекция 4.1.5 Произв высш пор

1.

2.

Лекция 4.1.5
Производные и
дифференциалы
высших порядков.

3.

Вопросы лекции
1.
Производные высших порядков от функций, заданных явно.
2.
Производные высших порядков от функций, заданных неявно
и параметрически.
3.
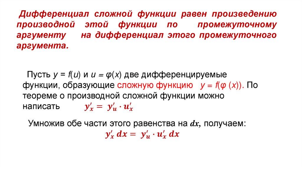
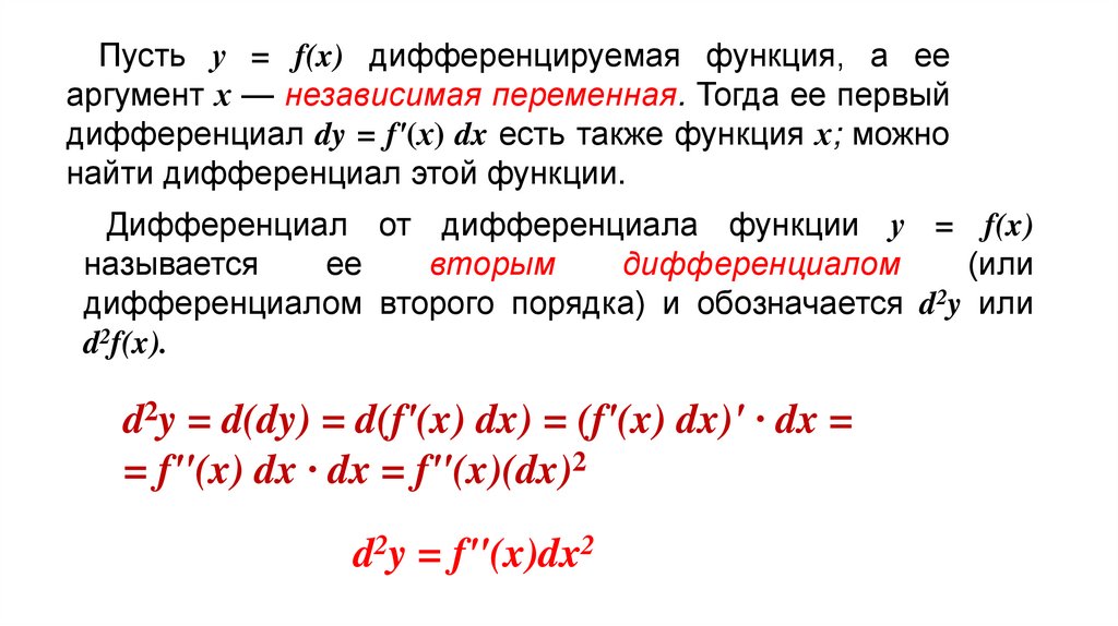
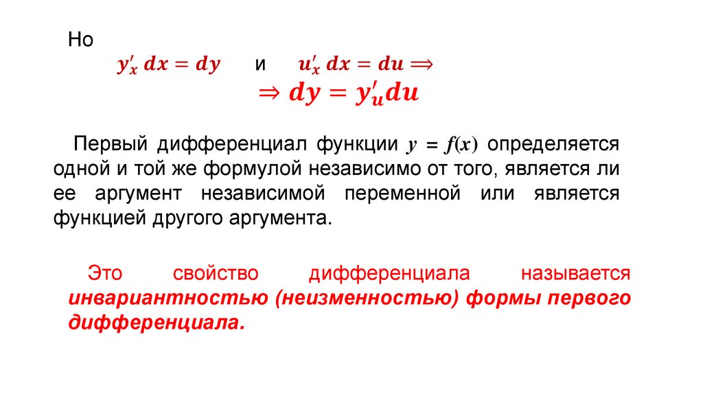
Дифференциалы высших порядков. Инвариантность формы
первого дифференциала.
Литература:
1. Базовый электронный учебник «Математика».
С.Пб.: МВАА, 2018, т.6 гл.1 п.10 гл.2 п. 4;
2. Письменный Д.Т. Конспект лекций по высшей
математике: полный курс. – М.: АЙРИС-пресс, с.
182-184, 190;
3. Данко П.Е. Высшая математика в упражнениях и
задачах. В 2 ч. Ч. 2: Учебное пособие для вузов. –
М.: Мир и образование, с. 204-207.

4.

Производные высших
порядков от функций,
заданных явно
В1.

5.

1.1. Производные высших порядков явно заданной
функции
Производная у' = f'(x) функции у = f(x) есть также
функция от х и называется производной первого порядка.
Если функция f'(x) дифференцируема, то ее производная
называется производной второго порядка и обозначается
у" .
у" = (у')'
Производная от производной второго порядка, если
она существует, называется производной третьего
порядка и обозначается у'"
у'" = (у")'

6.

Производной п - го порядка (или n-й
производной) называется производная от
производной (п - 1) порядка:
(
English     Русский Rules