Расчет пластинки методом Власова-Канторовича
Слева и сверху — характерная штриховка для жёсткого защемления. Внизу — пунктир, обычно обозначающий шарнирное опирание. Справа
Постановка задачи
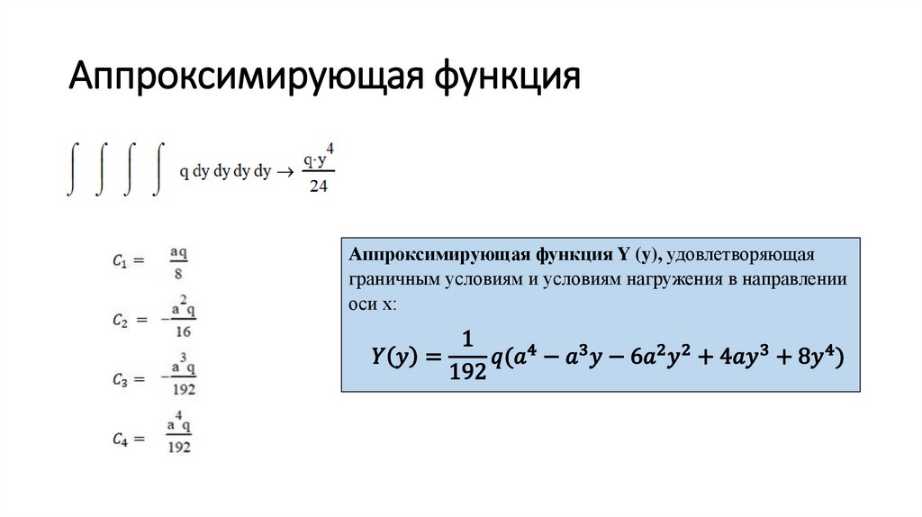
Аппроксимирующая функция
Аппроксимирующая функция
Математическая модель
707.24K

Расчет_пластинки_методом_Власова_Канторовича

1. Расчет пластинки методом Власова-Канторовича

Выполнил студент группы СЗС-31
Коршиков Даниил

2. Слева и сверху — характерная штриховка для жёсткого защемления. Внизу — пунктир, обычно обозначающий шарнирное опирание. Справа

Граничные условия
Слева и сверху — характерная штриховка для жёсткого
защемления.
Внизу — пунктир, обычно обозначающий шарнирное
опирание.
Справа — свободный край

3. Постановка задачи

• Рассчитать пластину методом ВласоваКанторовича. Прогиб пластинки мы будем
искать в виде: ѡ
English     Русский Rules