Цель:
Проверка готовности к практическому занятию №7
G- распределение Кохрена
1.69M
Category: mathematicsmathematics

Практическое занятие №7 (САПР)

1.

Санкт-Петербургский государственный университет
телекоммуникаций им. проф. М. А. Бонч-Бруевича
Практическое занятие №7
Тема: Планирование машинных
экспериментов с моделями систем

2. Цель:

получить практические навыки в планировании
экспериментов и обработки их результатов.
машинных
Учебные вопросы:
1. Общий порядок планирования машинного эксперимента
2. Составление уравнения регрессии
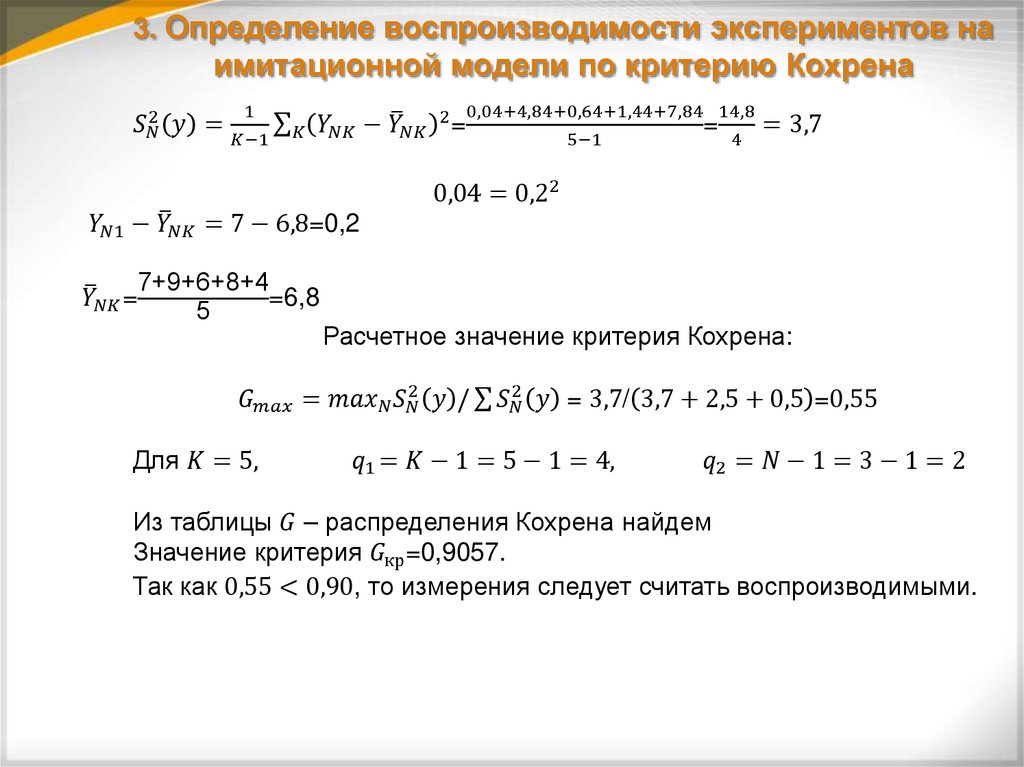
3. Определение
воспроизводимости
экспериментов
имитационной модели по критерию Кохрена
на
2

3. Проверка готовности к практическому занятию №7

Дать определения и раскрыть содержание:
основное содержание, цели и задачи стратегического планирования
экспериментов,
дать пояснения по матрице планирования ПФЭ для n-х факторов в случае
линейной модели,
что показывают коэффициенты в уравнении регрессии.
3

4.

1. Общий порядок
эксперимента
планирования
машинного
1. Общий порядок планирования машинного эксперимента
- отобрать факторы, влияющие на искомую характеристику, и описать
функциональную зависимость;
- установить диапазон изменения i-го фактора и определить координаты
точек факторного пространства в которых следует проводить
эксперимент (уровни факторов);
- оценить необходимое число реализаций и порядок их проведения в
экспериментах;
- выбрать модель, описывающую реакцию изучаемой системы на
многофакторное возмущение.
Матрица планирования ПФЭ для 2-х факторов в случае линейной модели
безразмерное значение
фактора
xiб
( xi x0i )
X i
Номер
опыта
x0
x1
x2
x1 x2
yj
1
+1
-1
-1
+1
y1
2
+1
+1
-1
-1
y2
3
+1
-1
+1
-1
y3
4
+1
+1
+1
+1
y4
4

5.

1. Общий порядок
эксперимента
планирования
машинного
Расположение экспериментальных точек
для двух независимых факторов, варьируемых на двух уровнях
X2
y1 f ( x1 1, x2 1)
y 4 f ( x1 1, x2 1)
X1
y 3 f ( x1 1, x 2 1)
y 2 f ( x1 1, x 2 1)
5

6.

1. Общий порядок
эксперимента
время коммутации x1
планирования
Модель
скорость передачи x2
Факторы
y
машинного
среднее время пребывания
пакета в сети
Уровни факторов
-1
+1
x1
0,1с
0,5с
x2
1200 бит/с
9600 бит/с
y b0 b1 x1 b2 x2 b12 x1 x2 .
b0 - значение функции отклика в центре плана
b1,b2 - коэффициенты, характеризующие степень влияния соответствующего фактора на функцию отклика
b12 x1 x2 - элемент, учитывающий влияние взаимодействия двух факторов на функцию отклика
b12 - коэффициент, характеризующие степень влияния двух факторов на функцию отклика
6

7.

1. Общий порядок
эксперимента
планирования
машинного
Матрица планирования
Номер
опыта
x0
x1
1
+1
-1
2
+1
+1
3
+1
4
+1
-1
+1
x2
0,1
0,5
0,1
0,5
-1
-1
+1
+1
1200
x1 x 2
yj
+1
y1 18,6
-1
y 2 20,3
1200
9600
9600
-1
+1
y 3 15,9
y 4 19
Расчет коэффициентов уравнения регрессии
y (18,6; 20,3; 15,9; 19)
b0
b2
y b0 b1 x1 b2 x2 b12 x1 x2 .
1 N
b0 xi,0 yi .
N i 1
1
(18,6 20,3 15,9 19) 18,45
4
1
( 18,6 20,3 15,9 19) 1
4
1 N
b j xi, j yi ,
N i 1
b1
1
( 18,6 20,3 15,9 19) 1,2
4
b12
1
(18,6 20,3 15,9 19) 0,35
4
y 18,45 1,2 x1 1 x2 0,35 x1 x2

8.

2. Составление уравнения регрессии
Задание 1
Матрица планирования
Номер
опыта
x0
x1
x2
x1 x 2
yj
1
+1
-1
-1
+1
20,3
2
+1
+1
-1
-1
19
3
+1
-1
+1
-1
18,6
4
+1
+1
+1
+1
15,9
1 N
b0 xi,0 yi .
N i 1
1 N
b j xi, j yi ,
N i 1
English     Русский Rules