276.00K

15- лекция. 4-кредит Жоғары математика

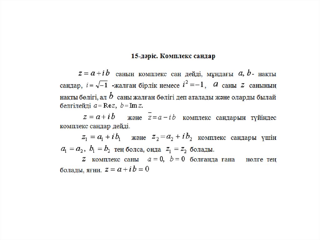
1.

2.

3.

.

4.

.

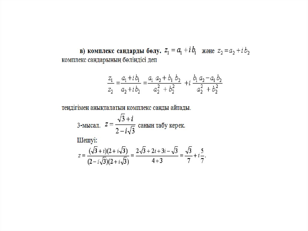
5.

6.

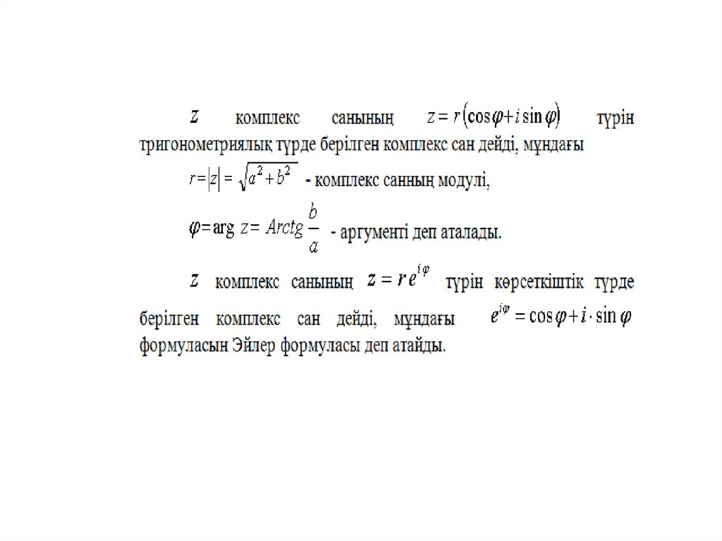
7.

.
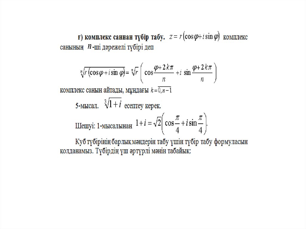
English     Русский Rules