372.50K

14-15 лекция. 4-кредит Жоғары математика

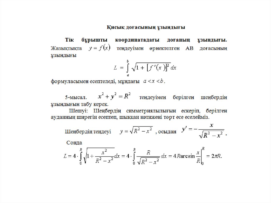
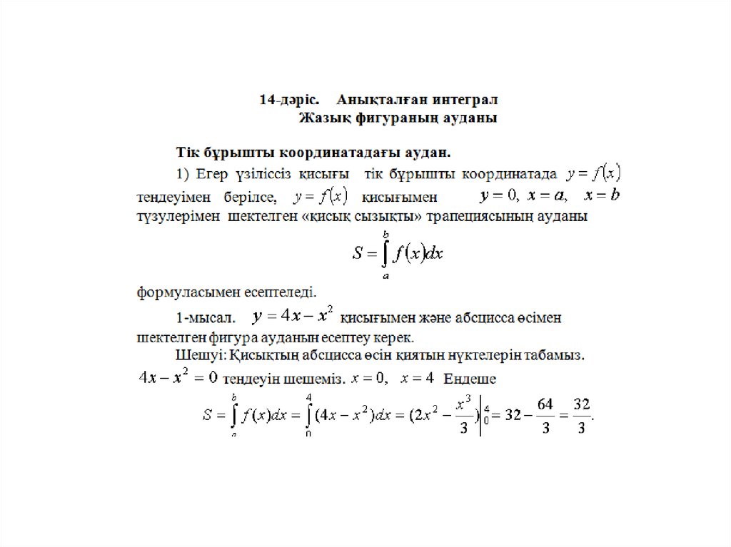
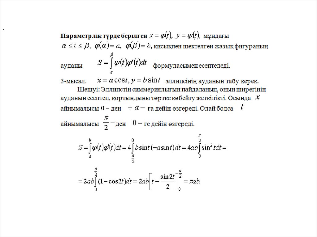
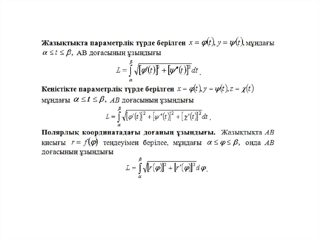
1.

2.

3.

.

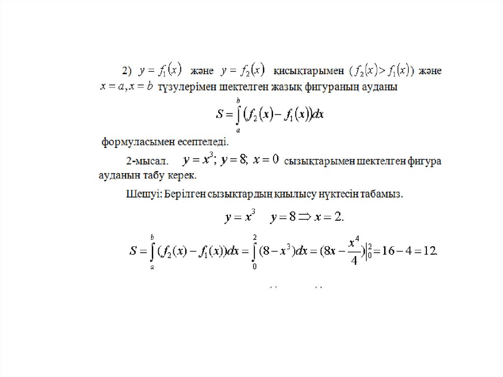
4.

.

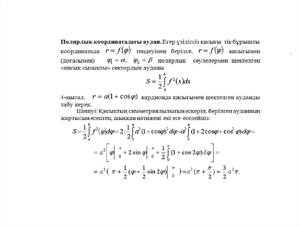
5.

6.

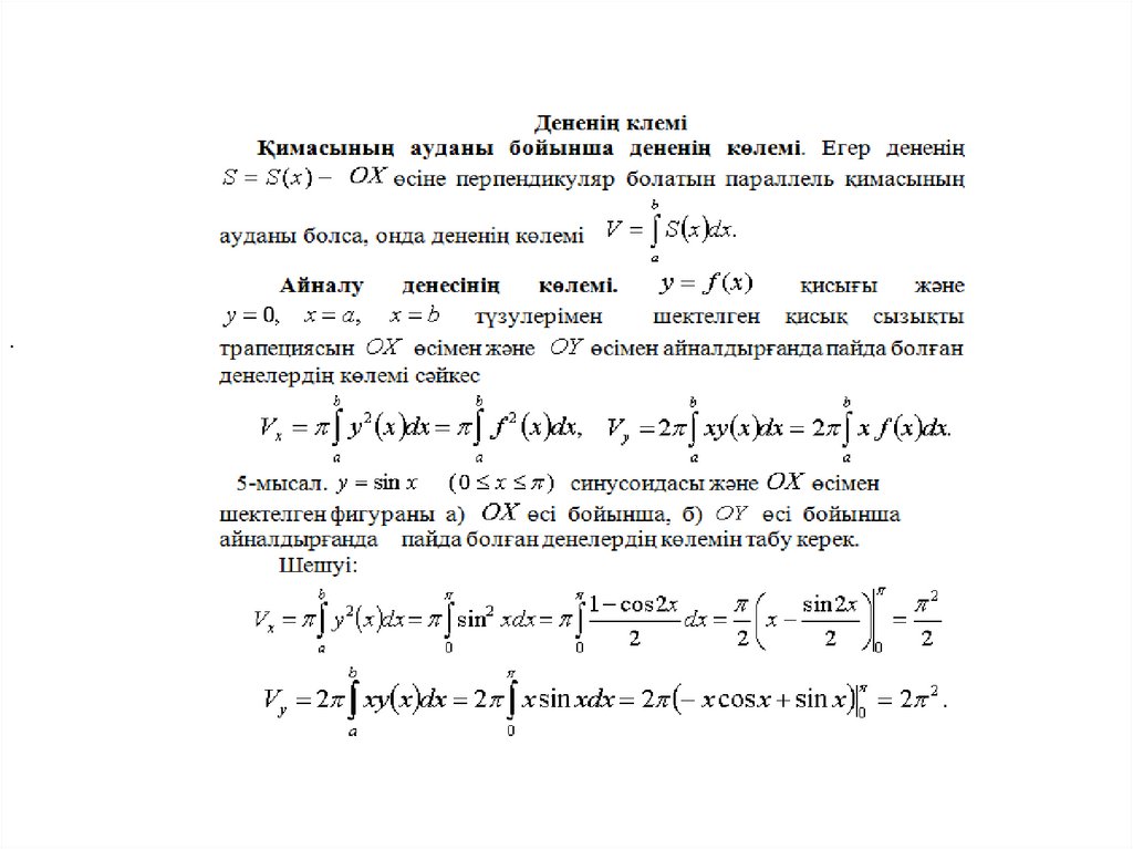
7.

.
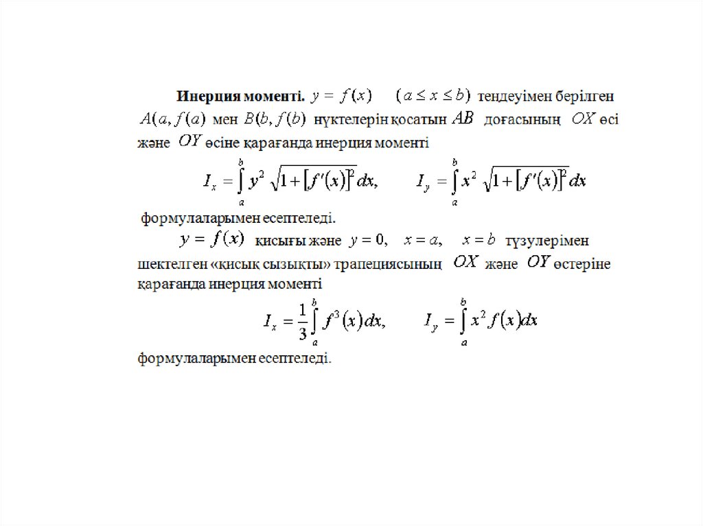
English     Русский Rules