458.00K
Category: mathematicsmathematics

Лекция_13

1.

§ 14. Производная сложной функции. Полная производная
Пусть z f x, y – функция двух переменных x и y, каждая из
которых является функцией независимой переменной t: x x t , y y t .
В этом случае функция z f x t , y t является сложной функцией
одной независимой переменной t, переменные x и y – промежуточные
переменные.
Теорема. Если функция z f x, y – дифференцируемая в точке
M x, y D и если x x t и y y t – дифференцируемые функции
независимой переменной t, то производная сложной функции
z f x t , y t равна
dz z dx z dy
.
dt x dt y dt
Частный случай. Пусть z f x, y , y y x . В этом случае роль
переменной t играет переменная x. В этом случае имеем
dz z dx z dy z z dy
.
dt x dx y dx x y dx
Итак, получили формулу полной производной
dz z z dy
.
dx x y dx

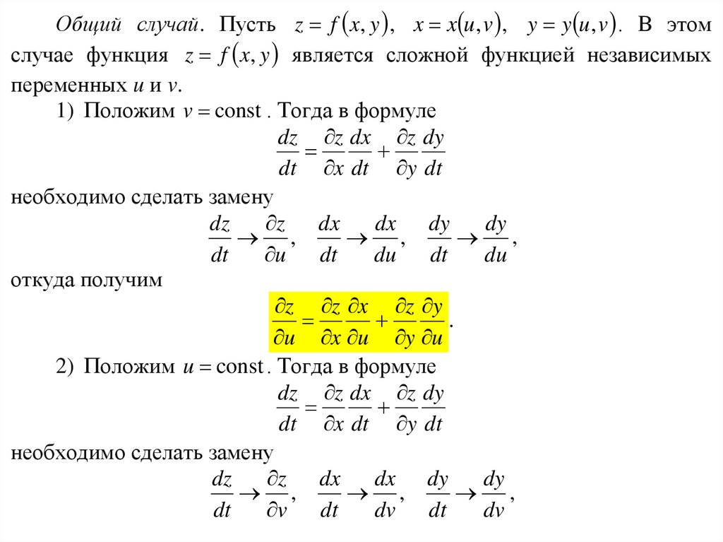
2.

Общий случай. Пусть z f x, y , x x u , v , y y u , v . В этом
случае функция z f x, y является сложной функцией независимых
переменных u и v.
1) Положим v const . Тогда в формуле
dz z dx z dy
dt x dt y dt
необходимо сделать замену
dz
z
dx
dx dy
dy
,
,
,
dt
u
dt
du
dt
du
откуда получим
z z x z y
.
u x u y u
2) Положим u const . Тогда в формуле
dz z dx z dy
dt x dt y dt
необходимо сделать замену
dz
z dx
dx dy
dy
,
,
,
dt
v dt
dv dt
dv

3.

откуда получим
z z x z y
.
v x v y v
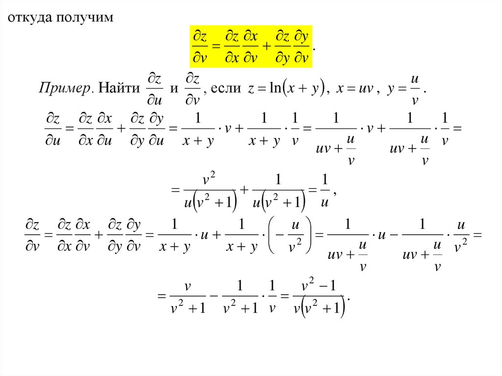
z
z
u
Пример. Найти
и
, если z ln x y , x uv , y .
u v
v
z z x z y
1
1 1
1
1
1
v
v
u v
u x u y u x y
x y v uv u
uv
v
v
v2
1
1
,
2
2
u v 1 u v 1 u
z z x z y
1
1 u
1
1
u
u
2
u
2
u v
v x v y v x y
x y v uv u
uv
v
v
v
1
1
v2 1
.
2
2
2
v 1 v 1 v v v 1

4.

§ 15. Инвариантность формы полного дифференциала
Теорема. Полный дифференциал функции z f x, y сохраняет
один и тот же вид независимо от того, являются ли аргументы функции x
и y независимыми переменными или функциями от независимых
переменных.
Действительно, пусть x и y – независимые переменные. Тогда
z
z
dz dx dy .
x
y
Пусть x и y – функции независимых переменных u и v. Тогда z f x, y –
также функция переменных u и v и по определению полного
дифференциала можно написать
z
z
dz du dv .
u
v
Подставим в это выражение ранее полученные формулы для частных
производных
z z x z y z z x z y
и
.
u x u y u v x v y v

5.

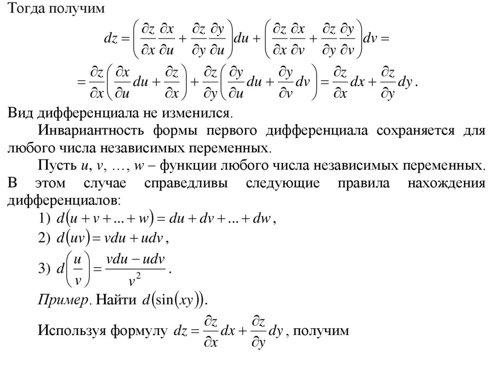
Тогда получим
z x z y
z x z y
du
dv
dz
x u y u
x v y v
z x
z z y
y z
z
du du dv dx dy .
x u
x y u
v x
y
Вид дифференциала не изменился.
Инвариантность формы первого дифференциала сохраняется для
любого числа независимых переменных.
Пусть u, v, …, w – функции любого числа независимых переменных.
В этом случае справедливы следующие правила нахождения
дифференциалов:
1) d u v ... w du dv ... dw ,
2) d uv vdu udv ,
u vdu udv
3) d
.
2
v
v
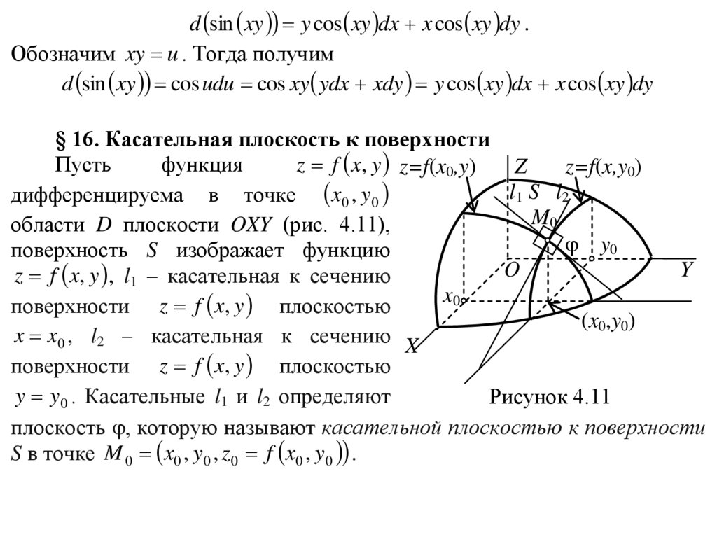
Пример. Найти d sin xy .
z
z
Используя формулу dz dx dy , получим
x
y

6.

d sin xy y cos xy dx x cos xy dy .
Обозначим xy u . Тогда получим
d sin xy cos udu cos xy ydx xdy y cos xy dx x cos xy dy
§ 16. Касательная плоскость к поверхности
z f x, y z=f(x0,y)
Пусть
функция
Z
z=f(x,y0)
l 1 S l2
дифференцируема в точке x0 , y 0
M0
области D плоскости OXY (рис. 4.11),
y0
поверхность S изображает функцию
O
Y
z f x, y , l1 – касательная к сечению
x0
поверхности z f x, y плоскостью
(x0,y0)
x x0 , l2 – касательная к сечению X
поверхности z f x, y плоскостью
y y 0 . Касательные l1 и l2 определяют
Рисунок 4.11
плоскость , которую называют касательной плоскостью к поверхности
S в точке M 0 x0 , y0 , z0 f x0 , y0 .

7.

Уравнение касательной плоскости имеет вид
A x x0 B y y0 C z z0 0 .
Его можно переписать в виде
z z0 A1 x x0 B1 y y0 ,
(*)
A
B
где A1 , B1 .
C
C
Уравнения касательных имеют вид
l1:
z z0 f y x0 , y0 y y0 , x x0 ,
z z 0 f x x0 , y0 x x0 , y y0 .
l2:
Так как касательная l1 лежит в касательной плоскости, то координаты
всех ее точек удовлетворяют уравнению (*). Тогда имеем систему
z z 0 A1 x x0 B1 y y0 ,
Следовательно B1 f y x0 , y0 .
z z 0 f y x0 , y0 y y0 ,
x x0 .
Так как касательная l2 лежит в касательной плоскости, то координаты
всех ее точек удовлетворяют уравнению (*). Тогда имеем систему

8.

z z0 A1 x x0 B1 y y0 ,
Следовательно A1 f x x0 , y0 .
z z0 f x x0 , y0 x x0 ,
y y ,
0
Следовательно, уравнение (*) касательной плоскости можно записать в
виде:
z z 0 f x x0 , y0 x x0 f y x0 , y0 y y0 .
Прямую линию, проходящую через точку M0 и перпендикулярную
касательной плоскости, построенной в точке M0 поверхности, называют
нормалью к поверхности.
Канонические уравнения нормали имеют вид
x x0
y y0
z z0
.
f x x0 , y0 f y x0 , y0
1
Если поверхность S задана уравнением F x, y , z 0 , то, учитывая,
что
Fy x0 , y0
Fx x0 , y0
f x x0 , y0
, f y x0 , y0
,
Fz x0 , y0
Fz x0 , y0

9.

получим другое каноническое уравнение нормали
x x0
y y0
z z0
.
Fx x0 , y 0 Fy x0 , y 0 Fz x0 , y0
Пример. Написать уравнение касательной плоскости и нормали к
параболоиду вращения z x 2 y 2 в точке M 0 1; 1; 2 .
Находим частные производные: z x f x x, y 2 x , f x 1; 1 2 ,
z y f y x, y 2 y , f y 1; 1 2 . Следовательно, уравнение касательной
плоскости имеет вид:
z 2 2 x 1 2 y 1
или
2x 2 y z 2 0 ,
уравнение нормали имеет вид:
x 1 y 1 z 2
.
2
2
1

10.

§ 17. Геометрический смысл полного дифференциала
Пусть функция z f x, y имеет в точке P0 x0 , y0 дифференциал
dz f x x0 , y0 x f y x0 , y0 y ,
или
(*)
dz f x x0 , y0 x x0 f y x0 , y0 y y0 .
Уравнение касательной плоскости имеет вид:
(**)
z z 0 f x x0 , y0 x x0 f y x0 , y0 y y0 .
Так как правые части уравнений (*) и (**) равны, то равны и левые
части. Но левая часть уравнения (*) есть дифференциал функции
z f x, y в точке P0 x0 , y0 , а левая часть уравнения (**) есть
соответствующее приращение аппликаты касательной плоскости.
Следовательно, дифференциал функции двух переменных равен
соответствующему приращению аппликаты касательной плоскости.
English     Русский Rules