Тема: НЕОПРЕДЕЛЕННЫЙ ИНТЕГРАЛ
1.2. Неопределенный интеграл
Основные свойства неопределенного интеграла
Таблица простейших интегралов
Пример 1. Используя таблицу и свойства интегралов, найти интегралы.
1.3. Основные методы вычисления неопределенных интегралов
Примеры
Интегрирование заменой переменной
Пример
Интегрирование по частям
Некоторые типы интегралов, которые можно вычислять методом интегрирования по частям
Пример. Вычислить неопределенные интегралы методом интегрирования по частям.
669.50K
Category: mathematicsmathematics

24.11.2025 Неопределенный интеграл

1. Тема: НЕОПРЕДЕЛЕННЫЙ ИНТЕГРАЛ

2. 1.2. Неопределенный интеграл

ОПР. Совокупность всех первообразных
F ( x ) C для данной функции f ( x )
называется ее неопределенным интегралом
и обозначается
f ( x)dx F ( x) C ,
где
C
– произвольная постоянная.

3.

Знак
называется интегралом, функция
f (x) – подынтегральной функцией,
f ( x)dx – подынтегральным выражением,
x
– переменной интегрирования.
Операция нахождения неопределенного
интеграла для данной функции называется
интегрированием этой функции.
Интегрирование – операция, обратная
операции дифференцирования.

4. Основные свойства неопределенного интеграла

1. Дифференциал от неопределенного интеграла равен
подынтегральному выражению:
d f ( x )dx f ( x )dx

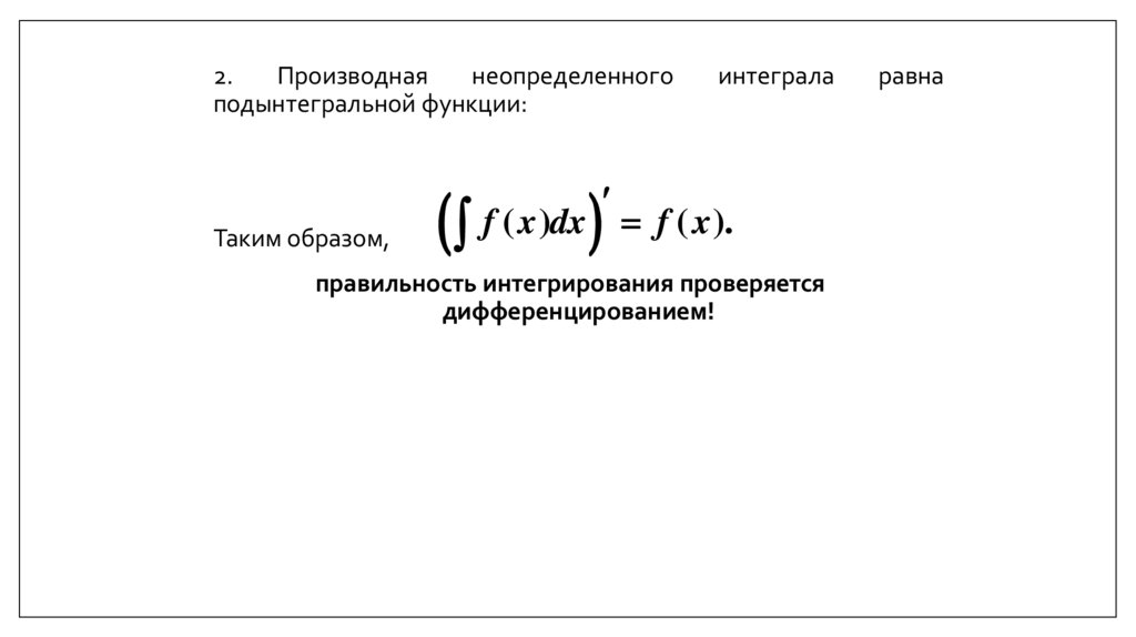
5.

2.
Производная
неопределенного
подынтегральной функции:
интеграла
f ( x)dx f ( x).
Таким образом,
правильность интегрирования проверяется
дифференцированием!
равна

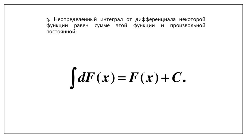
6.

3. Неопределенный интеграл от дифференциала некоторой
функции равен сумме этой функции и произвольной
постоянной:
dF
(
x
)
F
(
x
)
C
.

7.

4. Постоянный множитель можно выносить за знак интеграла:
af
(
x
)
dx
a
f
(
x
)
dx
.

8.

5. Неопределенный интеграл от алгебраической суммы
конечного числа непрерывных функций равен алгебраической
сумме интегралов от слагаемых функций:
f ( x) g( x) dx f ( x)dx g( x)dx.

9.

6. Если
f ( x) dx F ( x) C ,
где
производную.
то
f (u) du F (u) C ,
− произвольная
функция, имеющая непрерывную
u ( x)
Данное
свойство
называется
неопределенного интеграла.
инвариантностью

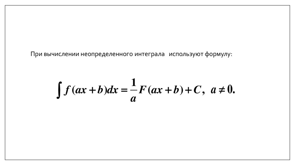
10.

При вычислении неопределенного интеграла используют формулу:
1
f (ax b)dx a F (ax b) C , a 0.

11. Таблица простейших интегралов

1. 0 du C;
3. u du
1
u
1
2. 1 du u C;
C , 1;
1
1
4. 2 du C;
u
u
1
6. du ln u C;
u
1
5.
du 2 u C ;
u
u
a
u
7. a du
C;
ln a
9. sin udu cos u C;
10. cos udu sin u C;
1
11.
du tgu C ;
2
cos u
1
12. 2 du ctgu C;
sin u
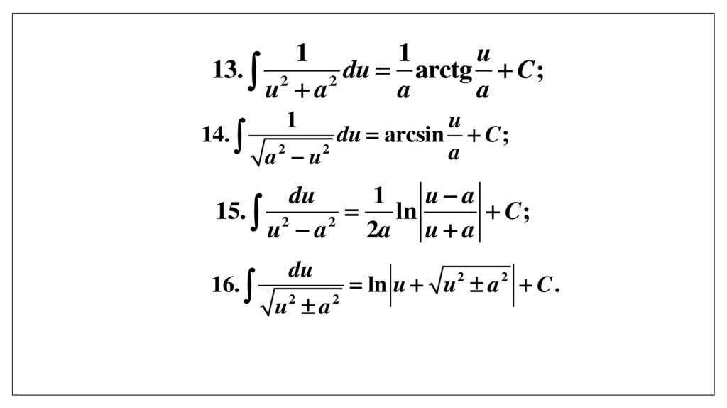
8. e udu e u C;

12.

1
1
u
13. 2
du arctg C;
2
u a
a
a
14.
1
u
du arcsin C ;
2
2
a
a u
du
1
u a
15. 2
ln
C;
2
u a
2a u a
16.
du
u2 a 2
ln u u a C .
2
2

13.

Вычисление интегралов с помощью преобразования
подынтегрального выражения к табличной форме и
использования свойств неопределенного интеграла называется
непосредственным интегрированием.
Вспомогательные сведения
1. a a a
m
n
m n
1
; 3. n a n ;
a
m
2.
a
m n
a ;
n
a
4.
n
a a
m
m
n
.

14. Пример 1. Используя таблицу и свойства интегралов, найти интегралы.

5 1
dx
x
5
1. 5 x dx (ô î ðì óëà (3))=
C
x
5 1
1
4 C.
4x
2.
7 dx
(2 x 7 )dx 2 xdx
x
7
x
x
2
x
x
7
(ô î ðì óëû (3), (7))= 2
C x
C.
2 ln 7
ln 7
2

15.

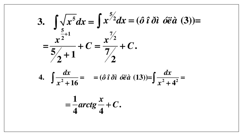
3.
2
x
dx (ô î ðì óëà (3))=
x dx
5
5
1
2
5
7
x
x 2
=
C
C.
5 1
7
2
2
dx
4. 2
x 16
dx
(ô î ðì óëà (13))= 2
2
x 4
1
x
arctg C .
4
4

16.

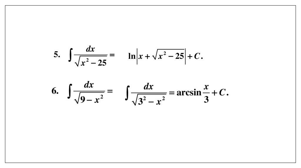
5.
6.
dx
x 25
2
dx
ln x x 2 25 C .
9 x
2
dx
x
arcsin C .
3
32 x 2

17. 1.3. Основные методы вычисления неопределенных интегралов

Непосредственное интегрирование
Метод интегрирования, при котором данный интеграл путем
тождественных преобразований подынтегральной функции (или выражения)
и применения свойств неопределенного интеграла приводится к одному или
нескольким табличным интегралам, называется непосредствен-ным
интегрированием.

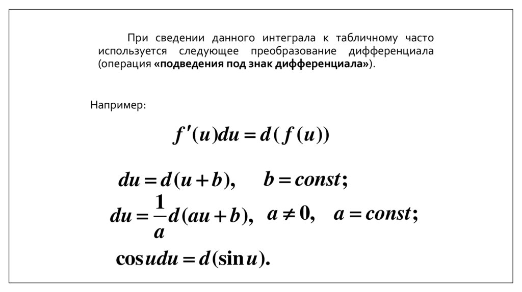
18.

При сведении данного интеграла к табличному часто
используется следующее преобразование дифференциала
(операция «подведения под знак дифференциала»).
Например:
f ( u)du d ( f ( u))
du d (u b), b const;
1
du d (au b), a 0, a const;
a
cos udu d (sin u).

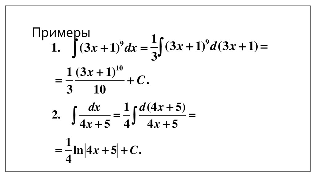
19. Примеры

1
9
1. (3 x 1) dx (3 x 1) d (3 x 1)
3
10
1 (3 x 1)
C.
3
10
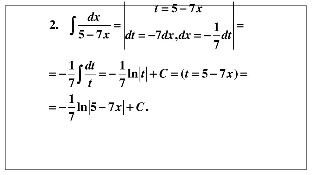
9
dx
1 d (4 x 5)
2.
4x 5 4 4x 5
1
ln 4 x 5 C .
4

20.

x
x
x
3. cos 7 dx 5 cos 7 d 7
5
5
5
x
5sin 7 C .
5

21. Интегрирование заменой переменной

Метод
замены
переменной
(метод
подстановки) состоит в преобразовании
интеграла f(x)dx в другой интеграл
f(u)du,
который вычисляется проще, чем исходный.

22. Пример

t 6x 3
1.
(6 x 3) dx dt 6dx, dx dt
5
6
6
1 5
1t
t dt
C ( t 6 x 3)
6
66
1
6
(6 x 3) C .
36

23.

t 5 7x
dx
2.
1
5 7 x dt 7dx , dx dt
7
1 dt
1
ln t C (t 5 7 x )
7 t
7
1
ln 5 7 x C .
7

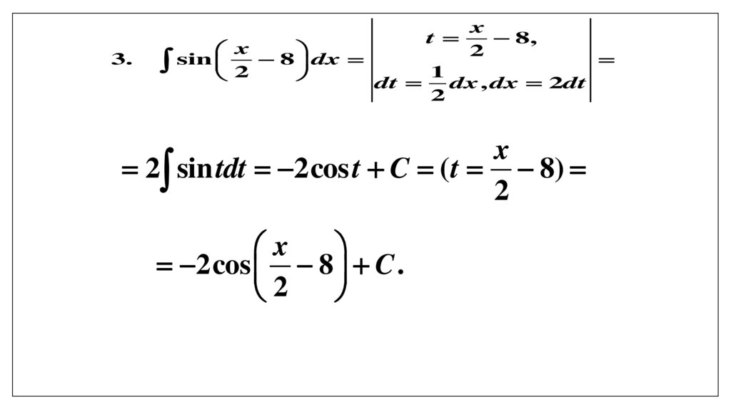
24.

3.
x
sin
8
dx
2
t
x
8,
2
1
dt
dx , dx 2dt
2
x
2 sin tdt 2cos t C ( t 8)
2
x
2cos 8 C .
2

25. Интегрирование по частям

Формула
где
и
uv vdu,
udv– дифференцируемые
функции, называется
u
u
(
x
)
v
v
(
x
)
формулой интегрирования по частям.
Метод интегрирования по частям целесообразно применять,
если
более прост в вычислении, чем
vdu
udv
.

26. Некоторые типы интегралов, которые можно вычислять методом интегрирования по частям

mx
mx
P
(
x
)
a
dx,
Pn ( x )e dx, n
1.
Интегралы вида
P ( x)sin mxdx, Pn ( x )cos mxdx,
n
где
Pn ( x ) m − число.
− многочлен,
Здесь полагают
за
u Pn ( x ),
обозначают остальные сомножители.
dv

27.

P ( x )ln xdx, P ( x)arcsin xdx,
Pn ( x)arccos xdx, Pn ( x)arctgxdx, P ( x)arcctgxdx.
2. Интегралы вида
n
n
n
Здесь полагают
за u
Pn (сомножители.
x )dx dv
обозначают остальные
3. Интегралы вида
e cos bxdx, e sin bxdx ,
За u можно принять функцию
где a и b − числа.
ax
ax
ax
e .

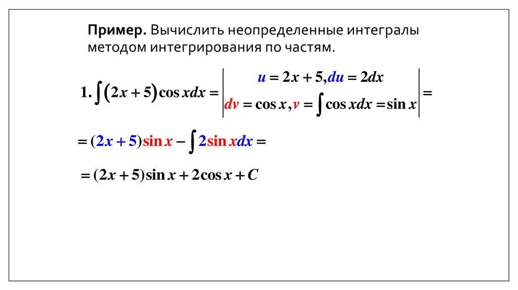
28. Пример. Вычислить неопределенные интегралы методом интегрирования по частям.

1. 2 x 5 cos xdx
u 2 x 5, du 2dx
dv cos x , v cos xdx sin x
(2 x 5) sin x 2 sin xdx
(2 x 5)sin x 2cos x C
English     Русский Rules