415.07K
Category: mathematicsmathematics

Лекции № 5-6

1.

Числовые
характеристики
случайных величин

2.

Характеристики, назначение которых выразить
в сжатой форме наиболее существенные особенности
распределения случайной величины, называются
числовыми характерис тиками случайной величины.

3.

Математическое ожидание,
мода, медиана

4.

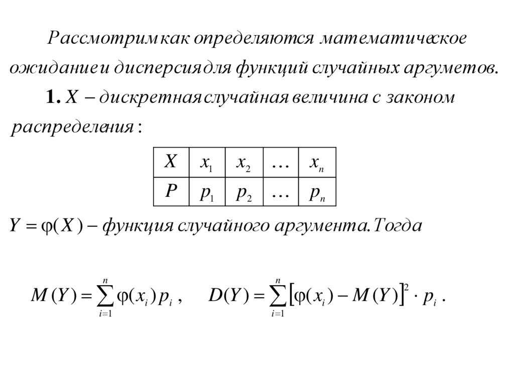
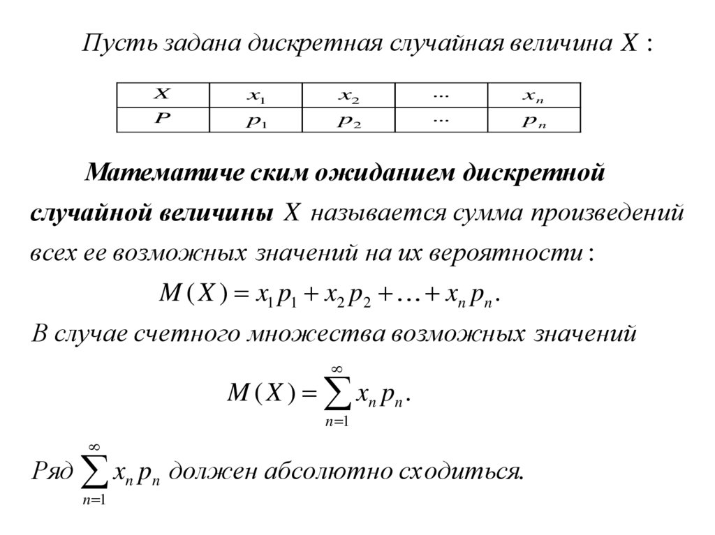
Пусть задана дискретная случайная величина X :
X
x1
x2

xn
P
p1
p2

pn
Математиче ским ожиданием дискретной
случайной величины X называется сумма произведений
всех ее возможных значений на их вероятности :
M ( X ) x1 p1 x2 p2 xn pn .
В случае счетного множества возможных значений
M ( X ) xn p n .
n 1
Ряд xn pn должен абсолютно сходиться.
n 1

5.

Математиче ским ожиданием непрерывной
случайной величины X называется интеграл
b
M ( X ) x f ( x)dx,
a
где f ( x) плотность распределения случайной
величины X , отличная от нуля на интервале (a, b).
В общем случае,
M ( X ) x f ( x)dx.

6.

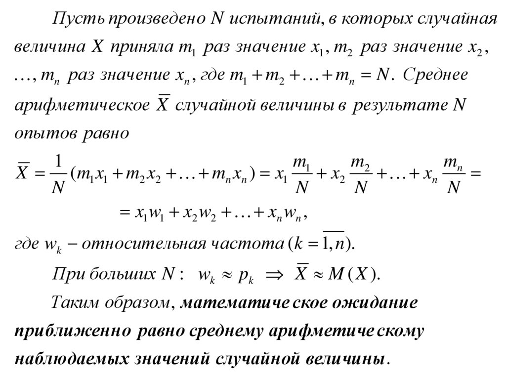
Пусть произведено N испытаний, в которых случайная
величина X приняла m1 раз значение x1 , m2 раз значение x2 ,
, mn раз значение xn , где m1 m2 mn N . Среднее
арифметическое X случайной величины в результате N
опытов равно
mn
1
m1
m2
X (m1 x1 m2 x2 mn xn ) x1
x2
xn
N
N
N
N
x1w1 x2 w2 xn wn ,
где wk относительная частота (k 1, n).
При больших N : wk pk X M ( X ).
Таким образом, математиче ское ожидание
приближенн о равно среднему арифметиче скому
наблюдаемых значений случайной величины.

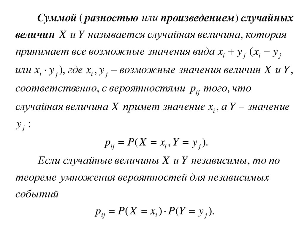
7.

Суммой ( разностью или произведен ием) случайных
величин X и Y называется случайная величина, которая
принимает все возможные значения вида xi y j ( xi y j
или xi y j ), где xi , y j возможные значения величин X и Y ,
соответственно, с вероятностями pij того, что
случайная величина X примет значение xi , а Y значение
yj :
pij P( X xi , Y y j ).
Если случайные величины X и Y независимы, то по
теореме умножения вероятностей для независимых
событий
pij P( X xi ) P(Y y j ).

8.

Рассмотрим свойства математического ожидания.
1. Математическое ожидание постоянной величины
равно самой постоянной
M (C ) C.
2. Постоянный множитель можно выносить за знак
математического ожидания
M (CX ) C M ( X ).
3. Математическое ожидание суммы случайных величин
равно сумме их математических ожиданий
M ( X Y ) M ( X ) M (Y ).

9.

4. Математическое ожидание произведения независимы х
случайных величин равно произведению их математических
ожиданий
M ( X Y ) M ( X ) M (Y ).
5. Математическое ожидание отклонения случайной
величины от ее математического ожидания равно нулю :
M [ X M ( X )] 0.

10.

Модой дискретной случайной величины называется
ее наиболее вероятное значение M 0 .
X
P
1
2
3
4
5
6
7
8
0.08 0.12 0.14 0.18 0.21 0.15 0.11 0.01
M 0 5.

11.

Модой непрерывной случайной величины называется
то ее значение M 0 , при котором плотность вероятности
максимальн а.

12.

Медианой случайной величины X называется такое
ее значение M e , для которого
1
P( X M e ) P( X M e ) ,
2
то есть одинаково вероятно окажется ли случайная
величина X меньше или больше M e .

13.

Моменты случайных
величин. Дисперсия.
Среднее квадратическое
отклонение

14.

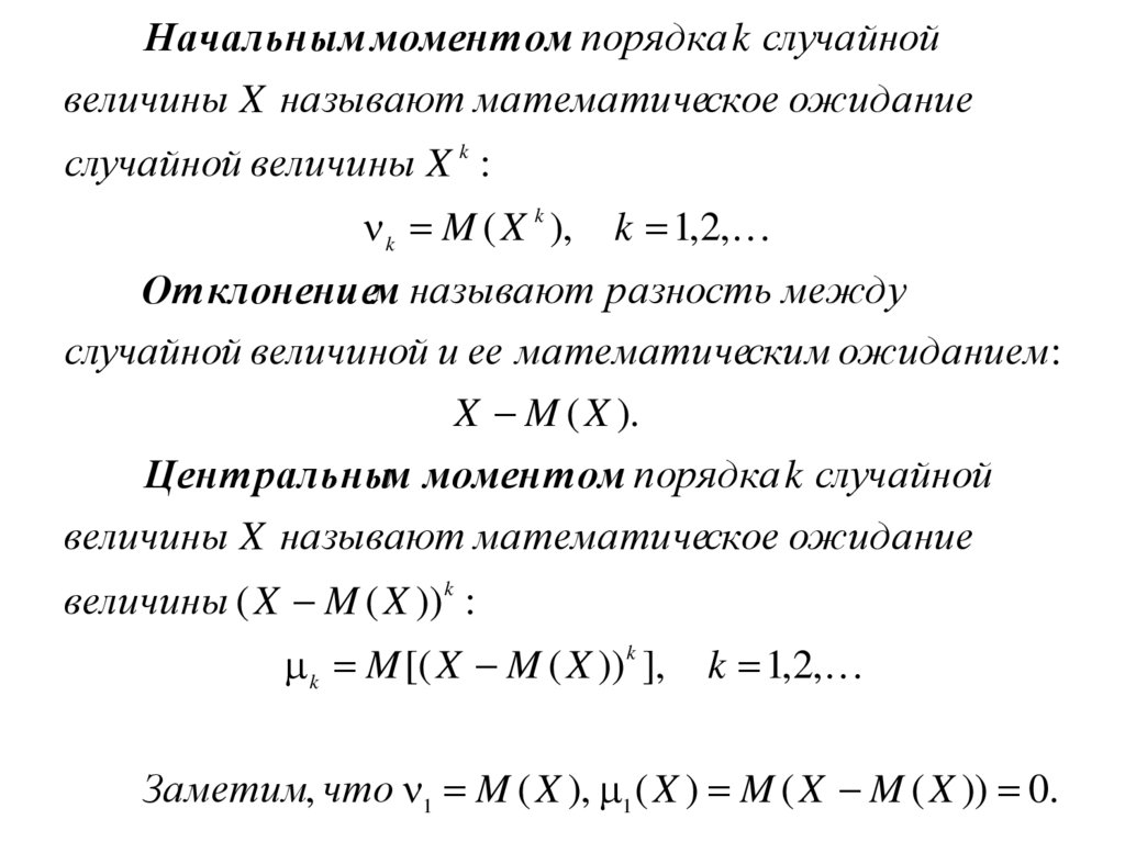
Начальным моментом порядка k случайной
величины X называют математическое ожидание
случайной величины X k :
k M ( X k ),
k 1,2,
Отклонением называют разность между
случайной величиной и ее математическим ожиданием:
X M ( X ).
Центральным моментом порядка k случайной
величины X называют математическое ожидание
величины ( X M ( X )) k :
k M [( X M ( X )) k ],
k 1,2,
Заметим, что 1 M ( X ), 1 ( X ) M ( X M ( X )) 0.

15.

Если распределение случайной величины симметрично
относительно математического ожидания, то все k
нечетного порядка равны нулю и могут служить мерой
симметрии распределения относительно M ( X ).
Четные k характеризуют меру " крутости", то есть
остро или плосковершинности распределения.
Рассмотрим подробнее центральный момент 2 го
порядка называемый дисперсией случайной величины.

16.

Дисперсией случайной величины X называют
математическое ожидание квадрата отклонения
случайной величины от ее математического ожидания:
D( X ) M [( X M ( X )) 2 ].
Если X дискретная случайная величина с законом
распределения :
X
x1
x2

xn
P
p1
p2

pn
то ее дисперсия определяется по формуле :
n
D( X ) ( xi M ( X )) 2 pi .
i 1

17.

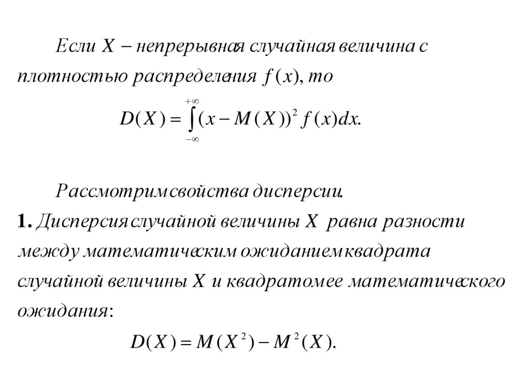
Если X непрерывная случайная величина с
плотностью распределения f ( x), то
D( X ) ( x M ( X )) 2 f ( x)dx.
Рассмотрим свойства дисперсии.
1. Дисперсия случайной величины X равна разности
между математическим ожиданием квадрата
случайной величины X и квадратом ее математического
ожидания:
D( X ) M ( X 2 ) M 2 ( X ).

18.

2. Дисперсия постоянной величины равна нулю
D(C ) 0.
3. Постоянный множитель можно выносить за знак
дисперсии, возведя его в квадрат
D(CX ) C 2 D( X ).
4. Дисперсия суммы независимых случайных величин
равна сумме их дисперсий
D( X Y ) D( X ) D(Y ).

19.

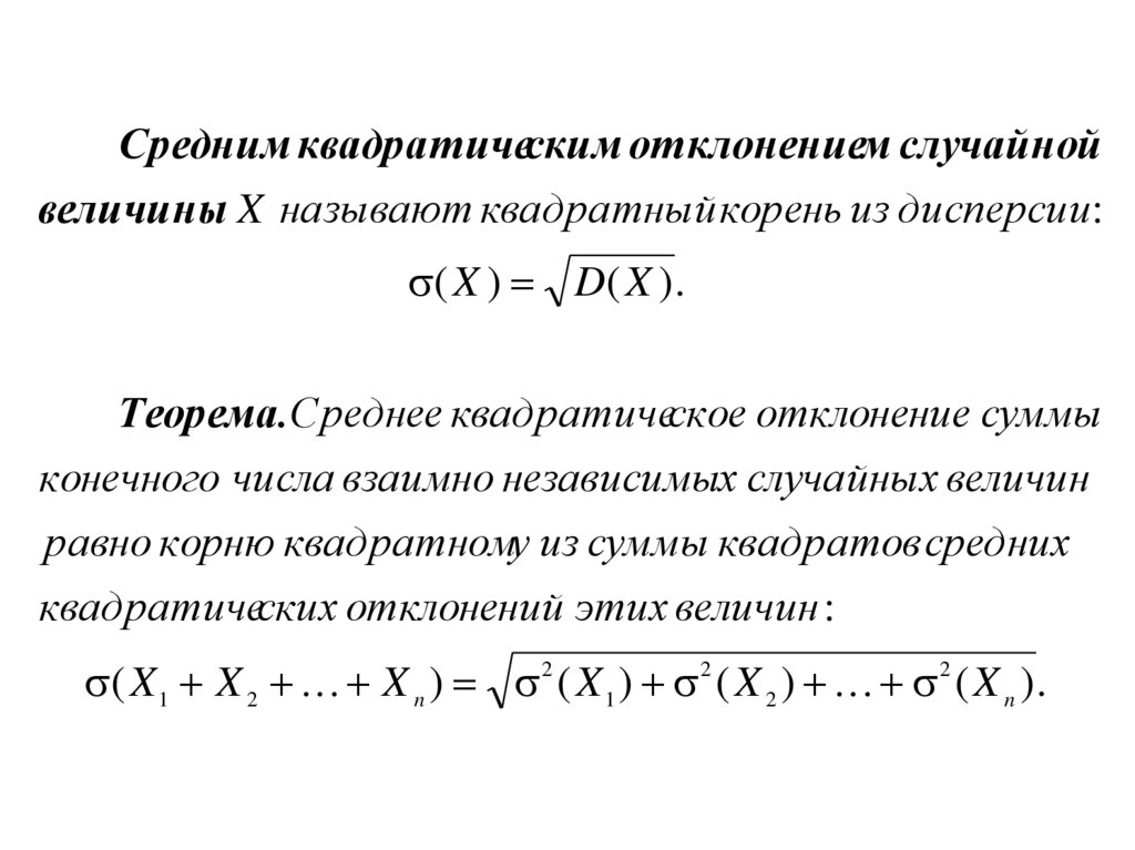
Средним квадратическим отклонением случайной
величины X называют квадратный корень из дисперсии :
( X ) D ( X ) .
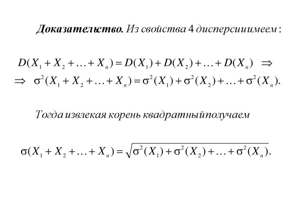
Теорема.Среднее квадратическое отклонение суммы
конечного числа взаимно независимых случайных величин
равно корню квадратному из суммы квадратов средних
квадратических отклонений этих величин :
( X 1 X 2 X n ) 2 ( X 1 ) 2 ( X 2 ) 2 ( X n ) .

20.

Доказательство. Из свойства 4 дисперсии имеем :
D( X 1 X 2 X n ) D( X 1 ) D( X 2 ) D( X n )
2 ( X 1 X 2 X n ) 2 ( X 1 ) 2 ( X 2 ) 2 ( X n ).
Тогда извлекая корень квадратный получаем
( X 1 X 2 X n ) 2 ( X 1 ) 2 ( X 2 ) 2 ( X n ) .

21.

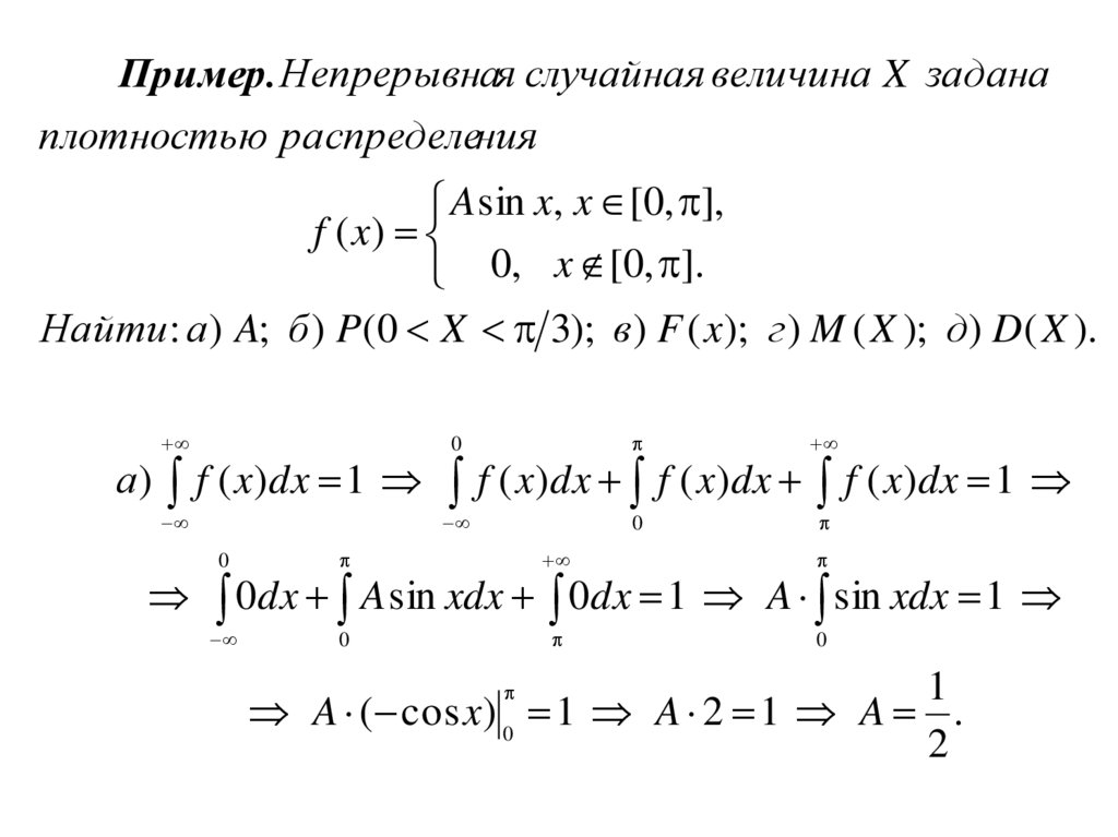
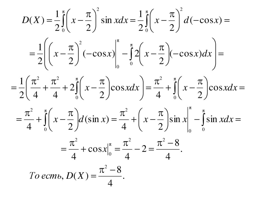
Пример. Непрерывная случайная величина X задана
плотностью распределения
A sin x, x [0, ],
f ( x)
0, x [0, ].
Найти : а ) A; б ) P (0 X 3); в ) F ( x); г ) M ( X ); д) D( X ).
0
0
а ) f ( x)dx 1 f ( x)dx f ( x)dx f ( x)dx 1
0
0
0
0dx A sin xdx 0dx 1 A sin xdx 1
1
A ( cos x) 0 1 A 2 1 A .
2

22.

б ) Подставляя значение A в f ( x) , будем иметь
1
sin x, x [0, ],
f ( x) 2
0, x [0, ].
Тогда
3
3
1
P(0 X 3) f ( x)dx sin xdx
0
0 2
3
1
1 1 1
( cos x) .
2
4 2 4
0

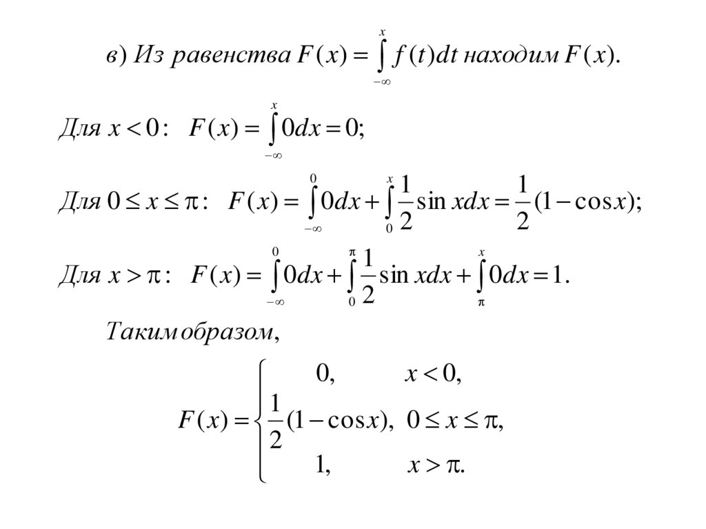
23.

x
в ) Из равенства F ( x) f (t )dt находим F ( x).
x
Для x 0 : F ( x) 0dx 0;
0
x
1
1
Для 0 x : F ( x) 0dx sin xdx (1 cos x);
2
0 2
0
x
1
Для x : F ( x) 0dx sin xdx 0dx 1.
0 2
Таким образом,
0,
x 0,
1
F ( x) (1 cos x), 0 x ,
2
1,
x .

24.

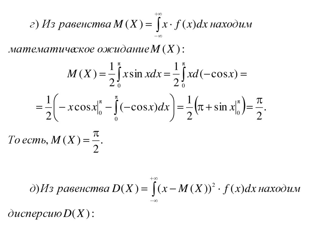
г ) Из равенства M ( X ) x f ( x)dx находим
математическое ожидание M ( X ) :
1
1
M ( X ) x sin xdx xd ( cos x)
20
20
1
1
x cos x 0 ( cos x)dx sin x 0 .
2
2
0
2
То есть, M ( X ) .
2
д) Из равенства D( X ) ( x M ( X )) 2 f ( x)dx находим
дисперсию D( X ) :

25.

1
1
D( X ) x sin xdx x d ( cos x)
2 0
2
2 0
2
2
2
2
1
x ( cos x) 2 x ( cos x)dx
2
2
2
0
0
2
1 2 2
2 x cos xdx x cos xdx
2 4 4
2
2
0
4 0
x d (sin x) x sin x sin xdx
4 0
2
4
2
0
0
2
2
2
2
2 8
cos x 0 2
.
4
4
4
2 8
То есть, D( X )
.
4

26.

Функции случайных
аргументов

27.

Если каждому возможному значению случайной
величины X по некоторому закону соответствует
одно возможное значение случайной величины Y , то
Y называют функцией случайного аргумента X , и
обозначают
Y ( X ).
При составлении распределения функций по
заданному распределению аргумента X пользуются
следующими правилами.

28.

1. X дискретная случайная величина :
X
x1
x2

xn
P
p1
p2

pn
а) Для функции Y ( X ) возможные значения Y
находят из равенства yi ( xi ).
б ) Если различным возможным значениям X
соответствуют различные возможные значения Y ,
то вероятности
P(Y yi ) P( X xi ), yi ( xi ).
в ) Если среди Y есть значения, равные между
собой , то их вероятности следует складывать.

29.

Пример. Дискретная случайная величина X задана
распределением
X
P
2
3
0,6 0,4
Найти распределение функции Y X 2 1.
Найдем возможные значения Y : y1 22 1 5,
y2 32 1 10. Тогда функция Y имеет распределение
Y 5 10
P 0,6 0,4

30.

Пример. Дискретная случайная величина X задана
распределением
X
P
2 1 0
1
2
0,1 0,2 0,3 0,3 0,1
Найти распределение функции Y X 2 1.
Найдем возможные значения Y : y1 ( 2) 2 1 5,
y2 ( 1) 2 1 2, y3 02 1, y4 12 1 2, y5 22 1 5.
Тогда функция Y имеет распределение
Y 1
2
5
P 0,3 0,5 0,2

31.

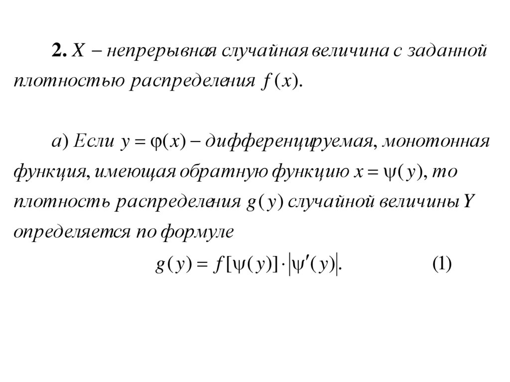
2. X непрерывная случайная величина с заданной
плотностью распределения f ( x).
а) Если y ( x) дифференцируемая, монотонная
функция, имеющая обратную функцию x ( y ), то
плотность распределения g ( y ) случайной величины Y
определяется по формуле
g ( y ) f [ ( y )] ( y ) .
(1)

32.

б ) Если в интервале возможных значений X
функция y ( x) не монотонна , то этот интервал
разбивается на интервалы, где ( x) монотонна и
n
g ( y ) g i ( y ),
i 1
где g i ( y ) ищется по формуле (1) на i ом интервале
монотоннос ти функции ( x).

33.

Пример. Непрерывная случайная величина X задана
плотностью распределения
2
, x (0, 2),
f ( x)
0, x (0, 2).
Найти плотность распределения случайной величины
Y sin X .
Функция y sin x на интервале (0, 2) монотонна
и дифференцируема, и имеет обратную функцию
x arcsin y. Таким образом,
1
( y ) arcsin y, ( y )
2
1 y

34.

2
1
g ( y)
при y (0,1) и
2
1 y
1
g ( y) 0
0 при y (0,1).
2
1 y
Следовательно, случайная величина Y имеет плотность
распределения
2
, y (0,1),
2
g ( y) 1 y
0,
y (0,1).

35.

Рассмотрим как определяются математическое
ожидание и дисперсия для функций случайных аргуметов.
1. X дискретная случайная величина с законом
распределения :
xn
X
x1
x2
P
p1
p 2 pn
Y ( X ) функция случайного аргумента. Тогда
n
M (Y ) ( xi ) pi ,
i 1
D(Y ) ( xi ) M (Y ) pi .
n
i 1
2

36.

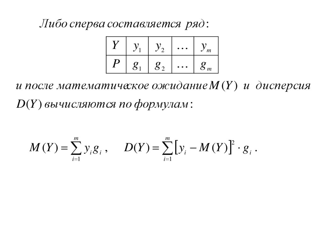
Либо сперва составляется ряд :
Y
P
y1
g1
y2 ym
g2 gm
и после математическое ожидание M (Y ) и дисперсия
D(Y ) вычисляются по формулам :
m
M (Y ) yi g i ,
i 1
D(Y ) yi M (Y ) g i .
m
i 1
2

37.

Пример. Дискретная случайная величина X задана
распределением
X
2
1
P
0,1 0,2 0,3 0,3 0,1
0
1
2
Найти M (Y ) и D(Y ) для функции Y X 2 1.
Случайная величина Y имеет распределение
Y
1
2
5
P 0,3 0,5 0,2
Тогда
M (Y ) 1 0,3 2 0,5 5 0,2 2,3,
D(Y ) (1 2,3) 2 0,3 (2 2,3) 2 0,5 (5 2,3) 2 0,2 2,01.

38.

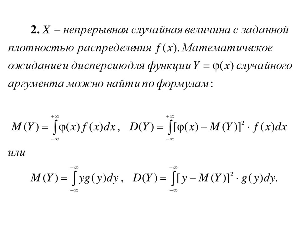
2. X непрерывная случайная величина с заданной
плотностью распределения f ( x). Математическое
ожидание и дисперсию для функции Y ( x) случайного
аргумента можно найти по формулам :
M (Y ) ( x) f ( x)dx , D(Y ) [ ( x) M (Y )]2 f ( x)dx
или
M (Y ) yg ( y )dy , D(Y ) [ y M (Y )] g ( y )dy.
2

39.

Пример. Непрерывная случайная величина X задана
плотностью распределения
2
, x (0, 2),
f ( x)
0, x (0, 2).
Найти M (Y ) случайной величины Y sin X .
Случайная величина Y имеет плотность распределения
2
, y (0,1),
2
g ( y) 1 y
0,
y (0,1).
Тогда
1
21
1
1 1 d (1 y 2 )
2
2
2
M (Y ) y
dy
1 y .
2
2
0
0 1 y
0 1 y

40.

Пример. Непрерывная случайная величина X задана
плотностью распределения
sin x, x (0, 2),
f ( x)
0, x (0, 2).
Найти M (Y ) случайной величины Y X 2 .
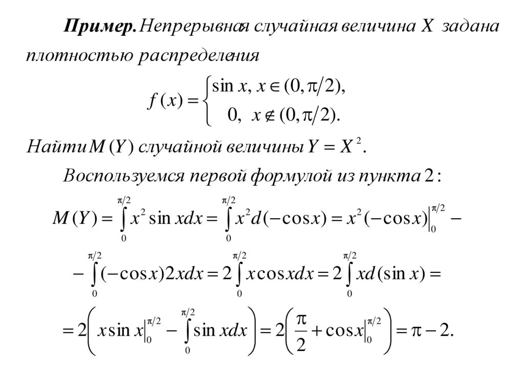
Воспользуемся первой формулой из пункта 2 :
2
2
2
M (Y ) x sin xdx x d ( cos x) x ( cos x) 0
2
0
2
2
0
2
2
2
0
0
0
( cos x)2 xdx 2 x cos xdx 2 xd (sin x)
2
2
2
2 x sin x 0 sin xdx 2 cos x 0 2.
0
2

41.

Спасибо за внимание!
English     Русский Rules