Электростатика
Основные понятия
Закон Кулона (1785 г.)
Электрическое поле. Напряженность электрического поля
Поток вектора напряженности
Работа при перемещении заряда в электрическом поле
Потенциал электростатического поля
316.97K
Category: physicsphysics

8 Электростатика _I,II (1)

1. Электростатика

2. Основные понятия

Электростатика изучает взаимодействие
неподвижных зарядов и поля, созданные
неподвижными зарядами.
Система зарядов называется электрически
изолированной, если через ограничивающую
её поверхность не могут проникать
электрические заряды.
Для электрически изолированной системы
справедлив закон сохранения электрического
заряда: в электрически изолированной
системе алгебраическая сумма зарядов
всех частиц остается неизменной:
q1+q2+ ....+qn = const.

3.

Точечным называется заряд, сосредоточенный на
теле, линейные размеры которого
пренебрежимо
малы, по сравнению с расстоянием до других
заряженных тел, с которыми он взаимодействует.
Линейная
плотность
зарядов

заряд,
приходящийся на единицу длины:
τ = dq / dℓ
Поверхностная плотность зарядов
приходящийся на единицу площади:

заряд,
σ = dq / dЅ
Объёмная
плотность
зарядов
приходящийся на единицу объёма:

заряд,
ρ=dq/dV
Пробный
заряд

малый
заряд
(обычно
положительный), не искажающий исследуемое поле.

4. Закон Кулона (1785 г.)

Сила взаимодействия двух
точечных неподвижных зарядов
в вакууме прямо пропорциональна
произведению зарядов, обратно
пропорциональна квадрату расстояния
между ними и направлена вдоль линии,
соединяющей заряды:
q1 q 2 r
F k1 2 ,
r
r
где
r
- единичный радиус-вектор, направленный вдоль линии,
r
соединяющей заряды , k1 – коэффициент пропорциональности,
зависящий от выбора системы единиц и от среды, в которой
находятся заряды.

5.

k1 = k /ε,
ε – относительная диэлектрическая проницаемость среды.
В CИ:
k
1
4 0
ε0 - электрическая постоянная.
В СИ ε0 = 8,85.10-12 Кл/(Н.м2) = 8,85.10-12 Ф/м
1
4 0
1 q1q2 r
F
2 ,
4 0 r
r
= 9.109 м/Ф
F
1
4 0
q1q2
r
2
модуль
- силы
Кулона
r12
q2> 0
Единица заряда в СИ - Кулон (Кл): один Кулон - заряд,
проходящий за 1 с через поперечное сечение проводника при
силе тока 1 А.
1Кл = 1А . 1с

6. Электрическое поле. Напряженность электрического поля

Если в пространстве обнаруживается действие сил
на электрические заряды, то говорят, что в нем
существует электрическое поле. Поле - один из
видов материи. Ему присуща масса и определенная
энергия. Поле, создаваемое неподвижными
электрическими зарядами, называется
электростатическим.
Силовой характеристикой электрического поля
является напряжённость. Напряжённостью поля
в данной точке называется векторная физическая
величина, численно равная силе, действующей на
единичный пробный положительный заряд,
помещенный в данную точку поля, и направленная
так же, как и сила:
F
E
q

7.

Напряжённость поля
точечного
По модулю:
В вакууме:
E
заряда:
E
E0
1 q r
4 0 r 2 r
q
4 0 r 2
1
q
4 0 r 2
1
(1)
(2)
Из сравнения (1) и (2):
ε = Е0 / Е,
т.е. относительная диэлектрическая проницаемость
показывает
во
сколько
раз
напряжённость
электрического поля в однородном диэлектрике (Е)
меньше, чем в вакууме (Е0).

8.

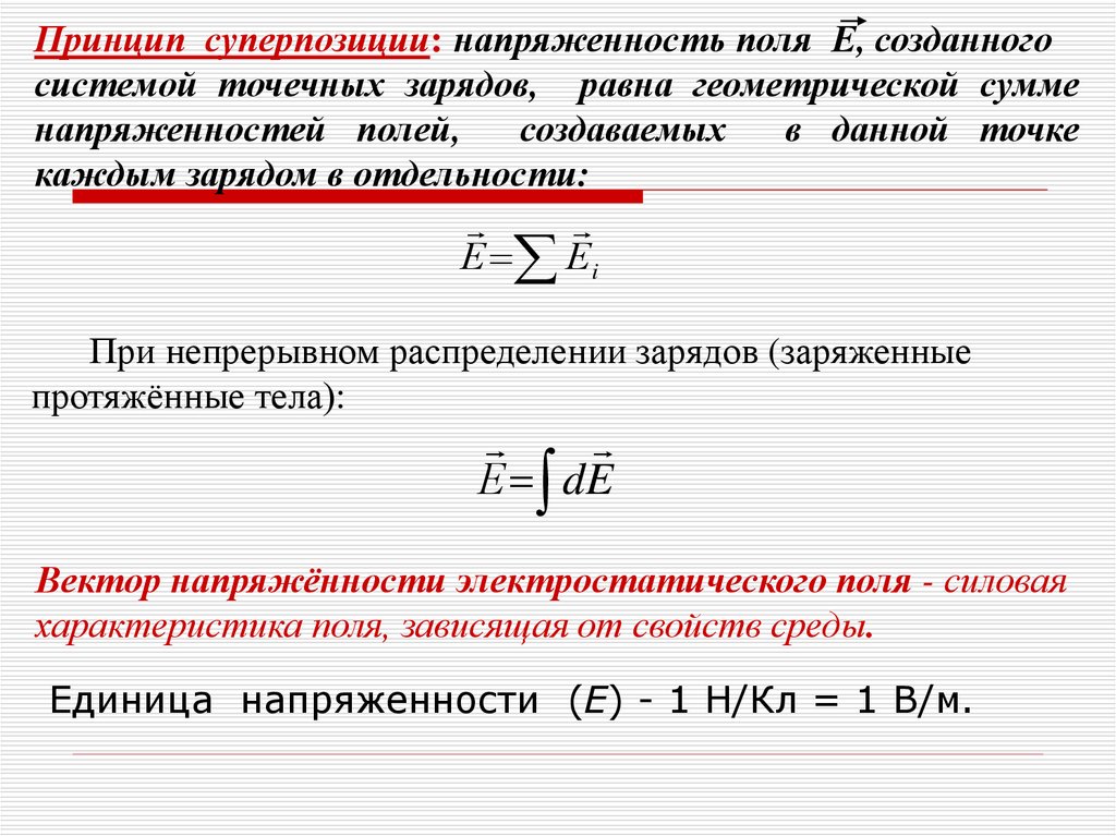
Принцип суперпозиции: напряженность поля Е, созданного
системой точечных зарядов, равна геометрической сумме
напряженностей полей,
создаваемых
в данной точке
каждым зарядом в отдельности:
Е Еi
При непрерывном распределении зарядов (заряженные
протяжённые тела):
Е dE
Вектор напряжённости электростатического поля - силовая
характеристика поля, зависящая от свойств среды.
Единица напряженности (Е) - 1 Н/Кл = 1 В/м.

9.

Вектор электростатической индукции
(вектор смещения электрического
поля)
D 0 E.
Для поля точечного заряда:
1 q r
D
4 r 2 r
По модулю:
1 q
D
4 r 2
Вектор электростатической индукции (вектор
смещения электрического поля) - вспомогательная
силовая характеристика электростатического поля, не
зависящая от свойств среды.
Единица вектора электростатической индукции D
(вектора электрического смещения ) – 1 Кл/м2.

10.

Графическое изображение
электростатических полей.
Линии напряженности (силовые линии), это линии,
касательные к которым в каждой точке совпадают
с направлением вектора Е в этой точке.
Густота силовых линий характеризует
величину поля.
Количество силовых линий через единицу
площади равно напряжённости поля в
пределах этой площади.
Однородным называется поле, величина и направление вектора
напряжённости которого во всех точках одинаковы. Оно
изображается силовыми линиями одинаковой густоты.

11. Поток вектора напряженности

Число линий напряженности, пронизывающих элементарную
площадку dS, нормаль к которой n образует угол α с
вектором Е:
dФЕ = ЕdScosα = EndS =ЕdЅn= (Е,dS),
где
S S n
dS
n
α
dФЕ – элементарный поток вектора

напряжённости электрического поля
через площадь dЅ.
Единица потока вектора напряженности 1 В.м = 1Н.м2 / Кл
n
Е

12.

Полный поток через произвольную
поверхность S в произвольном
электростатическом поле
определится по формуле:
ФЕ = ∫ Е.dS cosα = ∫EndS = ∫ Е , dS ,
Для плоской поверхности в однородном электрическом поле:
.
.
.
ФЕ = Е S cosα = En S = Е Sn = Е , S
Аналогично, поток вектора электрической индукции:
.
ФD = ∫ D dS cosα = ∫DndS = ∫ D, dS
Для плоской поверхности
в однородном электрическом поле:
.
.
ФD = D S cosα = Dn S = D Sn = D, S
Единица потока вектора электрической индукции – 1 Кл = 1 Ф.В

13.

Теорема Остроградского-Гаусса
D
n
+
q
S1
S2
S3
Поток вектора электрического смещения
через замкнутую поверхность S1:
1 q
2
2
D1 D,dS D 4 r
4
r
q
2
4 r
ФD1 = ФD2 = ФD3 = q
Для системы зарядов:
D 0 E.
В вакууме ε = 1, поэтому ФE = (1/εο) Σqi
ФD = Σqi
Поток вектора напряжённости
электрического поля через произвольную
0
S
замкнутую поверхность в вакууме равен
1/ε0 , умноженной на алгебраическую сумму зарядов,
расположенных внутри этой поверхности.
1
E0 , dS qi

14. Работа при перемещении заряда в электрическом поле

1 q0 q
dA F d F d cos
2 d cos ,
4 0 r
Так как dℓ cosα = dr, то
dA
1
q0 q
4 0 r
2
dr
+q0
1
dr
2
q q0 r 2 dr
1 q q0 q q0
A12 dA
2
4 0 r1 r
r
4
0 r
r1
2
1
r2
F
r1
r
α
dℓ
r +dr
r2
q q
q q0
0
A12
r
4 0 r
2
1
Кулоновские силы - консервативные
( E, dl ) 0
циркуляция вектора напряжённости
( E, dl ) электростатического поля
1
+q
Циркуляция вектора напряжённости электростатического поля равна нулю – это
необходимое и достаточное условие консервативности (потенциальности) поля.

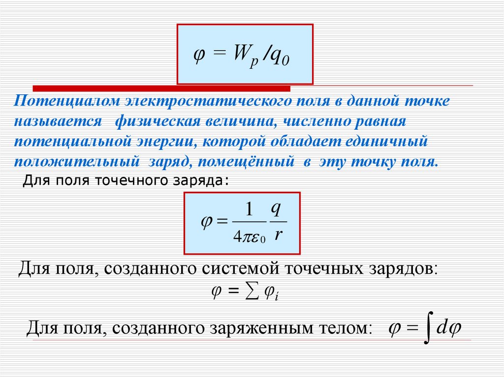
15. Потенциал электростатического поля

Для консервативного поля:
A (W p 2 W p1) W p1 W p 2
1 q q0 q q0
A Wp 1 Wp 2
4 0 r
r
2
1
q q0
Wp
С , при r → ∞ Wр = 0, следовательно С = 0.
4 0 r
1
1 q q0
Wp
,
4 0 r
Wp = φ .q0
φ – потенциал электростатического поля, зависит только от
характеристик самого поля.
Потенциал – энергетическая характеристика поля,
скалярная величина.

16.

φ = Wр /q0
Потенциалом электростатического поля в данной точке
называется физическая величина, численно равная
потенциальной энергии, которой обладает единичный
положительный заряд, помещённый в эту точку поля.
Для поля точечного заряда:
1 q
4 0 r
Для поля, созданного системой точечных зарядов:
φ = ∑ φί
Для поля, созданного заряженным телом: d

17.

Если заряд перемещается из точки r1= r в точку r2= ∞
то:
1
q q0
A
q0
4 0 r
Следовательно:
φ = A∞ / q0
Потенциал данной точки поля численно равен работе
по перемещению единичного положительного заряда
из этой точки поля в бесконечность.
При перемещении из точки r1 в точку r2:
А = - ΔWp= q0 (φ1-φ2) = q0U
U = (φ1 - φ2) - напряжение
Единица потенциала и напряжения – 1 В = 1 Дж/Кл

18.

Эквипотенциальные поверхности.
Связь между напряжённостью и потенциалом.
Эквипотенциальными поверхностями называют
поверхности, во всех точках которых потенциал одинаков.
+
dА = qo(φ1- φ2) = 0,
2
dА = F dℓ cosα = qoEdℓ cosα = 0,
cosα = 0,
Е
dℓ
Силовые линии перпендикулярны к
эквипотенциальным поверхностям
q0
dℓ
1
φ1=const, φ2=const
Е
dА = qo(φ1- φ2) = - qodφ,
dА = F dℓ cosα = qoEdℓ cosα = qoEdr.
d
Е
dr
Е grad
dr
α
1
dℓ
φ
q0
2
φ+dφ
English     Русский Rules