1.39M
Category: mathematicsmathematics

Лекция_3_СГМ_25_26_Разложение_функции_в_ряд

1.

Специальные главы математики
Лекция 3
Степенные ряды.
Функциональные ряды.
Поторочина К.С.
Доцент ДИТиА, ИРИТ-РТФ

2.

Разложение функций в степенные ряды
Для функции f(x), имеющей производные до (n+1)-го порядка
включительно в окрестности точки x0, справедлива формула
Тейлора:
где
остаточный член в форме
Лагранжа.
2

3.

Разложение функций в ряд Тейлора
Теорема 1. Если функция разложима в степенной ряд, то это разложение
единственно и это ряд Тейлора.
Теорема 2 (критерий разложимости функции в ряд Тейлора). Пусть
функция f(x) бесконечно дифференцируема в некоторой окрестности
точки x0. Ряд Тейлора функции сходится к этой функции в точке x тогда
и только тогда, когда остаточный член формулы Тейлора удовлетворяет
условию:
lim Rn x 0.
n
Разложение функции по степеням (x−x0) называют рядом Тейлора:
3

4.

Разложение функций в ряд Тейлора
Теорема 3 (достаточное условие разложимости функции в ряд Тейлора). Ряд
Тейлора функции f(x) в окрестности точки x0 сходится к функции f(x) на
интервале (x0 ̶ a; x0 +a) , если на этом интервале все производные функции f(x)
ограничены по модулю одним и тем же числом M, то есть:
M 0 x x0 a, x0 a k N
f
k
x M .
При х = 0 получим разложение функции по степеням х, которое называют рядом
Маклорена:
4

5.

Разложение функции в ряд
Пример 1. Разложить в ряд Маклорена f(x) = ex.
5

6.

Основные разложения функции в ряд Маклорена

7.

Пример 2.
Разложить в ряд Тейлора функцию f(x) = хex в окрестности x0 = 2.
7

8.

Приложения степенных рядов
̶ вычисление значения функций с заданной степенью
точности,
̶ вычисление неопределенных и определенных интегралов;
̶ интегрирование дифференциальных уравнений.
8

9.

Приближённые вычисления определенных интегралов
1
Пример 3. Вычислить интеграл
sin x dx
x
с точностью до 0,0001.
0
9

10.

Приближённые вычисления определенных интегралов
Пример. Найти первые пять отличных от нуля члена разложения в ряд решения
уравнения
10

11.

Равномерная сходимость функциональных рядов
Рассмотрим функциональный ряд
Пусть ряд сходится на некотором множестве D, тогда его сумма равна
для каждого х D.
При х = х1 (х1 D) можно решать задачу приближенного нахождения
S(х1) Sn(х1), а именно:
> 0 ( −погрешность приближения) можно указать номер n1 = n1( )
такой, что при n n1 |S(х1) − Sn(х1)| < , т.е. S(х1) Sn(х1) с погрешностью .
11

12.

Равномерная сходимость функциональных рядов
В другой точке х = х2 (х2 D), по той же погрешности приближение
S(х2) Sn(х2), реализуется (в общем случае) для другого n2 (n1 n2).
Множество D может содержать бесконечное множество точек
{х1, х2, х3…}, для каждой из них по одному и тому же > 0 находится
свой номер nk с указанными свойствами.
Это означает, что функция Sn(х) не является приближением суммы
функционального ряда
на множестве D с погрешностью .
12

13.

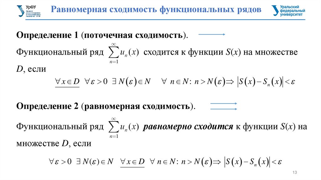
Равномерная сходимость функциональных рядов
Определение 1 (поточечная сходимость).
Функциональный ряд
D, если
сходится к функции S(x) на множестве
x D 0 N N
n N : n N S x Sn x
Определение 2 (равномерная сходимость).
Функциональный ряд
равномерно сходится к функции S(x) на
множестве D, если
0 N ( ) N x D n N : n N S x S n x
13

14.

Пример
14

15.

Равномерная сходимость функциональных рядов
Теорема (признак Вейерштрасса)
Если для
, х D , существует числовой ряд
такой, что
1) n: an>0; 2) n, х D : |un(x)| an;
− сходится, то
3)
равномерно сходится к S(x) на
множестве D, где
Числовой ряд
ряда
называется мажорантой для функционального
, а сам функциональный ряд называется мажорируемым на
D.
15

16.

Равномерная сходимость функциональных рядов
Пример. Доказать, что ряд
промежутке [1,+∞)
x
1 n4x 2
n 1
сходится равномерно на
16

17.

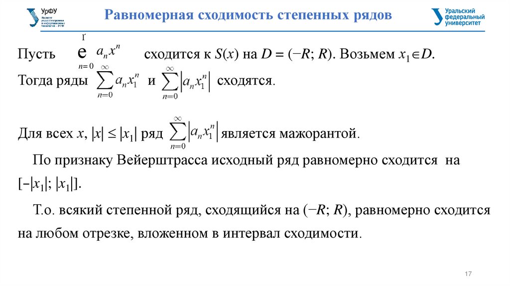
Равномерная сходимость степенных рядов
Ґ
Пусть
е
n= 0
Тогда ряды
an x n
сходится к S(х) на D = (−R; R). Возьмем х1 D.
и
Для всех х, |x| |x1| ряд
сходятся.
является мажорантой.
По признаку Вейерштрасса исходный ряд равномерно сходится на
[−|x1|; |x1|].
Т.о. всякий степенной ряд, сходящийся на (−R; R), равномерно сходится
на любом отрезке, вложенном в интервал сходимости.
17

18.

Свойства равномерно сходящихся степенных рядов
1. Сумма S(x) степенного ряда является непрерывной функцией в
интервале сходимости.
2. Степенной ряд можно почленно интегрировать в интервале сходимости:
(−R<a<t<R).
3. Степенной ряд можно почленно дифференцировать в интервале
сходимости:
После интегрирования и дифференцирования полученные ряды имеют тот
же радиус сходимости.
18

19.

Примеры
19

20.

Примеры
20

21.

Пример
21
English     Русский Rules