Производная функции
Производная функции
Понятие дифференцируемости функции Функция определена в некоторой окрестности точки Функция называется дифференцируемой в точке
Понятие дифференциала функции
Понятие дифференциала функции
Геометрический смысл дифференциала
ПРОИЗВОДНЫЕ ВЫСШИХ ПОРЯДКОВ
704.50K
Category: mathematicsmathematics

Лекция 2 Производная

1. Производная функции

2. Производная функции

• Пусть функция f(x) определена в некоторой
окрестности точки x (включая точку x).
Определение 1.
f ( x)
f ( x) lim
x 0 x
Производной функции f(x) называется предел
отношения приращения функции к
приращению аргумента, когда приращение
аргумента стремится к нулю.

3.

• Определение 2.
Касательной прямой l к графику функции
f(x) в точке x0 называется предельное
положение секущей M0M, когда M→M0
y

4.

5.

6.

Определение 3.
Нормалью к графику функции y=f(x) в
точке x0 называется прямая N, проходящая
через точку M0(x0, y0) перпендикулярно
касательной прямой l
Уравнение нормали к графику функции.
1
1
kN kN
kl
f ( xo )
1
y f ( xo )
( x x0 )
f ( xo )

7.

Связь между существованием
производной и непрерывностью
функции.
Теорема.
f ( x) f ( x) непрерывнав т. x

8.

Правила дифференцирования.
Пусть
f ( x) и g ( x)
Тогда
1.
( f ( x) g ( x)) f ( x) g ( x)
2.
( f ( x) g ( x)) f ( x) g ( x) f ( x) g ( x)
3.
(C f ( x)) C f ( x)
4.
f ( x) f ( x) g ( x) f ( x) g ( x)
, если g ( x) 0
2
( g ( x))
g ( x)

9.

Таблица производных основных
элементарных функций
1.
(C ) 0
2.
( x ) n x
n
( x) 1
n 1
3.
x
(a ) a ln a
4.
x
(e ) e
5.
1
(loga x)
x ln a
6.
1
(ln x)
x
x
x
( x 2 ) 2 x
x 2 x
1

10.

7.
(sin x) cos x
8.
(cosx) sin x
9.
1
(tg x)
cos2 x
10.
(ctg x)
1
sin 2 x
11. (arcsin x)
12. (arccosx)
1
1 x
2
1
1 x2
1
13. (arctgx)
1 x2
14.
1
(arcctgx)
2
1 x

11.

Производная сложной функции
Теорема.
y f (u ) , u ( x)
y ( x) f ( ((x))
( x) в т. х
f (u ) в т. u , причем
значение u ( x)
y ( x) f (u ) ( x)
где u ( x)

12.

Примеры.
y ln sin x
1.
y ln u , u sin x
1
1
y cos x
cos x ctgx
u
sin x
y ln 2 sin x
2.
y u , u ln t , t sin x
2
1
1
y 2u cos x 2 ln sin x
cos x
t
sin x
2ctgx ln sin x

13.

Обратная функция
• Определение.
Пусть y=f(x) и х=φ(y)
Функции y=f(x) и х=φ(y) называются
взаимно обратными, если f(φ(y))≡ y всюду
в Y или φ(f(x))≡ x всюду в X
Функция х=φ(y) называется обратной к
y=f(x)
Функция y=f(x) называется обратной к
х=φ(y)
Графиками взаимно обратных функций
является одна и та же линия.

14.

y f ( x) : X Y
x ( y) : Y X
f ( ( y)) y всюду в Y
( f ( x)) x всюду в X

15.

Производная обратной функции
Теорема.
1. y f ( x) непрерывна я на a, b ;
2. y f ( x) монотонная на a, b ;
3. f ( x) при x a, b и f ( x) 0
1. x ( y) обрат ная
к y f ( x) ;
2. x ( y) непрерывная
и монот онная;
3.
1
( y )
f ( x)

16.

Функции, заданные параметрически
Определение 1.
Говорят, что функция задана
параметрически, если задана пара
функций x x(t ),
y y (t ), t t1 , t 2 ,
t называется параметром.

17.

Производная функции, заданной
параметрически
Теорема.
• Пусть x (t ),
1.
y (t ), t t1 , t 2 ;
(t ) непрерывная ,
2.
3.
4.
5.
монот онная на t1 , t2 ;
(t0 ) , t0 t1 , t2 ,
(t0 ) 0 ;
(t ) непрерывная
на t1 , t2 ;
(t0 )
В т очке x0 (to )
(t0 )
y ( x0 )
(t0 )

18.

Производные высших порядков.
• Определение 1.
Производная y f (x) называется
производной первого порядка функции
y f (x)
• Определение 2.
Производная от производной первого
порядка называется производной второго
порядка функции y f ( x) : y ( f ( x))

19.

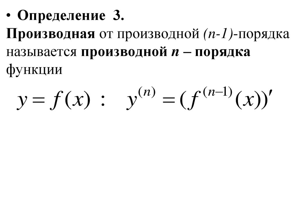
• Определение 3.
Производная от производной (n-1)-порядка
называется производной n – порядка
функции
y f ( x) : y
( n)
(f
( n 1)
( x))

20.

Связь между существованием
производной и непрерывностью
функции
f ( x) f ( x) непрерывнав т. x

21.

Замечание. Обратное утверждение
теоремы неверно, т.е. из непрерывности
функции
y f (x) в точке x0 не
следует существование производной
функции y f (x) в этой точке.

22. Понятие дифференцируемости функции Функция определена в некоторой окрестности точки Функция называется дифференцируемой в точке

Понятие дифференцируемости функции
Функция y f x определена в некоторой
окрестности точки х а
Функция y f x называется
дифференцируемой в точке х а
если ее приращение представимо в виде
Δf = f(x0 + Δx) − f(x0) = A · Δx + o(Δx),
где A — число,
не зависящее от Δх, а o(Δx) — функция
более высокого порядка малости чем
Δx, при Δх → 0 .

23.

Т е о р е м а 2. Если функция y f x
дифференцируема в точке х а , то она
непрерывна в этой точке.
Обратное утверждение неверно.
Теорема. Функция y f x является
дифференцируемой в точке х а
только и только тогда, когда она имеет
производную в этой точке .

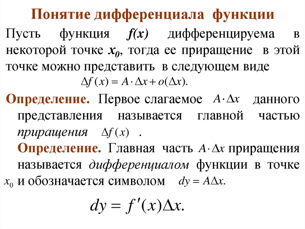
24. Понятие дифференциала функции

Пусть функция f(x) дифференцируема в
некоторой точке х0, тогда ее приращение в этой
точке можно представить в следующем виде
f ( x) A x o( x).
Определение. Первое слагаемое A x данного
представления называется главной частью
приращения f (x ) .
Определение. Главная часть A x приращения
называется дифференциалом функции в точке
x0 и обозначается символом dy A x.
dy f ( x) x.

25. Понятие дифференциала функции

• Дифференциал dy
функции y f x в точке
также представляют в виде :
x
d y f ( x ) d x
где dx называют дифференциалом переменной
вычисляемый в точке
по правилу:
x,
x
d x х если x – независимая переменная,
d x х ( и ) и , если x – функция независимой
переменной
следует
и . Из формулы d y f ( x ) d x
dy
f ( x) .
dx
25

26. Геометрический смысл дифференциала

Возьмем на графике функции
y f x
точку М x 0 , f x 0
проведем касательную (l) . Дадим аргументу x0 приращение
тогда функция получит приращение
Проведем касательную к кривой y f
и
x
Δy f(xo Δx) f(xo ) .
x в точке М x 0 , f x 0 ,
которая образует с осью абсцисс угол
f ( x) tg .
,
у
f x0 x
P
(l)
f x0
К
М
х0
N
х 0 х
х
26

27.

В
прямоугольном треугольнике MKN
KN MN tg x tg f ( x) x.
d y f ( x ) d x dy KN .
Таким образом, дифференциал функции
есть приращение ординаты касательной,
проведенной к графику
функции y f x
в данной точке, когда
аргумент x0 получает приращение x
.

28.

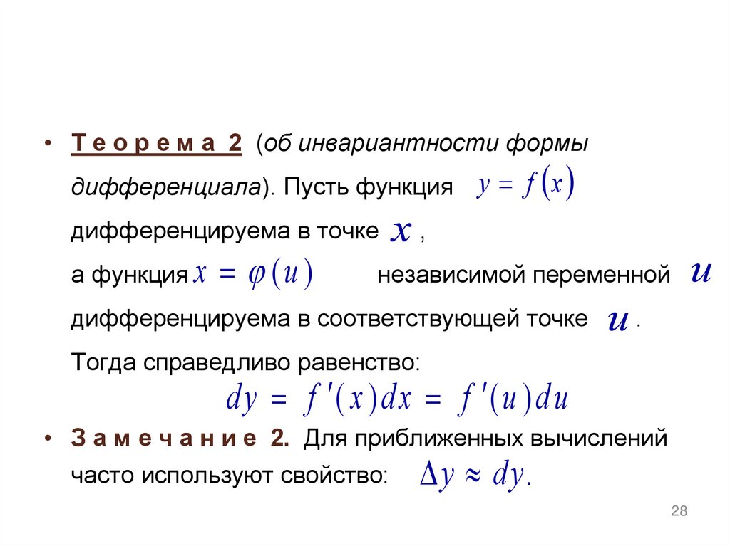
• Т е о р е м а 2 (об инвариантности формы
дифференциала). Пусть функция
дифференцируема в точке
а функция x (u )
y f x
x,
u
независимой переменной
дифференцируема в соответствующей точке
u.
Тогда справедливо равенство:
d y f ( x ) d x f ( u ) d u
• З а м е ч а н и е 2. Для приближенных вычислений
часто используют свойство:
y dy .
28

29. ПРОИЗВОДНЫЕ ВЫСШИХ ПОРЯДКОВ

• Производные второго, третьего и т.д. порядков
функции y f x
в точке
определяются по
правилу:
x
у ( y ( х ) )
y у х
y
n
у
n 1
x
n N .
29
English     Русский Rules