Механика. Элементы кинематики
ВОПРОСЫ 1. Механическое движение. Система отсчёта. Средняя и мгн. скорости. 2. Ускорение. Тангенциальное и нормальное
Вопрос № 1. Механическое движение. Система отсчёта. Материальная точка. Траектория. Перемещение и путь. Средняя и мгновенная
Кинематика изучает законы движения тел. Материальная точка – модель тела, размерами которого можно пренебречь, по сравнению с
Система отсчёта – тело отсчёта, система координат, часы. Декартова система отсчёта в Евклидовом пространстве (пространство, в
Здесь i, j, k, – единичные ортогональные вектора, направленные вдоль осей x, y, z, соответственно. Вектор r, также может быть
Траектория – линия, вдоль которой движется тело. Путь – расстояние, которое проходит тело по траектории. Скалярная величина,
Так как тело может менять положение, то положение задают в зависимости от времени: векторно r = r (t); или скалярно x = x(t); y
Изменение положения с течением промежутка времени Δt характеризуют скоростью. Средняя скорость (по пути и по перемещению,
Мгновенная скорость (по пути и по перемещению, соответственно) точка над символом обозначает производную по времени.
Здесь dS, dr, dt – дифференциал, очень малое изменение величины – приращение (ещё может быть очень малая доля некоторой
Вопрос № 2. Ускорение. Тангенциальное и нормальное ускорения.
Изменение скорости характеризуют ускорением. Среднее ускорение
Мгновенное ускорение (по пути и по перемещению, соответственно)
Выделим на траектории бесконечно малый участок dS, который можно заменить дугой окружности с радиусом R. Отметим также вектора
Скорость представим в виде тогда ускорение можно записать следующим образом
Нормальное ускорение, направлено по нормали к траектории, изменяет направление движения Тангенциальное ускорение, направлено по
Рассмотрим на рисунке два подобных треугольника, с катетами R, ΔS и τ, Δτ (или ʋ, Δʋ).
В пределе Δt → 0 Поделим на промежуток времени dt и преобразуем или
Вопрос № 3. Уравнение кинематики поступательного равнопеременного движения (вывод).
Вычисление пути Равномерное движение Если движение задано по проекциям
Аналогично вычисляем скорость
Равноускоренное движение Весь путь разбивают на множество участков, на которых скорость можно считать постоянной (за малый
Полный путь или перемещение получаем сложением этих малых участков Чем меньше промежутки времени, тем точнее расчёт.
Переходим к пределу
Положим начальный момент времени равным нулю и добавим начальное положение r0 или S0 Это закон кинематики равноускоренного
Вычислить ускорение можно следующими способами (аналогично скорости и перемещению)
Вопрос № 4. Движение материальной точки по окружности. Угловая скорость и угловое ускорение. Уравнения кинематики вращательного
Вращательное движение Вращательным движением абсолютно твердого тела называют движение, при котором все его точки описывают
Вращательное движение характеризуется углом поворота φ, угловой скорость вращения ω, угловым ускорением ε
Вектор ω направляют вдоль оси вращения согласно правилу правого буравчика
Вектора ω и ε направлены одинаково, если вращение ускоренное, вектора ω и ε направлены в разные стороны, если вращение
Связь величин Закон кинематики равнопеременного вращательного движения
Так же, для описания вращательного движения используют частоту (количество оборотов за 1 секунду) и период (время одного
Циклическая частота она же угловая скорость вращения – количество оборотов за 2π секунды
Динамика
ВОПРОСЫ 5. Динамика. Масса, инертность, сила. Первый закон Ньютона. 6. Второй закон Ньютона. Третий закон Ньютона. Закон
Вопрос № 5. Динамика. Масса, инертность, сила. Фундаментальные силы. Первый закон Ньютона и понятие инерциальной системы
Законы Ньютоновой механики выполняются если (границы применимости): 1) Пространство Евклидово (т.е. описывается аксиомами
4) Закон всемирного тяготения выполняется для всей известной для нас вселенной; 5) Изменение всех полей со скоростью света; 6)
Основные понятия Масса – физическая величина, мера инертности. Инертность – свойство тел сопротивляться при попытке изменить
В природе существуют четыре фундаментальные силы (все взаимодействия в природе сводятся к этим четырём силам): 1)
3) Сильное или ядерное взаимодействие (связь частиц в атомном ядре); 4) Слабое взаимодействие (процессы распада элементарных
1-й закон Ньютона (закон инерции). Всякое тело находится в состоянии покоя или равномерного и прямолинейного движения, пока
Инерциальные системы отсчёта – системы отсчёта, в которых тела движутся без ускорения если на них не действуют силы со стороны
Вопрос № 6. Второй закон Ньютона как уравнение движения. Третий закон Ньютона. Закон сохранения импульса (вывод). Центр масс
Законы Ньютона получены в результате обобщения большого количества опытных фактов. Например, в результате взаимодействия
Если рассматривать через импульс тела – произведение массы тела на его скорость, то получим:
Скорость изменения импульса тела равна действующей на тело силе F – уравнение движения тела или основной закон динамики
3-й закон Ньютона. Силы с которыми действуют друг на друга взаимодействующие тела, равны по модулю и противоположны по
Закон сохранения импульса. Рассмотрим замкнутую систему из N тел. Запишем изменение импульса и действующие силы на тело для
Просуммируем все эти уравнения
Первая сумма справа равна нулю по 3-му закону Ньютона: . Вторая сумма справа равна нулю так как на изолированную систему не
Следовательно Закон сохранения импульса. В замкнутой изолированной системе полный импульс остаётся постоянным.
Центром масс или центром инерции системы называется такая воображаемая точка, радиус-вектор R которой выражается через
С первым курсом ЗФО СШФ СФУ дошли до этого места
Момент импульса. Момент силы. Кинетическая энергия. Потенциальная энергия. Законы сохранения
ВОПРОСЫ 7. Динамика вращательного движения. Момент импульса частицы. Момент силы. Уравнение моментов. 8. Кинетическая энергия.
Вопрос № 7. Динамика вращательного движения. Момент импульса частицы. Момент силы. Плечо силы. Уравнение моментов. Закон
Вектором момента силы относительно полюса (точки О) называют векторное произведение радиус-вектора и вектора силы Величина ℓ =
Проекция вектора момента силы на произвольную ось, проходящую через полюс, равна проекции на эту ось векторного произведения
Если на точку действует несколько сил, то можно говорить о равнодействующей силе – векторной сумме сил, действующих на тело
Вектор момента результирующей силы относительно полюса О равен геометрической сумме векторов моментов составляющих сил
Вектором момента импульса материальной точки относительно полюса О называют векторное произведение радиус-вектора и вектора
Проекция момента импульса твердого тела на произвольную ось, проходящую через полюс О, равна проекции на эту ось векторного
Запишем момент импульса и продифференцируем его
Получили новое выражение, которое называется уравнением моментов или основное уравнение динамики вращательного движения
Из основного уравнения динамики вращательного движения Можно получить закон сохранения момента импульса (аналогично закону
Вопрос № 8. Кинетическая энергия. Работа постоянной и переменной силы. Мощность. 1-я и 2-я космические скорости.
Запишем уравнение движения частицы и домножим на перемещение (dS = ʋ dt):
Если система замкнута, то Fвнеш = 0 и T – кинетическая энергия
Если на частицу действует постоянная сила F, кинетическая энергия не остаётся постоянной. В этом случае кинетическая энергия за
Пример. Вычислим работу, которую совершают внешние силы при сжатии пружины (работа переменной силы): здесь F = kx – внешняя
Мощность – работа совершаемая в единицу времени
Запишем закон всемирного тяготения и потенциальную энергию гравитационного взаимодействия здесь G = 6,6720·10-11 Н·м2/кг2
1-я космическая скорость – скорость, с которой тело движется над поверхностью земли не падая Скорость тела, которое вращается
Если тело получит достаточное количество энергии (кинетической), то эта энергия будет потрачена на преодоление потенциального
Вопрос № 9. Консервативные силы. Потенциальная энергия. Связь силы и потенциальной энергии (условие потенциальности).
Взаимодействие между телами осуществляется посредством физических полей. Каждое тело создаёт вокруг себя особое состояние,
Центральное поле – сила, действующая на любую точку в пространстве направлена к центру. Однородное поле – F = const.
Консервативные силы: 1) Это силы, работа которых не зависит от пути, по которому тело переходит из одного положения в другое;
Потенциальная энергия Если работа зависит только от начального и конечного положений, то каждой точке поля можно сопоставить
Через эту функцию можно определить работу по перемещению частицы из 1-го положения во 2-е: A12 = U1 – U2; работа также приводит
Зная вид U(x, y, z) можно найти силу, действующую на частицу в каждой точке поля угол α – угол между вектором силы и вектором
Если полагать, что изменений силы вдоль других осей нет или рассматривать одномерную задачу только вдоль одной оси X (dy, dz =
Если учитывать все компоненты, то получим:
Здесь grad – это оператор набла или градиент – вектор, направленный в сторону максимального роста поля. Оператор набла –
Условие потенциальности Поля, которые можно описывать функцией П(x, y, z, t), называются потенциальными, градиент этой функции
В случае стационарного поля, его силы будут консервативными П(x, y, z) = – U(x, y, z).
Вопрос № 10. Закон сохранения механической энергии изолированной системы и однородность времени. Обобщённый закон сохранения
Закон сохранения энергии в механике Полная механическая энергия замкнутой изолированной системы складывается из кинетической
Кинетическая энергия поступательного движения Кинетическая энергия вращательного движения
Потенциальная энергия деформированной пружины Потенциальная энергия гравитационного взаимодействия двух тел
Если в системе есть силы приводящие к потери механической энергии (диссипативные), то полная механическая энергия уменьшается.
В основе сохранения энергии лежит однородность времени, т.е. равнозначность всех моментов времени. Следовательно, изменение
Движение частицы в потенциальном поле: если полная энергия частицы меньше значения потенциального барьера, то частица может
587.50K
Category: physicsphysics

Механическое движение. Система отсчёта. Ускорение. Тангенциальное и нормальное ускорения

1. Механика. Элементы кинематики

111
1

2. ВОПРОСЫ 1. Механическое движение. Система отсчёта. Средняя и мгн. скорости. 2. Ускорение. Тангенциальное и нормальное

ускорения.
3. Уравнение кинематики
поступательного равнопеременного
движения (вывод).
4. Движение материальной точки по
окружности. Угловая скорость и
угловое ускорение.
111
2

3.

111
3

4. Вопрос № 1. Механическое движение. Система отсчёта. Материальная точка. Траектория. Перемещение и путь. Средняя и мгновенная

скорости.
111
4

5. Кинематика изучает законы движения тел. Материальная точка – модель тела, размерами которого можно пренебречь, по сравнению с

расстояниями в задаче.
Механическое движение –
изменение положения тела с
течением времени относительно
других тел.
111
5

6. Система отсчёта – тело отсчёта, система координат, часы. Декартова система отсчёта в Евклидовом пространстве (пространство, в

котором
выполняются аксиомы геометрии).
Положение тела задаётся через
радиус-вектор r или через
координаты (x, y, z) (численно равны
проекциям радиус-вектора).
111
6

7.

Z
z
x
k
i O
j
r
M(x,y,z)
y Y
X
111
7

8. Здесь i, j, k, – единичные ортогональные вектора, направленные вдоль осей x, y, z, соответственно. Вектор r, также может быть

представлен в виде
произведения величины | r | (модуль
вектора) и направления – er
(единичный вектор, который задаёт
направление).
111
8

9. Траектория – линия, вдоль которой движется тело. Путь – расстояние, которое проходит тело по траектории. Скалярная величина,

которая характеризуется
только величиной – модулем.
Перемещение – вектор,
направленный из начальной точки в
конечную, характеризуется модулем
и направлением.
111
9

10. Так как тело может менять положение, то положение задают в зависимости от времени: векторно r = r (t); или скалярно x = x(t); y

= y(t);
z = z(t).
111
10

11.

Z
2
r
1
r2
S
r1
Y
X
0
111
11

12. Изменение положения с течением промежутка времени Δt характеризуют скоростью. Средняя скорость (по пути и по перемещению,

соответственно)
S
r
ср
ср
t
t
111
12

13. Мгновенная скорость (по пути и по перемещению, соответственно) точка над символом обозначает производную по времени.

Мгновенная скорость (по пути и по
перемещению, соответственно)
S dS
м lim
S,
t 0
t dt
r dr
м lim
r
t 0
t dt
точка над символом обозначает
производную по времени.
111
13

14. Здесь dS, dr, dt – дифференциал, очень малое изменение величины – приращение (ещё может быть очень малая доля некоторой

величины),
dS / dt, dr / dt – производная, она
показывает изменение одной
величины в зависимости от другой.
111
14

15.

111
15

16. Вопрос № 2. Ускорение. Тангенциальное и нормальное ускорения.

111
16

17. Изменение скорости характеризуют ускорением. Среднее ускорение

aср
t
aср
t
111
17

18. Мгновенное ускорение (по пути и по перемещению, соответственно)

d d S
aм lim
S
,
2
t 0
t dt dt
2
d d r
aм lim
r
2
t 0
t
dt dt
2
111
18

19. Выделим на траектории бесконечно малый участок dS, который можно заменить дугой окружности с радиусом R. Отметим также вектора

τ – единичный вектор, направленный
по касательной к траектории,
n – единичный вектор, направленный
по радиусу R к центру окружности.
111
19

20.

τ

n
a
an
111
20

21. Скорость представим в виде тогда ускорение можно записать следующим образом

Скорость представим в виде
τ
тогда ускорение можно записать
следующим образом
d d τ
a
τ τ aτ an
dt
dt
111
21

22. Нормальное ускорение, направлено по нормали к траектории, изменяет направление движения Тангенциальное ускорение, направлено по

Нормальное ускорение, направлено
по нормали к траектории, изменяет
направление движения
2
an τ
n
R
Тангенциальное ускорение,
направлено по касательной к
траектории, изменяет модуль
скорости
d
a τ
τ
dt
111
22

23. Рассмотрим на рисунке два подобных треугольника, с катетами R, ΔS и τ, Δτ (или ʋ, Δʋ).

111
23

24.

τ
ʋ τ
Δτ Δʋ
ΔS
n
R
111
24

25. В пределе Δt → 0 Поделим на промежуток времени dt и преобразуем или

dτ dS
τ S
В пределе Δt → 0
τ
R
τ
R
Поделим на промежуток времени dt
и преобразуем
dτ dS

dS τ
τ
τ
τdt Rdt
dt
dt R
R R
или

an ; an n
R
R
dt
2
2
111
25

26.

111
26

27. Вопрос № 3. Уравнение кинематики поступательного равнопеременного движения (вывод).

111
27

28. Вычисление пути Равномерное движение Если движение задано по проекциям

Вычисление пути
Равномерное движение
a 0 const
S r r t S t
Если движение задано по проекциям
2
2
2
r x y z
r x y z
111
28

29. Аналогично вычисляем скорость

x y z
2
x
2
y
111
2
z
29

30. Равноускоренное движение Весь путь разбивают на множество участков, на которых скорость можно считать постоянной (за малый

Равноускоренное движение
a const 0 at
Весь путь разбивают на множество
участков, на которых скорость можно
считать постоянной (за малый
промежуток времени изменением
скорости можно пренебречь)
111
30

31. Полный путь или перемещение получаем сложением этих малых участков Чем меньше промежутки времени, тем точнее расчёт.

Полный путь или перемещение
получаем сложением этих малых
участков
r t
Чем меньше промежутки времени,
тем точнее расчёт.
111
31

32. Переходим к пределу

r lim t t dt
t2
t 0
t1
2 t
at
0 at dt 0t
2 t
t
t2
1
111
2
1
32

33. Положим начальный момент времени равным нулю и добавим начальное положение r0 или S0 Это закон кинематики равноускоренного

Положим начальный момент
времени равным нулю и добавим
начальное положение r0 или S0
2
at
r r0 0t
2
2
at
S S 0 0t
2
Это закон кинематики
равноускоренного движения
111
33

34. Вычислить ускорение можно следующими способами (аналогично скорости и перемещению)

a ax a y az an aτ
a
2
2
2
ax a y az
111
2
2
an aτ
34

35.

111
35

36. Вопрос № 4. Движение материальной точки по окружности. Угловая скорость и угловое ускорение. Уравнения кинематики вращательного

движения.
Связь между линейными и угловыми
характеристиками движения.
111
36

37. Вращательное движение Вращательным движением абсолютно твердого тела называют движение, при котором все его точки описывают

окружности, лежащие в
параллельных плоскостях, а центры
их лежат на оси вращения.
111
37

38.

111
38

39.

111
39

40. Вращательное движение характеризуется углом поворота φ, угловой скорость вращения ω, угловым ускорением ε

φ dφ
ω lim
φ
t 0
t dt
ω dω
φ
ε lim
ω
t 0
t dt
111
40

41. Вектор ω направляют вдоль оси вращения согласно правилу правого буравчика

ω r
111
41

42.

111
42

43. Вектора ω и ε направлены одинаково, если вращение ускоренное, вектора ω и ε направлены в разные стороны, если вращение

замедленное.
111
43

44. Связь величин Закон кинематики равнопеременного вращательного движения

Связь величин
aτ ε r ω r S φ r
Закон кинематики равнопеременного
вращательного движения
2
εt
φ φ 0 ω 0t
2
111
44

45. Так же, для описания вращательного движения используют частоту (количество оборотов за 1 секунду) и период (время одного

полного
оборота)
1
ν
T
1
T
ν
111
45

46. Циклическая частота она же угловая скорость вращения – количество оборотов за 2π секунды

ω 2π ν

ω
T
111
46

47.

111
47

48. Динамика

111
48

49.

111
49

50. ВОПРОСЫ 5. Динамика. Масса, инертность, сила. Первый закон Ньютона. 6. Второй закон Ньютона. Третий закон Ньютона. Закон

сохранения
импульса (вывод). Центр масс (центр
инерции). Закон движения центра
инерции.
111
50

51.

111
51

52. Вопрос № 5. Динамика. Масса, инертность, сила. Фундаментальные силы. Первый закон Ньютона и понятие инерциальной системы

отсчёта.
111
52

53. Законы Ньютоновой механики выполняются если (границы применимости): 1) Пространство Евклидово (т.е. описывается аксиомами

евклидовой
геометрии, также, трёхмерное);
2) Пространство изотропно;
3) Гелиоцентрическая система
инерциальна (в центре системы
солнце, которое движется без
ускорения);
111
53

54. 4) Закон всемирного тяготения выполняется для всей известной для нас вселенной; 5) Изменение всех полей со скоростью света; 6)

Скорость тел много меньше
скорости света (v << c);
7) Массы тел много больше масс
элементарных частиц (M >> m).
111
54

55. Основные понятия Масса – физическая величина, мера инертности. Инертность – свойство тел сопротивляться при попытке изменить

скорость.
Сила – физическая величина, мера
взаимодействия тел.
111
55

56. В природе существуют четыре фундаментальные силы (все взаимодействия в природе сводятся к этим четырём силам): 1)

Гравитационное взаимодействие
(всемирное тяготение);
2) Электромагнитное
взаимодействие (электрическое и
магнитное поле);
111
56

57. 3) Сильное или ядерное взаимодействие (связь частиц в атомном ядре); 4) Слабое взаимодействие (процессы распада элементарных

частиц).
111
57

58. 1-й закон Ньютона (закон инерции). Всякое тело находится в состоянии покоя или равномерного и прямолинейного движения, пока

воздействие со стороны других тел
не заставит его изменить это
состояние.
111
58

59. Инерциальные системы отсчёта – системы отсчёта, в которых тела движутся без ускорения если на них не действуют силы со стороны

других тел или в которых
выполняется 1-й закон Ньютона.
1-й закон Ньютона нужен для
определения инерциальных систем.
111
59

60.

111
60

61. Вопрос № 6. Второй закон Ньютона как уравнение движения. Третий закон Ньютона. Закон сохранения импульса (вывод). Центр масс

(центр инерции).
Закон движения центра инерции.
111
61

62. Законы Ньютона получены в результате обобщения большого количества опытных фактов. Например, в результате взаимодействия

(независимо от вида
взаимодействия) два тела получают
ускорения, такие, что выполняется
равенство:
m1a1 m2 a2
111
62

63. Если рассматривать через импульс тела – произведение массы тела на его скорость, то получим:

d d m dp
m
F ma
dt
dt
dt
111
63

64. Скорость изменения импульса тела равна действующей на тело силе F – уравнение движения тела или основной закон динамики

поступательного движения.
Он же 2-й закон Ньютона:
dp
F
dt
111
64

65. 3-й закон Ньютона. Силы с которыми действуют друг на друга взаимодействующие тела, равны по модулю и противоположны по

направлению и направлены вдоль
линии, которая проходит через их
центр масс:
F12 F21
111
65

66. Закон сохранения импульса. Рассмотрим замкнутую систему из N тел. Запишем изменение импульса и действующие силы на тело для

каждого тела:
111
66

67.

в
dp1
F12 F13 F1 N F1 ,
d t
в
dp 2
F21 F23 F2 N F2 ,
dt
в
dp N
FN 1 FN 2 FN N 1 FN .
dt
111
67

68. Просуммируем все эти уравнения

N
N
N
dpi
в
Fij Fi
i 1 dt
i j
i 1
111
68

69. Первая сумма справа равна нулю по 3-му закону Ньютона: . Вторая сумма справа равна нулю так как на изолированную систему не

Первая сумма справа равна
нулю
по
3-му закону Ньютона: Fij Fji .
Вторая сумма справа равна нулю так
как на изолированную систему не
действуют никакие силы
(внешняя сила равна нулю Fв = 0).
111
69

70. Следовательно Закон сохранения импульса. В замкнутой изолированной системе полный импульс остаётся постоянным.

Следовательно
N
N
dpi
dt pi 0 pi const
i 1
i 1
i 1
N
Закон сохранения импульса.
В замкнутой изолированной системе
полный импульс остаётся
постоянным.
111
70

71. Центром масс или центром инерции системы называется такая воображаемая точка, радиус-вектор R которой выражается через

радиус-векторы r1, r2, … , rN
материальных точек по формуле:
m1r1 m2 r2 mN rN
R
m1 m2 mN
111
71

72. С первым курсом ЗФО СШФ СФУ дошли до этого места

111
72

73. Момент импульса. Момент силы. Кинетическая энергия. Потенциальная энергия. Законы сохранения

111
73

74.

111
74

75. ВОПРОСЫ 7. Динамика вращательного движения. Момент импульса частицы. Момент силы. Уравнение моментов. 8. Кинетическая энергия.

Работа
постоянной и переменной силы.
9. Потенциальная энергия. Условие
потенциальности.
10. Закон сохранения механической
энергии изолированной системы.
111
75

76.

111
76

77. Вопрос № 7. Динамика вращательного движения. Момент импульса частицы. Момент силы. Плечо силы. Уравнение моментов. Закон

сохранения момента
импульса.
111
77

78. Вектором момента силы относительно полюса (точки О) называют векторное произведение радиус-вектора и вектора силы Величина ℓ =

Вектором момента силы
относительно полюса (точки О)
называют векторное произведение
радиус-вектора и вектора силы
M r F
M rF sin α F
Величина ℓ = r · sinα называется
плечом силы.
111
78

79.

α
ℓ = r·sinα
F
r
M
O
111
79

80. Проекция вектора момента силы на произвольную ось, проходящую через полюс, равна проекции на эту ось векторного произведения

радиус-вектора и вектора силы
относительно полюса О, лежащего
на этой оси:
Mz r F z
111
80

81.

Z
F
MZ
M
r
111
81

82. Если на точку действует несколько сил, то можно говорить о равнодействующей силе – векторной сумме сил, действующих на тело

N
F F1 F2 FN Fi
i 1
111
82

83. Вектор момента результирующей силы относительно полюса О равен геометрической сумме векторов моментов составляющих сил

относительно того же полюса.
N
M M1 M 2 M N M i
i 1
111
83

84. Вектором момента импульса материальной точки относительно полюса О называют векторное произведение радиус-вектора и вектора

импульса относительно
этого же полюса
L r p r m
L r p rp sin α
111
84

85. Проекция момента импульса твердого тела на произвольную ось, проходящую через полюс О, равна проекции на эту ось векторного

произведения радиус-вектора и
вектора импульса тела относительно
того же полюса О, лежащего на этой
оси, т. е.
Lz r p z
111
85

86. Запишем момент импульса и продифференцируем его

L r p
L r p r F M
111
86

87. Получили новое выражение, которое называется уравнением моментов или основное уравнение динамики вращательного движения

L M
111
87

88. Из основного уравнения динамики вращательного движения Можно получить закон сохранения момента импульса (аналогично закону

Из основного уравнения динамики
вращательного движения
L M
Можно получить закон сохранения
момента импульса (аналогично
закону сохранения импульса).
В замкнутой системе (M = 0)
суммарный момент импульса
остаётся
постоянным.
L const
111
88

89.

111
89

90. Вопрос № 8. Кинетическая энергия. Работа постоянной и переменной силы. Мощность. 1-я и 2-я космические скорости.

111
90

91. Запишем уравнение движения частицы и домножим на перемещение (dS = ʋ dt):

m Fвнеш
d
dt Fвнеш dS
m
dt
2
2
m
m d md d
Fвнеш dS
2 2
111
91

92. Если система замкнута, то Fвнеш = 0 и T – кинетическая энергия

Если система замкнута, то Fвнеш = 0 и
m
const T
2
2
T – кинетическая энергия
m
p
T
2
2m
2
111
2
92

93. Если на частицу действует постоянная сила F, кинетическая энергия не остаётся постоянной. В этом случае кинетическая энергия за

время dt изменяется
на величину
dA FdS
dA – работа, совершаемая силой F
на пути dS (dS = ʋ*dt). Работа равна
изменению кинетической энергии:
A T2 T1 T
111
93

94. Пример. Вычислим работу, которую совершают внешние силы при сжатии пружины (работа переменной силы): здесь F = kx – внешняя

Пример. Вычислим работу, которую
совершают внешние силы при
сжатии пружины
(работа переменной силы):
2
x
2 x
2
kx
kx
A FdS kxdx
2 0
2
1
0
здесь F = kx – внешняя сила, равная
силе упругости но противоположно
направленная, k – коэффициент
упругости, x – сжатие пружины.
111
94

95. Мощность – работа совершаемая в единицу времени

dA
P
F
dt
111
95

96. Запишем закон всемирного тяготения и потенциальную энергию гравитационного взаимодействия здесь G = 6,6720·10-11 Н·м2/кг2

Запишем закон всемирного
тяготения и потенциальную энергию
гравитационного взаимодействия
m1m2
m1m2
F G 2 , W G
,
R
R
здесь G = 6,6720·10-11 Н·м2/кг2
гравитационная постоянная,
m1, m2 – масса тел, R – расстояние
между центрами масс тел.
111
96

97. 1-я космическая скорость – скорость, с которой тело движется над поверхностью земли не падая Скорость тела, которое вращается

1-я космическая скорость – скорость,
с которой тело движется над
поверхностью земли не падая
2
M Землиm
M Земли
m G
, G
gR
2
R
R
R
Скорость тела, которое вращается
вокруг Земли на некоторой высоте h
M Земли
G
R h
111
97

98. Если тело получит достаточное количество энергии (кинетической), то эта энергия будет потрачена на преодоление потенциального

барьера и тело покинет Землю
навсегда. То есть, телу сообщили
2-ю космическую скорость
m
M Землиm
M Земли
G
, 2G
2
R
R
2
111
98

99.

111
99

100. Вопрос № 9. Консервативные силы. Потенциальная энергия. Связь силы и потенциальной энергии (условие потенциальности).

111
100

101. Взаимодействие между телами осуществляется посредством физических полей. Каждое тело создаёт вокруг себя особое состояние,

называемое
силовым полем.
111
101

102. Центральное поле – сила, действующая на любую точку в пространстве направлена к центру. Однородное поле – F = const.

Стационарное поле – поле не
меняется со временем.
Нестационарное поле – поле
меняется со временем.
111
102

103. Консервативные силы: 1) Это силы, работа которых не зависит от пути, по которому тело переходит из одного положения в другое;

2) Это силы, работа которых на
любом замкнутом пути равна нулю.
111
103

104. Потенциальная энергия Если работа зависит только от начального и конечного положений, то каждой точке поля можно сопоставить

некоторую функцию
U(x, y, z).
Величину U назовём потенциальной
энергией.
111
104

105. Через эту функцию можно определить работу по перемещению частицы из 1-го положения во 2-е: A12 = U1 – U2; работа также приводит

к изменению
кинетической энергии:
A = T2 – T1 = U1 – U2 =>
T2 + U2 = T1 + U1 = E –
полная механическая энергия.
Кинетическая энергия увеличивается
за счёт убыли потенциальной.
111
105

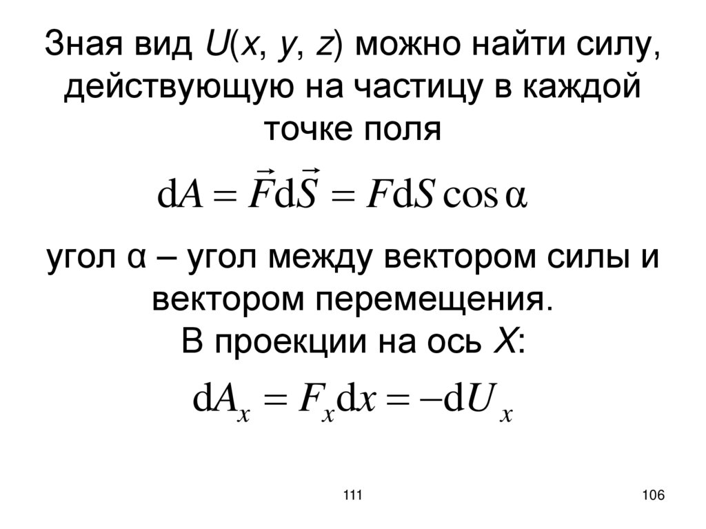
106. Зная вид U(x, y, z) можно найти силу, действующую на частицу в каждой точке поля угол α – угол между вектором силы и вектором

Зная вид U(x, y, z) можно найти силу,
действующую на частицу в каждой
точке поля
dA FdS FdS cos α
угол α – угол между вектором силы и
вектором перемещения.
В проекции на ось X:
dAx Fx dx dU x
111
106

107. Если полагать, что изменений силы вдоль других осей нет или рассматривать одномерную задачу только вдоль одной оси X (dy, dz =

0; y, z = const),
то можно говорить о частной
производной:
dU
U
Fx
dx
x
111
107

108. Если учитывать все компоненты, то получим:

F Fx i Fy j Fz k
U U U
i
j
k
x
y
z
U grad U
111
108

109. Здесь grad – это оператор набла или градиент – вектор, направленный в сторону максимального роста поля. Оператор набла –

математический
оператор – компоненты которого
являются частными производными
по координатам
i
j k
y
z
x
111
109

110. Условие потенциальности Поля, которые можно описывать функцией П(x, y, z, t), называются потенциальными, градиент этой функции

определяет силу в каждой
точке поля:
F = gradП,
П – потенциал.
111
110

111. В случае стационарного поля, его силы будут консервативными П(x, y, z) = – U(x, y, z).

111
111

112.

111
112

113. Вопрос № 10. Закон сохранения механической энергии изолированной системы и однородность времени. Обобщённый закон сохранения

энергии.
Финитное и инфинитное движение.
111
113

114. Закон сохранения энергии в механике Полная механическая энергия замкнутой изолированной системы складывается из кинетической

энергии частиц и потенциальной
энергии взаимодействия частиц:
N
N
i
i j
E Ti U ij const,
Uij – энергия взаимодействия частиц.
111
114

115. Кинетическая энергия поступательного движения Кинетическая энергия вращательного движения

Кинетическая энергия
поступательного движения
m
2
2
Кинетическая энергия
вращательного движения

2
111
2
115

116. Потенциальная энергия деформированной пружины Потенциальная энергия гравитационного взаимодействия двух тел

Потенциальная энергия
деформированной пружины
kx
2
2
Потенциальная энергия
гравитационного
взаимодействия двух тел
m1m2
G
R
111
116

117. Если в системе есть силы приводящие к потери механической энергии (диссипативные), то полная механическая энергия уменьшается.

Общефизический закон сохранения
энергии: энергия никогда не
создаётся и не уничтожается, она
может только переходить из одной
формы в другую.
111
117

118. В основе сохранения энергии лежит однородность времени, т.е. равнозначность всех моментов времени. Следовательно, изменение

одного
момента времени на другой не
изменяет свойств механической
системы. Закон сохранения энергии
выполняется в любой момент
времени.
111
118

119. Движение частицы в потенциальном поле: если полная энергия частицы меньше значения потенциального барьера, то частица может

проникать только в ограниченную
область пространства – такое
движение называют финитным; если
частица может преодолеть
потенциальный барьер, то движение
будет инфинитным
(неограниченным).
111
119

120.

111
120

121.

111
121
English     Русский Rules