Оптика поверхности и тонких пленок
1.85M
Category: physicsphysics

Оптика поверхности и тонких пленок. Двухслойные покрытия

1. Оптика поверхности и тонких пленок

Двухслойные покрытия

2.

Двухслойные покрытия
cos 1
in1 1 sin 1 cos 2
M
in
sin
cos
1
1
1 in 2 sin 2
m11 cos 1 cos 2 n 2 n1 1 sin 1 sin 2 ,
1
1
m12 n1 sin 1 cos 2 n 2 sin 2cos 1 ,
m 21 n1sin 1cos 2 n 2sin 2cos 1 ,
m 22 cos 1cos 2 n1n 2 1sin 1sin 2 .
2
in 2 1 sin 2
.
cos 2

3.

Двухслойные покрытия
r
(n 0 m11 n m m 22 ) i n 0 n m m12 m 21
n m n m i n n m n m
0
11
m
a1 ib1
r
,
a 2 ib2
a1
n0
a2
22
0
m
12
1
.
21
где :
n m cos 1 cos 2 n 0 n 2 n1 1 n m n1n 2 1 sin 1 sin 2 ,
b1
1
1
n
n
n
n
sin
cos
n
n
n
n 2 sin 2 cos 1.
0 m 1
1
1
2
0 m 2
b2
3
a12 b12
R 2
.
2
a 2 b2

4.

и
,
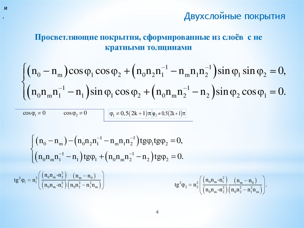
Двухслойные покрытия
Просветляющие покрытия, сформированные из слоёв с не
кратными толщинами
1
1
n
n
cos
cos
n
n
n
n
n
n
m
1
2
0 2 1
m 1 2 sin 1 sin 2 0,
0
1
1
n
n
n
n
sin
cos
n
n
n
1
1
2
0 m 2 n 2 sin 2 cos 1 0.
0 m 1
cos 1 0
cos 2 0
1 0,5 2k 1 2 0,5 2k 1
1
1
n
n
n
n
n
n
n
n
tg 1tg 2 0,
0
m
0
2
1
m
1
2
1
1
n
n
n
n
tg
n
n
n
1
1
0 m 2 n 2 tg 2 0.
0 m 1
n 0 n m -n 22 n m n 0
tg 1 n
n 0 n m -n12 n 0 n 22 n12 n m
2
n 0 n m -n12 n m n 0
tg 2 n
.
n 0 n m -n 22 n 0 n 22 n12 n m
2
1
2
4
2
2

5.

Двухслойные покрытия
tg 2 1 0
tg 2 2 0
n 0 n m -n 22 n m n 0
n
n 0 n m -n12 n 0 n 22 n12 n m
n 0 n m -n12 n m n 0
n
n 0 n m -n 22 n 0 n 22 n12 n m
2
1
A n 0n m n 22 ,
n 0 n m n 22 0,
2
a) n 0 n m n1 0,
n n 2 n 2 n 0;
1 m
0 2
2
2
B n 0 n m n12 ,
n 0 n m n12 0,
2
n 2 n 0 n m 0,
n n 2 n 2 n 0;
1 m
0 2
б)
n 0 n m n 0,
в)
2
1
2
2
n 0 n m n 0,
n n 2 n 2 n 0;
1 m
0 2
C n 0 n 22 n12 n m .
г)
n 0 n m n12 0,
2
n 0 n m n 2 0,
n n 2 n 2 n 0.
1 m
0 2
5

6.


Двухслойные покрытия
tg 1 tg 2
n 0 n m -n 22 n m n 0
tg 1 n1
n 0 n m -n12 n 0 n 22 n12 n m
n 0 n m -n12 n m n 0
tg 2 n 2
n 0 n m -n 22 n 0 n 22 n12 n m
0.5
1 2
0.5
2 0,5
n 0 n m -n 22 n m n 0
tg 1 n1
n 0 n m -n12 n 0 n 22 n12 n m
0.5
n 0 n m -n 22 n n
m
0
tg 1 arg tg n1
2
2
2
n 0 n m -n1 n 0 n 2 n1 n m
n1d1 0 2 ar ctgA
1
n 0 n m -n12 n m n 0
tg 2 n 2
.
n 0 n m -n 22 n 0 n 22 n12 n m
0.5
0.5
0.5
n n -n 2
n
n
0 m
1
m
0
2 arg tg n 2
n 0 n m -n 22 n 0 n 22 n12 n m
n 2d 2 0 2 ar ctgB
1
6

7.

Двухслойные покрытия
Спектральные характеристики энергетического коэффициента
отражения двухслойных просветляющих покрытий. 1- n1= 1,35,
n1d1=0.219λ0 n2= 1,60, n2d2=0.345λ0 nm=1,51; 2- n1= 1,35, n1d1=0.281λ0 n2=
1,60, n2d2=0.155λ0 nm=1,51.
7

8.

Двухслойные покрытия
Спектральные характеристики энергетического коэффициента
отражения двухслойных просветляющих покрытий. 1- n1= 1,45,
n1d1=0,198λ0, n2= 1,90, n2d2=0,368λ0 , nm=1,51; 2- n1= 1,45,
n1d1=0.302λ0 n2= 1,90, n2d2=0.132λ0 nm=1,51.
8

9.

Двухслойные покрытия
9

10.

Двухслойные покрытия
Зависимости энергетического коэффициента отражения для излучения,
поляризованного перпендикулярно и параллельно плоскости падения для
двухслойной просветляющей системы, сформированной слоями
с n1= 1,45,
n1d1=0,198λ0, n2= 1,90, n2d2=0,368λ0 , nm=1,51 от длины волны и угла падения
излучения.
10

11.

Двухслойные покрытия
Зависимости энергетического коэффициента отражения для излучения,
поляризованного перпендикулярно и параллельно плоскости падения для
двухслойной просветляющей системы, сформированной слоями с n1= 1,45,
n1d1=0.302λ0 n2= 1,90, n2d2=0.132λ0 nm=1,51 от длины волны и угла падения
излучения
11

12.

Двухслойные покрытия
,
.
Просветляющие покрытия, состоящие из слоёв,
оптическая толщина которых меньше 0.25λ0
1 n2 n0n m
n1 n 0 n m
0,5
2 2
1 2
1 2
2 2
12
0,5

13.

Двухслойные покрытия
13

14.

1 n2 n0n m
0,5
Двухслойные покрытия
Спектральные характеристики энергетического коэффициента
отражение однослойного (n1=2.0)(1) n1d1 =0.25λ0 и двухслойного
покрытия, сформированного слоями с некратными оптическими
толщинами: 2- n1d1=0.057λ0, n2d2=0.097λ0, (n1=4.0, n2=1,35) на
оптическом элементе, изготовленном из материала материале с
показателем преломления nm=4.0. Излучение падает по нормали
из воздуха n0=1.
14

15.

Двухслойные покрытия
Просветляющие покрытия,
состоящие из слоёв с кратной
толщины
15

16.

Двухслойные покрытия
n2 2
m
=cos
cos2
2
sin cos ,
11
n1
1
2
2
m12 sin cos2 sin cos ,
n1
n2
m n sin cos2 2n sin cos2 ,
1
2
21
n1 2
m
cos
cos2
2
sin cos .
22
n
2
n 22 n 0 n m
cos 2 n1 n n n n n n ,
1 2 0 m 1 2
n 0 n 22 n12 n m
cos 2
.
n
n
n
n
n
n
1
2
0 2
1 m
n 0 n 2 n m n1 2
n 0 n m cos 2 2
sin cos 0,
n
n
1
2
n0n m
2
n 0 n m
n
cos
2
2
n
1
2 cos sin 0.
n
n
1
2
cos 0,
sin 0
n 22 n 0 n m
n 0 n 22 n12 n m
n1
.
n1 n 2 n 0 n m n1n 2 n1 n 2 n 0 n 2 n1n m
16

17.

Двухслойные покрытия
n 32
nmn2
n1 n 2 n12 n02 n1n 2m 0.
2n 0 n1
n1 и n2 1.38 и 1.85; 1.45 и 1.95.
Спектральные характеристики энергетического коэффициента
отражение двухслойного покрытия. Покрытие сформированного слоями
с кратными оптическими толщинами n1d1 = 0.25λ0 n2d2 = 0.5λ0 на
оптическом элементе, изготовленном из материала материале с
показателем преломления nm=1.51. показатели преломления материалов
1- n1= 1.35, n2 = 1.85; 2 - n1= 1.45, n2 = 1.95. излучение падает по нормали
из воздуха n0=1.
17

18.

Двухслойные покрытия
Зависимость энергетического коэффициента отражения для излучения,
поляризованного перпендикулярно и параллельно плоскости падения для
двухслойной просветляющей системы. Система сформирована из слоёв
кратной толщины n1d1 = 0.25λ0 n2d2=0.5λ0, из материалов с показателями
преломления n1 = 1.45, n2 = 1,90, при падении излучения из воздуха (n0 =1,0)
nm =1,51, λ0=500нм от длины волны и угла падения излучения.
18

19.

Двухслойные покрытия
Двухслойные просветляющие покрытия, сформированные слоями с
равными оптическими толщинами
m11 cos2 n 2 n1 1 sin 2 ,
m 21 n1 n 2 cos sin ,
m12 n 2 1 n1 1 cos sin ,
m 22 cos2 n1n 2 1sin 2 .
n 0 n 2 n m n1 2
2
n 0 n m cos
sin 0,
n
n
1
2
n 0 n m n 0 n m n n sin cos 0.
2
1
n
n
2
1
cos 2
n n n m n1
n 2 n1
0 2
.
n 0 n 2 n m n1
n 2 n1
0,5k
cos 0
n 0n m n 0n m
n1 n 2 0
n
n
2
1
n 0 n m n1 n 2
n1 n 2 0.
n1n 2
и sin 0
n 0 n m n1n 2 .
cos 2
19
n2 n0n m n22 n2m n2 n0n m
.
n22 n0n m n2 n m n 22 n0n m

20.

Двухслойные покрытия
если
cos2
English     Русский Rules