Координаты вектора
Действия над векторами
Действия над векторами
Примеры
Связь между координатами вектора и координатами его начала и конца
Связь между координатами вектора и координатами его начала и конца
Координаты середины отрезка
Длина вектора
Расстояние между двумя точками
Угол между векторами
Скалярное произведение векторов
Скалярное произведение векторов
Скалярное произведение векторов
Свойства скалярного произведения векторов
Угол между прямыми
167.47K
Category: mathematicsmathematics

Метод координат в пространстве

1.

2.

Разложение вектора по трём
некомпланарным векторам
Любой вектор а можно разложить по
координатным векторам, т.е. представить в
виде
а = хi + уj + zk ,
причем коэффициенты разложения x, y, z
определяются единственным образом.
Коэффициенты x, y, z в разложении вектора
а по координатным векторам называются
координатами вектора а в данной системе
координат.

3. Координаты вектора

z
A(x; y; z)
р = хi + уj + zk
р
р {х; у; z}
1
k
1
x
i
y
j 1
0 = 0i + 0j + 0k
0 {0; 0; 0}

4. Действия над векторами

а {х1; у1; z1}
b {х2; у2; z2}
1. Каждая координата суммы двух или более
векторов равна сумме соответствующих
координат этих векторов.
а + b { х1 + x2; у1 + y2 ; z1 + z2}
2. Каждая координата разности двух векторов
равна разности соответствующих
координат этих векторов.
а – b { х1 – x2; у1 – y2 ; z1 – z2}

5. Действия над векторами

а {х1; у1; z1}
3. Каждая координата произведения вектора на
число равна произведению соответствующей
координаты вектора на это число.
kа { kх1; kу1 ; kz1}

6. Примеры

Дано: а {3; -7; 2} b {-5; 4; 1}
Найти:
р = 3а – 2b
q = -5а + 6b
Решение:
3а {9; -21; 6}
+
-2b {10; -8; -2}
-5а {-15; 35; -10}
+
6b {-30; 24; 6}
р {19; -29; 4}
q {-45; 59; -4}

7. Связь между координатами вектора и координатами его начала и конца

АВ = AO + OB = – OA + OB = ОВ – ОА
В(x2; y2; z2)

АВ
O
OВ {х2; у2; z2}
OA {х1; у1; z1}
АВ {х2 – x1; у2 – y1; z2 – z1}
A(x1; y1; z1)

8. Связь между координатами вектора и координатами его начала и конца

Каждая координата вектора равна
разности соответствующих координат
его конца и начала.
Примеры
А(5; 3; –4), В(–2; 4; 1)
АВ {–2 – 5; 4 – 3; 1–(–4)}
АВ {–7; 1; 5}
M(–3; 8; 2), N(0; –6; 5)
MN {0 – (–3); –6 – 8; 5 – 2}
MN {3; –14; 3}

9. Координаты середины отрезка

х1 + х2
x=
2
y1 + y2
y=
2
z1 + z 2
z=
2
В(x2; y2; z2)
М
A(x1; y1; z1)

10. Длина вектора

z
A(x; y; z)
|а |= √ x2 + y2 + z2
а
O
x
y

11. Расстояние между двумя точками

│АВ│= √(x2 – x1)2 + (y2 – y1)2 + (z2 – z1)2
АВ = √(x2 – x1)2 + (y2 – y1)2 + (z2 – z1)2
В(x2; y2; z2)
A(x1; y1; z1)

12. Угол между векторами

В
b
О
a
α
А
(a; b) = (ОА; ОВ) = α

13. Скалярное произведение векторов

Скалярным
произведением
двух
векторов
называется произведение их длин на косинус угла
между ними.
a ∙ b = │a│∙│b│cos (a; b)
Скалярное произведение ненулевых векторов равно
нулю тогда и только тогда, когда эти векторы
перпендикулярны.
a∙b=0 a b

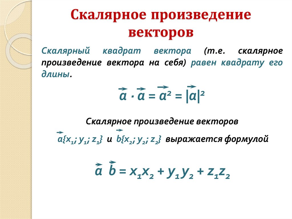
14. Скалярное произведение векторов

Скалярный квадрат вектора (т.е. скалярное
произведение вектора на себя) равен квадрату его
длины.
a ∙ a = a2 = |a|2
Скалярное произведение векторов
a{x1; y1; z1} и b{x2; y2; z2} выражается формулой
a b = x1x2 + y1 y2 + z1z2

15. Скалярное произведение векторов

Косинус угла α между ненулевыми векторами
a {x1; y1; z1} и b {x2; y2; z2} вычисляется по формуле
cos α =
x1x2 + y1 y2 + z1z2
√x12 + y12 + z12 ∙ √x22 + y22 + z22
x1x2 + y1 y2 + z1z2
α = arccos
√x12 + y12 + z12 ∙ √x22 + y22 + z22

16. Свойства скалярного произведения векторов

Для любых векторов a, b, c и любого числа k
справедливы равенства:
1. a 2 ≥ 0, причем a 2 > 0 при а ≠ 0.
2. a b = b a (переместительный закон).
3. ( a + b ) c = a c + b c (распределительный закон).
4. k ( a b ) = ( ka ) b (сочетательный закон).

17. Угол между прямыми

Пусть p {x1; y1; z1} и q {x2; y2; z2} – направляющие векторы
прямых a и b. Косинус угла φ вычисляется по формуле:
│x1x2 + y1 y2 + z1z2│
cos φ =
√x12 + y12 + z12 ∙ √x22 + y22 + z22
│x1x2 + y1 y2 + z1z2│
φ = arccos
√x12 + y12 + z12 ∙ √x22 + y22 + z22

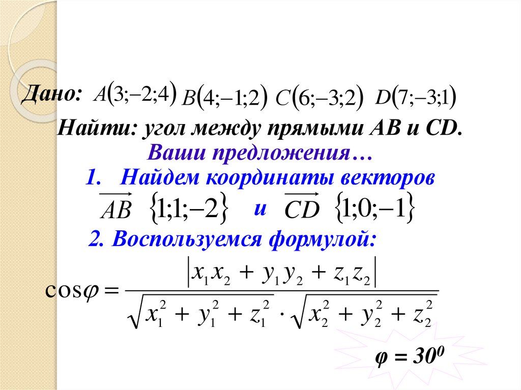
18.

Дано: А 3; 2;4 В 4; 1;2 С 6; 3;2 D 7; 3;1
Найти: угол между прямыми АВ и CD.
Ваши предложения…
1. Найдем координаты векторов
АВ 1;1; 2 и CD 1;0; 1
2. Воспользуемся формулой:
cos
x1 x2 y1 y 2 z1 z 2
x y z x y z
2
1
2
1
2
1
2
2
2
2
2
2
φ = 300
English     Русский Rules