ОПТИМАЛЬНЫЕ ЛС (продолжение)
ОСНОВНЫЕ ЭТАПЫ ПОСТРОЕНИЯ ОПТИМАЛЬНЫХ ЛС (предыдущая лекция)
СОГЛАСОВАННЫЙ ФИЛЬТР
ФИЛЬТР, МАКСИМИЗИРУЮЩИЙ ОТНОШЕНИЕ СИГНАЛ/ШУМ (СОГЛАСОВАННЫЙ ФИЛЬТР)
СИНТЕЗ СОГЛАСОВАННОГО ФИЛЬТРА
СИНТЕЗ СОГЛАСОВАННОГО ФИЛЬТРА
ВЫВОДЫ ПО РЕЗУЛЬТАТАМ СИНТЕЗА
АНАЛИЗ СОГЛАСОВАННОГО ФИЛЬТРА
АНАЛИЗ СОГЛАСОВАННОГО ФИЛЬТРА
АНАЛИЗ СОГЛАСОВАННОГО ФИЛЬТРА
СФ ДЛЯ ПРЯМОУГОЛЬНОГО ВИДЕОИМПУЛЬСА
СИНТЕЗ СФ
АНАЛИЗ СФ
КВАЗИОПТИМАЛЬНЫЙ ФИЛЬТР ДЛЯ ПРЯМОУГОЛЬНОГО ВИДЕОИМПУЛЬСА
СФ ДЛЯ ПРЯМОУГОЛЬНОГО РАДИОИМПУЛЬСА
КВАЗИОПТИМАЛЬНЫЙ ФИЛЬТР ДЛЯ ПРЯМОУГОЛЬНОГО РАДИООИМПУЛЬСА
СФ КАК КОРРЕЛЯТОР
СХЕМЫ КОРРЕЛЯТОРА И СФ
СФ КАК КОРРЕЛЯТОР
2.18M
Categories: mathematicsmathematics physicsphysics

Согласованный фильтр

1. ОПТИМАЛЬНЫЕ ЛС (продолжение)

2. ОСНОВНЫЕ ЭТАПЫ ПОСТРОЕНИЯ ОПТИМАЛЬНЫХ ЛС (предыдущая лекция)

1. Априорная информация в виде математических моделей
[ ], X (t ), N (t ).
2. Критерии оптимальности (качества ).
3. Ограничения на синтез ОС.
4. Синтез ОС.
5. Анализ ОС.
6. Точная или приближенная реализация ОС.

3. СОГЛАСОВАННЫЙ ФИЛЬТР

4. ФИЛЬТР, МАКСИМИЗИРУЮЩИЙ ОТНОШЕНИЕ СИГНАЛ/ШУМ (СОГЛАСОВАННЫЙ ФИЛЬТР)

1. Априорная информация
Наблюдаемый сигнал: Y (t ) sвх (t ) Nвх (t )
sвх (t ) - детерминированный сигнал
Nвх (t ) - белый шум с КФ
2. Критерий оптимальности:
N0
Kn ( )
( )
вх
2
2
s
2
вых (t0 )
q
max
hcф ( )
Dn
вых
3. Ограничения на синтез ОС: каузальный линейный фильтр с
постоянными параметрами
КЧХ фильтра
ИХ фильтра
Hсф ( f ) Cсф ( f )exp( j сф ( f ))
hcф ( ) 0 при 0

5. СИНТЕЗ СОГЛАСОВАННОГО ФИЛЬТРА

Спектральная плотность входного сигнала:
Sвх ( f ) F{sвх (t )} Sвх ( f )exp( j вх ( f ))
Спектральная плотность выходного сигнала:
Sвых ( f ) Hcф ( f )Sвх ( f ) Ccф ( f ) Sвх ( f ) exp( j ( вх ( f ) cф ( f )))
Сигнал на выходе фильтра:
sвых (t ) F 1 Sвых ( f )
Ccф ( f )Sвх ( f ) exp( j ( вх ( f ) cф ( f ) 2 ft ))df

6. СИНТЕЗ СОГЛАСОВАННОГО ФИЛЬТРА

Сигнал на выходе фильтра при t=t0:
sвых (t0 ) Ccф ( f ) Sвх ( f )exp( j ( вх ( f ) cф ( f ) 2 ft0 ))df
N0 2
Ccф ( f )df
Дисперсия шума на выходе фильтра: Dnвых
2
2
s
2
вых (t0 )
q
max
Hcф ( f )
Dn
вых
1. cф ( f ) вх ( f ) 2 ft0
2. Ccф ( f ) BSвх ( f )
B 0

7.

СИНТЕЗ СОГЛАСОВАННОГО
ФИЛЬТРА
КОМПЛЕКСНАЯ ЧАСТОТНАЯ ХАРАКТЕРИСТИКА
ОПТИМАЛЬНОГО ФИЛЬТРА (СФ)
Hcф ( f ) BSвх ( f ) exp( j ( вх ( f ) 2 ft0 ))
BSвх ( f ) exp( j вх ( f )) exp( j 2 ft0 )
*
BSвх ( f )exp( j 2 ft0 )
ИМПУЛЬСНАЯ ХАРАКТЕРИСТИКА СФ
hсф (t ) F 1{Hсф ( f )} Bsвх (t0 t )
t0 tc

8. ВЫВОДЫ ПО РЕЗУЛЬТАТАМ СИНТЕЗА

*
Hcф ( f ) BSвх
( f )exp( j 2 ft0 )
hсф (t ) Bsвх (t0 t )
t0 tc
1. Спектральная плотность выходного сигнала
2
Sвых ( f ) BSвх
( f )exp( j 2 ft0 )
вых ( f ) 2 ft0
Компенсируются начальные фазы
в спектре входного сигнала
2. СФ является оптимальным для всех
сигналов одной и той же формы, т.е.
отличающихся от сигнала только
постоянным множителем
3.Если sвх(t) – четная функция относительно tc/2
hсф(t)=B sвх(t)
B 0
- вх(f)
вых(f) при t0=0
f
вх(f)
вых(f)

9. АНАЛИЗ СОГЛАСОВАННОГО ФИЛЬТРА

Сигнал на выходе СФ
2
Sвых ( f ) BSвх
( f )exp( j 2 ft0 )
2
sвых (t ) F 1 Sвых ( f ) B Sвх
( f ) exp( j 2 f (t0 t ))df
sвых (t ) B s (t t0 )
вх
1. Сигнал на выходе СФ с точностью до константы равен КФ
входного сигнала, сдвинутой вправо по оси времени на
величину t0
sвых (t0 ) BEsвх
2. Сигнал на выходе СФ при t=t0 с точностью до константы равен
энергии входного сигнала

10. АНАЛИЗ СОГЛАСОВАННОГО ФИЛЬТРА

СПМ шума на выходе СФ
N0 2 2
N0 2
B Sвх ( f )
Gn ( f ) Cсф ( f )
вых
2
2
КФ шума на выходе СФ
Kn
вых
( ) F
1
G
B 2 F
nвых ( f )
2 N0
1
B 2 s ( )
2
Sвх
(f)
2 N0
вх
3. КФ шума на выходе СФ с точностью до константы равна КФ
входного сигнала
4. Шум на выходе СФ коррелирован. КФ шума равна нулю
при
| | tc

11. АНАЛИЗ СОГЛАСОВАННОГО ФИЛЬТРА

Дисперсия шума на выходе СФ
2 N0
2 N0
Es
s (0) B
Dn Kn (0) B
вых
вых
2 вх
2 вх
sвых (t0 ) BEs
вх
Отношение сигнал/шум на выходе СФ при t=t0
2
2 Es
s
2
вых (t0 )
вх
qсф
Dn
N0
вых
5. Отношение сигнал/шум на выходе СФ зависит от энергии
полезного сигнала и интенсивности белого шума , т.е. зависит от
характеристик входного сигнала и входного шума

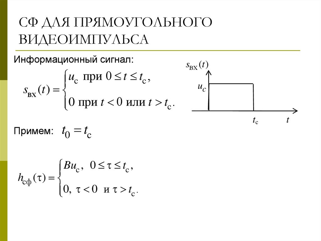
12. СФ ДЛЯ ПРЯМОУГОЛЬНОГО ВИДЕОИМПУЛЬСА

Информационный сигнал:
uc при 0 t tc ,
sвх (t )
0 при t 0 или t tc .
Примем:
t0 tc
Buc , 0 tc ,
hcф ( )
0, 0 и tc .
sвх (t )
uc
tc
t

13. СИНТЕЗ СФ

Спектральная плотность входного сигнала:
tc
Sвх ( f ) F{sвх (t )} uc exp( j 2 ft )dt
0
КЧХ СФ: t0 tc
uc
(1 exp( j 2 ftc ))
j 2 f
*
Hcф ( f ) BSвх
( f )exp( j 2 ft0 )
uc
B
(1 exp( j 2 ftc ))
j 2 f

14. АНАЛИЗ СФ

Энергия входного сигнала:
tc
Es
вх
uc2 dt uc2tc
0
Отношение сигнал/шум на выходе СФ:
2
2u
2
c tc
qсф
N0
Корреляционная функция входного сигнала:
2 | |
uc tc 1 t , | | tc ,
s ( )
c
вх
0, | | tc .

15.

АНАЛИЗ СФ
Сигнал на выходе СФ
B sвх (t tc ), 0 t 2tc ,
sвых (t )
0, t 0 или t 2tc ,
КФ шума на выходе СФ
2 N0
B 2 sвх ( ),| | tc ,
Kn ( )
вых
0, | | t .
c
Интервал корреляции выходного шума
( ) |
tc
tc
0
d 1 d
tc
K
(0)
2
0
n
0
вых
tc | K
nвых

16. КВАЗИОПТИМАЛЬНЫЙ ФИЛЬТР ДЛЯ ПРЯМОУГОЛЬНОГО ВИДЕОИМПУЛЬСА

sвх(t)
ц 1 RC
sвых(t)
2
s
2
вых (t0 )
qRC
max
Dn
вых
Сигнал на выходе интегрирующей RC-цепи:
0, t 0.
sвых (t ) uc (1 exp( tc ))exp( (t tc )), t tc ,
uc (1 exp( t )), 0 t tc ,
Максимальное значение выходного
сигнала:
Дисперсия шума на выходе RC-цепи:
sвых (tc ) uc (1 exp( tc ))
N0
Dn
вых
2 2

17.

КВАЗИОПТИМАЛЬНЫЙ ФИЛЬТР
ДЛЯ ПРЯМОУГОЛЬНОГО ВИДЕОИМПУЛЬСА
Отношение сигнал/шум:
2
2
u
(1
exp(
t
))
c
q2 c
RC
N0
2 2
uc2tc (1 exp( tc ))2
N0
tc
2
2
2
2u
2
c tc
qсф
N0
2
q qсф
RC
2
2
(1 exp( tc ))2
tc
2
qсф
k ( tc )

18.

КВАЗИОПТИМАЛЬНЫЙ ФИЛЬТР
ДЛЯ ПРЯМОУГОЛЬНОГО ВИДЕОИМПУЛЬСА
k( tc)
2
k ( tc )
q2 qсф
RC
tc
1
Оптимальное значение постоянной
ц opt
времени интегрирующей RC-цепи :
opt 1.25
2
qRC
Проигрыш в отношении сигнал/шум:
2
qсф
0.81
tc

19.

ЭПЮРЫ СИГНАЛОВ И КФ ДЛЯ СФ И
ИНТЕГРИРУЮЩЕЙ RC-ЦЕПИ
sвх (t )
K nвх ( )
us
N0
2
tc
t
hсф ( )
h ( )
hRC (t )
Bus
tc
tc
tc
Kn
вых
( )
uc (1 exp( tc ))
BEsвх
sвых (t )
B2
tc
2tc
t
tc
N0
Esвх
2
2tc
N0
2 2
tc
tc
tc

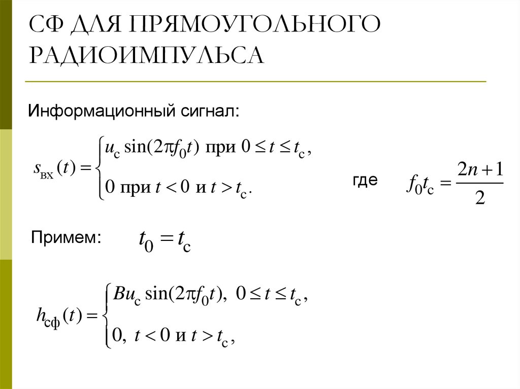
20. СФ ДЛЯ ПРЯМОУГОЛЬНОГО РАДИОИМПУЛЬСА

Информационный сигнал:
uc sin(2 f0t ) при 0 t tc ,
sвх (t )
0 при t 0 и t tc .
Примем:
t0 tc
Buc sin(2 f0t ), 0 t tc ,
hсф (t )
0, t 0 и t tc ,
где
2n 1
f0tc
2

21.

СТРУКТУРНАЯ СХЕМА СФ
hсф(t)
hсф(t)
Buc
sвх(t)
sвых(t)
%
sвх(t)
Buc
sвых(t)

22.

АНАЛИЗ СФ
Энергия входного
сигнала:
tc
2
u
2
2
c tc
Es uc (sin 2 f0t ) dt
вх
2
0
Отношение сигнал/шум
на выходе СФ:
2
u
2 c tc
2
qсф
N0 2
Корреляционная функция входного сигнала:
uc2tc | |
1
cos 2 f0 , | | tc ,
tc
s ( ) 2
вх
0, | | tc .

23.

СИГНАЛ И КФ НА ВЫХОДЕ СФ
uc2tc | t tc |
B
1
cos 2 f0t при 0 t 2tc ,
tc
sвых (t ) 2
0 при t 0 и t 2tc ;
2 N0 uc2tc | |
B
1
cos 2 f0 при | | tc ,
2 2
tc
Kn ( )
вых
0 при | | tc .
Интервал корреляции по огибающей КФ:
tc
tc
0 1 d
tc
2
0

24. КВАЗИОПТИМАЛЬНЫЙ ФИЛЬТР ДЛЯ ПРЯМОУГОЛЬНОГО РАДИООИМПУЛЬСА

iвх
Резонансная частота:
R
C
1
f0
2 LC
uвых
L
uвых =iвхRрез =iвхR
Постоянная времени контура:
1
2Q
k k 2 RC
2 f0
k
h( ) 2R k e
Импульсная характеристика:
КЧХ:
H( f )
R
1 j 2 ( f f0 ) k 1
cos(2 f0 )

25.

КВАЗИОПТИМАЛЬНЫЙ ФИЛЬТР
ДЛЯ ПРЯМОУГОЛЬНОГО РАДИООИМПУЛЬСА
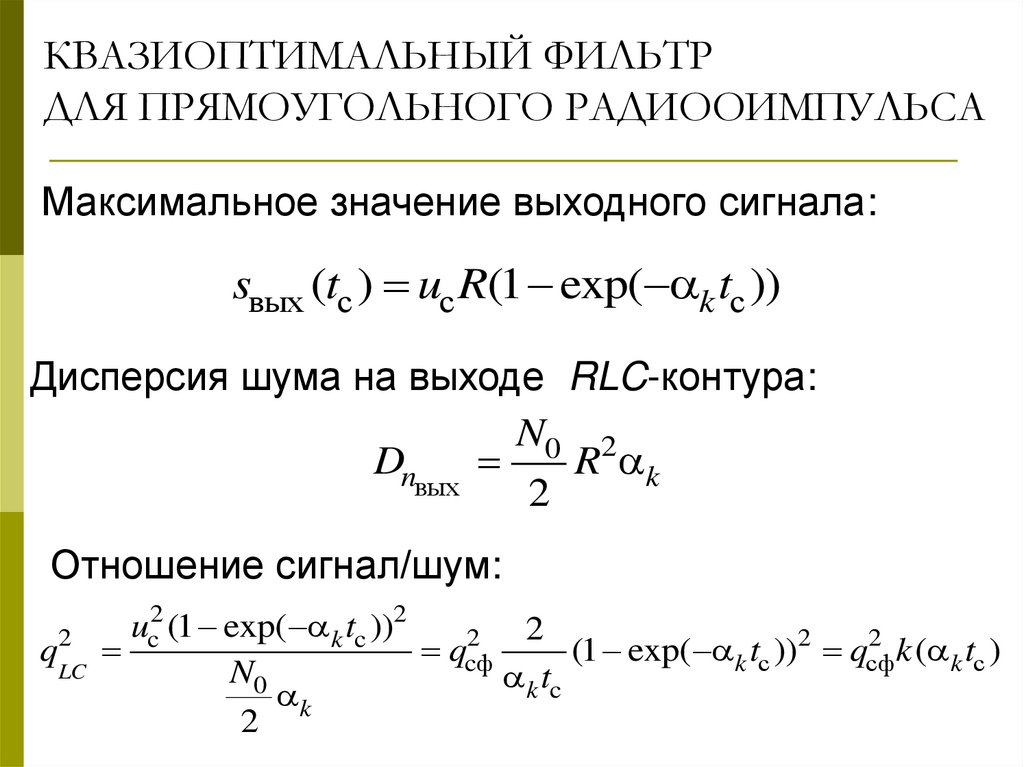
Максимальное значение выходного сигнала:
sвых (tc ) uc R(1 exp( k tc ))
Дисперсия шума на выходе RLC-контура:
N0 2
Dn
R k
вых
2
Отношение сигнал/шум:
2
2
u
(1
exp(
t
))
2
2
2
2
c
k c
q
qcф
(1 exp( k tc ))2 qcф
k ( k tc )
LC
N0
k tc
k
2

26.

КВАЗИОПТИМАЛЬНЫЙ ФИЛЬТР
ДЛЯ ПРЯМОУГОЛЬНОГО РАДИООИМПУЛЬСА
k( t c)
t c
Оптимальное значение постоянной времени LRC
контура:
t
k (opt )
c
1.25
Проигрыш в отношении сигнал/шум:
2
qLC
2
qсф
0.81

27. СФ КАК КОРРЕЛЯТОР

hсф ( ) Bsвх (t0 )
sвых ( ) B s ( t0 )
вх
z(t ) sвх (t )
t
sвых (t ) hсф ( )z (t )d
0
t
B sвх (t0 )z (t ) d B s z (t t0 )
вх
0

28. СХЕМЫ КОРРЕЛЯТОРА И СФ

СФ

29. СФ КАК КОРРЕЛЯТОР

1.Отношение сигнал/шум на выходе СФ при t=t0 равно
отношению сигнал/шум на выходе коррелятора с опорным
сигналом, равным sвх (t )
2.Сигналы на выходе СФ и коррелятора не совпадают по
форме
English     Русский Rules