Бағалау критерийлері:
Қолданбалы есеп
Ауызша
Ауызша
4.78M
Category: mathematicsmathematics

Шеңбердің ұзындығы, доғаның ұзындығы. Дөңгелектің және оның бөліктерінің ауданы

1.

Өткен тақырыпты қайталау:

2.

3.

Сабақтың тақырыбы:
Шеңбердің ұзындығы, доғаның
ұзындығы
Дөңгелектің және оның бөліктерінің
ауданы
Оқу мақсаттары:
9.3.3.12 шеңбер ұзындығының, доға ұзындығының
формулаларын қорытып шығарады және
қолданады;
9.3.3.13 дөңгелек, сектор, сегмент аудандарының
формулаларын қорытып шығарады және
қолданады

4. Бағалау критерийлері:

• - шеңбер ұзындығының, доға ұзындығының формулаларын
қорытып шығарады және қолданады;
• - дөңгелек, сектор, сегмент аудандарының формулаларын
қорытып шығарады және қолданады

5.

Шеңбер – центр деп аталатын нүктеден бірдей қашықтықта
орналасқан жазықтықтағы барлық нүктелердің жиыны.
Шеңбердің ұзындығы C әрпімен белгіленіп,
C = 2πR = πD
формуласымен есептеледі, мұндағы R – шеңбер радиусы, D –
шеңбер диаметрі, π – тұрақты сан.

6.

Доғаның ұзындығы
А
О
В

7.

8.

9.

10.

Жеке жұмыс

11.

Жауаптары:

12.

C = 2πR = πD
Шеңбердің ұзындығы
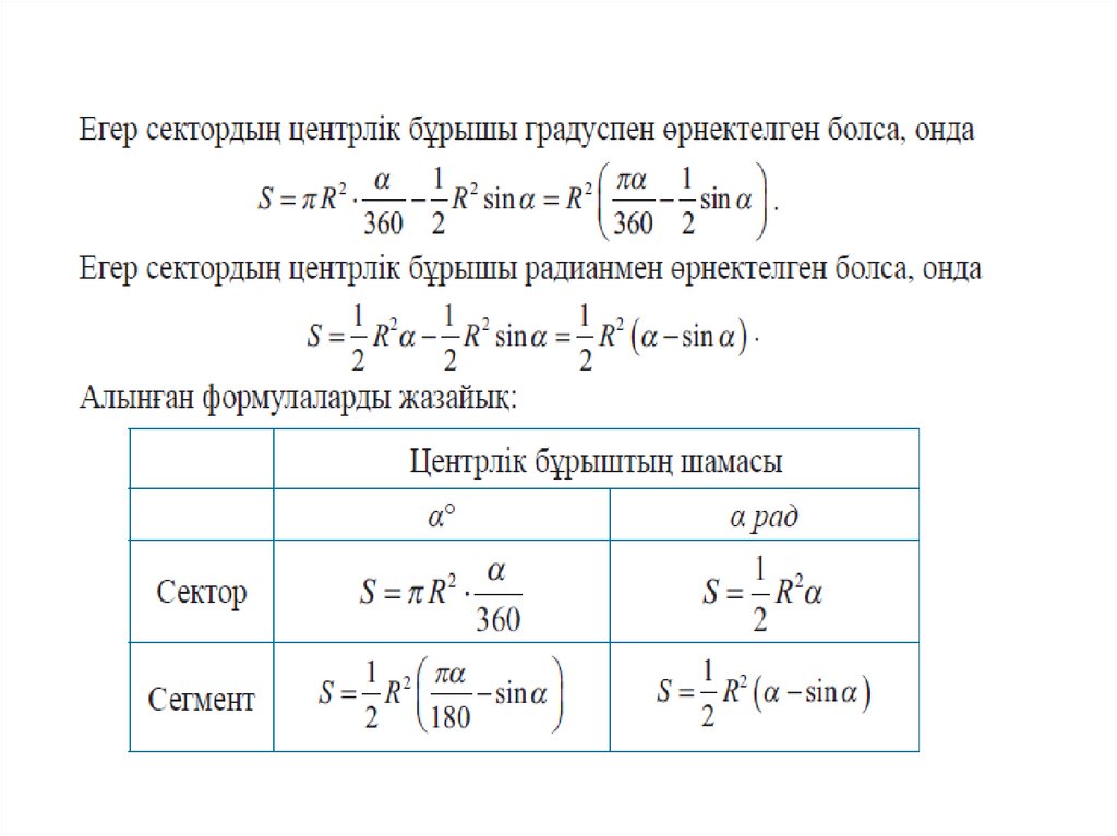
Шеңбердің ауданы
Доғаның ұзындығы
Cектордың ауданы

13.

14.

Жауаптары:

15.

16.

17.

Жауаптары:

18.

Жауаптары:

19.

Жауаптары:

20.

Жауаптары:

21.

22. Қолданбалы есеп

23.

24. Ауызша

25. Ауызша

26.

• Дескриптор:
• Доғаның ұзындығы формуласын қолданады
• Теңдеу алады
• К мәнін табады
• Сектор ауданы формуласын қолданады
• Теңдеу алады
• n мәнін табады
• сегмент ауданын табады

27.

Оқулықпен жұмыс

28.

29.

30.

31.

32.

33.

Жауаптары:

34.

Үй жұмысы:

35.

Рефлексия
English     Русский Rules