Оқу мақсаты:
Бағалау критерийлері:
Дұрыс көпбұрыштар
Теорема (дұрыс көпбұрышқа іштей сызылған шеңбер туралы) Кез келген дұрыс көпбұрышқа іштей шеңбер сызуға болады, және ол шеңбер
Формулалар дербес жағдайлар үшін есте сақта!
Өзіңізді тескеріңіз:
Өзіңізді тескеріңіз:
Қолданбалы есеп:
Нұсқау:
Нұсқау және жауабы:
Нұсқау және жауабы:
Рефлексия
3.94M
Category: mathematicsmathematics

Дұрыс көпбұрышқа іштей және сырттай сызылған шеңберлер

1.

Берілген фигураларды екі топқа бөліңіз.

2.

1-сурет
2-сурет
3-сурет
4-сурет
6-сурет
5-сурет
7-сурет
9-сурет
8-сурет

3.

Дұрыс көпбұрышқа іштей және сырттай
сызылған шеңберлер

4. Оқу мақсаты:

9.3.2.8 дұрыс көпбұрышқа сырттай сызылған шеңбер мен
іштей сызылған шеңбер туралы теоремаларды біледі;
9.3.3.11 дұрыс көпбұрыштың қабырғасы мен оған іштей
сызылған шеңбердің радиусының арасындағы байланысты
және дұрыс көпбұрыштың қабырғасы мен оған сырттай
сызылған шеңбердің радиусының арасындағы байланысты
қорытып шығарады және қолданады;

5. Бағалау критерийлері:


дұрыс көпбұрыштың анықтамасын біледі;
дұрыс көпбұрыштың қабырғасын іштей (сырттай)
сызылған шеңбердің радиустарымен байланыстыратын
формулаларды қорытады және оларды есептер шығаруда
қолданады;
• дұрыс көпбұрыштың іштей және сырттай сызылған
шеңбердің радиустарын байланыстыратын формуланы
қорытады және оларды есептер шығаруда қолданады;

6.

Іштей сызылған көпбұрыштар
Егер көпбұрыштың барлық төбелері
қандай да бір шеңбер бойында жатса,
көпбұрыш шеңберге іштей сызылған деп
аталады. Ал шеңбер көпбұрышқа сырттай
сызылған деп аталады.
6

7.

Сырттай сызылған көпбұрыштар
Егер
көпбұрыштың
барлық
қабырғалары қандай да бір шеңберді
жанап жататын болса, оны шеңберге
сырттай сызылған деп атайды.
Ал шеңбер көпбұрышқа іштей сызылған
деп аталады.
7

8.

Кез келген үшбұрышқа сырттай шеңбер
сызуға болады.
Оның центрі қабырғаларына жүргізілген орта
перпендикулярлардың қиылысу нүктесі болып
табылады.
8

9.

Кез келген үшбұрышқа іштей шеңбер сызуға
болады.
Оның центрі биссектрисалардың қиылысу нүктесі
болып табылады.
9

10.

Шеңберге іштей сызылған
төртбұрыштардың қасиеті
Төртбұрышты шеңберге іштей сызу үшін
оның
қарама-қарсы
бұрыштарының
қосындысы 180 градусқа тең болуы қажет.

11.

Шеңберге сырттай сызылған
төртбұрыштардың қасиеті
Төртбұрышқа іштей шеңбер сызу үшін оның қарамақарсы қабырғаларының қосындылары тең болуы
керек.

12.

Шеңберге сырттай сызылған
төртбұрыштардың қасиеті
QB=BP, PC=CK, KD=DF, FA=AQ
BC AD AB CD

13. Дұрыс көпбұрыштар

Дөңес көпбұрыштың барлық қабырғалары тең болса және барлық
бұрыштары тең болса, оны дұрыс көпбұрыш деп атайды.
О R
r
Дұрыс көпбұрыштың барлық төбелерінен бірдей
қашықтықта орналасқан нүктені осы
көпбұрыштың центрі деп атаймыз.
Кез келген дұрыс көпбұрышқа іштей, сырттай
шеңберлер сызуға болады және бұл шеңберлердің
ценртлері көпбұрыштың центрімен беттеседі

14.

15.

16. Теорема (дұрыс көпбұрышқа іштей сызылған шеңбер туралы) Кез келген дұрыс көпбұрышқа іштей шеңбер сызуға болады, және ол шеңбер

жалғыз ғана.
Дәлелдеуі: А1А2…Аn — дұрыс n-бұрыш, О нүктесі — көпбұрыштың
центрі, ОВ — О нүктесінен көпбұрыштың қабырғаларының біріне
түсірілген перпендикуляр болсын. Дұрыс көпбұрыштың центрі оның
барлық қабырғаларынан бірдей қашықтықта болғандықтан, онда
центрі О нүктесінде және радиусы ОВ болатын шеңбер көпбұрыштың
барлық қабырғаларымен жанасады,
сондықтан оның іштей сызылған
шеңбері болып табылады.

17.

18.

Дұрыс көпбұрышқа іштей және сырттай
шеңбер сызылған шеңберлер
арасындағы байланыс формуласын
қорытыңыз:
180
r R cos
n
0

19.

Формулаларды есте сақта:
180
a n 2 R sin
n
0
180
r R cos
n
0

20. Формулалар дербес жағдайлар үшін есте сақта!

21.


Дескриптор:
Көпбұрыш қабырғасы мен сырттай сызылған шеңбермен байланыстыратын
формуланы біледі және қолданады
Дұрыс үшбұрыш ауданы және периметрін табады

22. Өзіңізді тескеріңіз:

23.


Дескриптор:
Көпбұрыш қабырғасы мен сырттай сызылған шеңбермен байланыстыратын
формуланы біледі және қолданады
Дұрыс үшбұрыш ауданы және периметрін табады

24. Өзіңізді тескеріңіз:

25. Қолданбалы есеп:

26. Нұсқау:

27.


Дескриптор:
Көпбұрыш қабырғасы мен сырттай сызылған шеңбермен байланыстыратын
формуланы біледі және қолданады
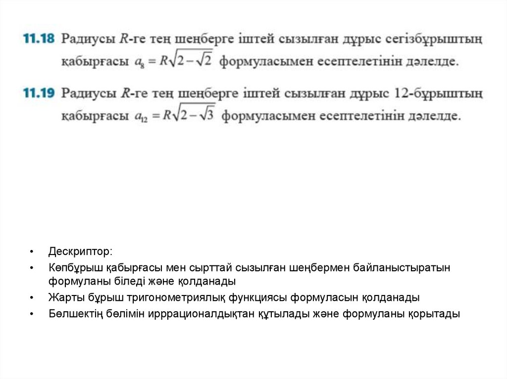
Жарты бұрыш тригонометриялық функциясы формуласын қолданады
Бөлшектің бөлімін ирррационалдықтан құтылады және формуланы қорытады

28.

29.

30.


Дескриптор:
Көпбұрыш қабырғасы мен сырттай сызылған шеңбермен байланыстыратын
формуланы біледі және қолданады
Көпбұрыш қабырғасы мен іштей сызылған шеңбермен байланыстыратын
формулаларды біледі және қолданады
Дұрыс үшбұрыш ауданын табады

31.

32.

11.26
11-суреттегі үлкен шаршының
ауданы 72 см 2-қа тең. Боялған дөңгелектің
ауданын тап.
Дескриптор:
Квадрат қабырғасын табады
Квадратқа іштей сызылған шеңбер
рабиусын табады
Шеңберге іштей сызылған екінші
квадрат қабырғасын табады
Квадратқа іштей сызылған екінші
шеңбер радиусын табады
Шеңбер ауданын табады

33. Нұсқау және жауабы:

34.

11.27 Қабырғасы 6 6 болатын дұрыс
үшбұрышқа іштей шеңбер сызылған.
Шеңбердің радиусын және шеңберге іштей
сызылған келесі фигураның қабырғасын тап:
І топ: дұрыс үшбұрыштың;
ІІ топ: шаршының;
ІІІ топ: дұрыс бесбұрыштың.

35. Нұсқау және жауабы:

36.

ҮЙ ЖҰМЫСЫ:
11.29 Радиусы 4 см-ге тең шеңберге іштей
дұрыс үшбұрыш сызылған, ал үшбұрышқа
іштей шеңбер сызылған (12-сурет). Кіші
шеңберге іштей сызылған шаршының
қабырғасын тап.

37. Рефлексия

нені білдім, нені үйрендім?
не түсініксіз болып қалды?
қандай тапсырмалар бойынша тағы да жұмыс
жасау керек?
English     Русский Rules