Дисциплина: Математика Преподаватель: Расходова О.Ф. Тема : «Решение задач по теме Многогранники»
Решение задач по теме «Многогранники»
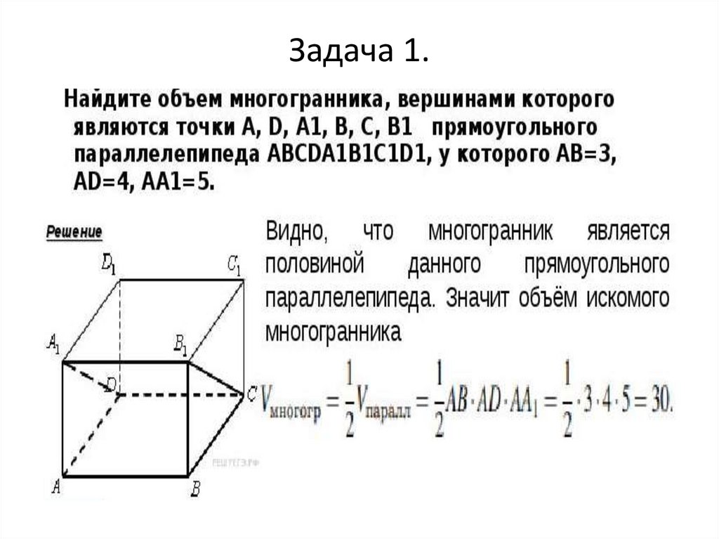
Задача 1.
Задача 2.
Задача 3.
Задача 4.
Задача 5.
Задача 6.
Задача 7.
Задача 8.
Задача 9.
Задача 10.
1.33M
Category: mathematicsmathematics

Решение задач по теме Многогранники

1. Дисциплина: Математика Преподаватель: Расходова О.Ф. Тема : «Решение задач по теме Многогранники»

• Описание занятия:
• 1. Запишите материал презентации в тетрадь
• 2. Решить самостоятельно задачу 10.

2. Решение задач по теме «Многогранники»

3. Задача 1.

4. Задача 2.

5. Задача 3.

6. Задача 4.

7. Задача 5.

8. Задача 6.

9. Задача 7.

10. Задача 8.

11. Задача 9.

12. Задача 10.

English     Русский Rules