Молекулярная физика и термодинамика Лекция 6 Основы термодинамики. Работа при изопроцессах
Лекция окончена
6.01M
Category: physicsphysics

Молекулярная физика и термодинамика Лекция 6. Основы термодинамики. Работа при изопроцессах

1. Молекулярная физика и термодинамика Лекция 6 Основы термодинамики. Работа при изопроцессах

2.

1. Основные понятия и исходные положения
термодинамики.
2. Число степеней свободы молекулы.
3. Закон равномерного распределения энергии
по степеням свободы молекулы.
4. Внутренняя энергия идеального газа.
5. Первое начало термодинамики.
6. Работа газа при изменении его объёма.
7. Теплоёмкость газа. Уравнение Майера.
8. Применение первого начала термодинамики к
изопроцессам.
9. Адиабатный процесс.

3.

Основные понятия и исходные положения
термодинамики
Термодинамической системой называют совокупность макроскопических тел, которые могут обмениваться энергией между собой и с внешними телами.
Физические величины (температура, давление, объём, плотность и т. д.), характеризующие состояние
системы, называются параметры состояния системы.

4.

Состояние термодинамической системы называется
равновесным, если параметры системы имеют определённые значения, не изменяющиеся с течением
времени и в системе нет никаких стационарных потоков, вызванных действием каких-либо внешних тел
(источников).
Состояние, в котором хотя бы один из параметров
не имеет определенного значения, называется неравновесным.
Термодинамические системы, которые не обмениваются с внешними телами ни энергией, ни веществом, называются замкнутыми.

5.

Термодинамическим процессом называется переход
системы из одного состояния в другое.
Термодинамический процесс называется равновесным или квазистатическим, если все параметры системы изменяются физически бесконечно медленно,
так что система всё время находится в равновесных
состояниях.
Равновесный процесс обладает свойством обратимости, так как при изменении направления протекания равновесного процесса он будет проходить через
те же равновесные состояния, что и при в прямом направлении.

6.

Основной постулат термодинамики: у замкнутой
термодинамической системы существует состояние термодинамического равновесия, в которое
она приходит с течением времени и из которого
самопроизвольно выйти не может.
Термодинамика – раздел физики, изучающий общие
свойства макроскопических систем, находящихся в
состоянии термодинамического равновесия, и процессы перехода между этими состояниями.
Термодинамика не рассматривает микропроцессы,
которые лежат в основе этих переходов.

7.

Число степеней свободы молекулы
Числом степеней свободы i механической системы называется
число независимых переменных
(координат), определяющих положение тела в пространстве.
Положение материальной точки (одноатомной молекулы) определяется значением трех её декартовых координат x , y, z .
В соответствии с этим одноатомная молекула имеет
три степени свободы

8.

Положение твердого тела (многоатомной молекулы) в пространстве можно определить с помощью
координат x , y, z его центра масс и трёх углов α,β,γ,
определяющих ориентацию тела в пространстве.
Следовательно,
многоатомная
молекула имеет
шесть степеней
свободы:
три степени свободы поступательного движения и
три степени – вращательного.

9.

Но для двухатомных молекул вращение вокруг оси
х не изменяет её положение в пространстве.
Следовательно, двухатомная молекула имеет только
две степени свободы вращательного движения.
Опыты свидетельствуют о том, что между молекулами жесткой связи нет (реально действуют квазиупругие силы), и периодическое изменение расстояния между ними вызывает появление ещё одной –
колебательной степени свободы.

10.

Закон равномерного распределения энергии
по степеням свободы молекулы
Л. Больцман доказал, что для статистической системы, находящейся в состоянии термодинамического равновесия, на каждую поступательную и вращательную степень свободы приходится в среднем
кинетическая энергия, равная 1 kT , а на каждую ко2
лебательную – kT .
Удвоенная энергетическая ёмкость колебательной степени свободы связана с наличием у колебательной системы не только кинетической энергии, но и потенциальной.

11.

Поэтому на каждую степень свободы колебательного движения приходится в среднем две половинки kT
– одна в виде кинетической и одна в виде потенциальной энергии.
Учитывая всё это, выражение для средней энергии
теплового движения молекулы идеального газа можно записать в виде:
i
Е 0 kT ,
2
где i– сумма числа поступательных, числа вращательных и удвоенного числа колебательных степеней свободы молекулы.

12.

Внутренняя энергия и
теплоёмкость идеального газа
Важной характеристикой термодинамической системы является её внутренняя энергия U – кинетическая энергия хаотического (теплового) движения
микрочастиц системы (молекул, атомов, электронов,
ионов) и потенциальная энергия взаимодействия
этих частиц.
В идеальном газе молекулы не взаимодействуют
друг с другом на расстоянии, и его внутренняя энергия определяется лишь кинетической энергией хаотического движения его молекул.

13.

Выше мы получили выражение для средней кинетической энергии поступательного движения одной
молекулы:
i
ε 0 kT .
2
Умножим эту величину на число Авогадро и получим значение внутренней энергии одного моля идеального газа: U i kT N i RT .
М
А
2
2
Внутренняя энергия произвольной массы m газа
тогда будет равна:
i m
U
RT .
2M

14.

Следовательно, внутренняя энергия идеального
газа:
равна сумме кинетических энергий микрочастиц
этого газа, т. е. внутренняя энергия есть величина
аддитивная;
зависит только от его температуры и не зависит
ни от давления, ни от объёма;
является функцией состояния системы, т. е. приращение внутренней энергии при переходе системы из одного состояния в другое всегда равно
разности значений внутренней энергии этих состояний:

15.

2
U dU U 2 U 1.
1
Если система, пройдя ряд состояний, возвращается к исходному (совершает круговой процесс),
то
U dU 0.

16.

Первое начало термодинамики
Изменение внутренней энергии системы всегда является результатом обмена энергией между системой
и окружающей средой.
Этот обмен может происходить за счет двух различных процессов: совершения работы и передачи тепла.
Допустим, что некоторая система (например, идеальный газ, заключенный в цилиндр под поршнем), обладая внутренней энергией U 1 , получила некоторое количество теплоты Q

17.

и, совершив работу над внешними телами (поршнем цилиндра), перешла в новое состояние с внутренней энергией U 2 .
Опыт показывает, что
изменение внутренней
энергии системы U
равно разности между
количеством теплоты
Q, переданной системе, и работой А, совершенной
системой над внешними телами.
U Q A,
или
Q U A.

18.

Теплота, сообщаемая системе, расходуется на
изменение её внутренней энергии и на совершение ею работы против внешних сил (тел).
Это утверждение выражает первый закон (начало)
термодинамики.
В этой формуле:
при расширении (увеличении объёма) работа, совершаемая газом над внешними телами положительна, при сжатии (уменьшении объёма) – отрицательна;

19.

при сжатии газа работа, совершаемая внешними
телами над газом положительна, при расширении
– отрицательна.
количество тепла, полученное газом от внешних
тел – положительно Q 0 , отданное газом
внешней среде – отрицательно Q 0 .
Из формулы U Q A следует, что если совершенная газом работа расширения больше, чем полученное количество теплоты A Q , то приращение внутренней энергии будет отрицательным и
U 2 U 1.

20.

Если газ отдает тепло, а работа сжатия, совершённая
над газом больше количества отдаваемой газом теплоты, то внутренняя энергия газа будет увеличиваться: U 2 U 1 .
В дифференциальной форме первый закон термодинамики записывается в виде:
δQ dU δA,
где dU – приращение (положительное или отрицательное) внутренней энергии газа (является полным
дифференциалом), δQ – элементарное количество
теплоты, δA – элементарная работа.

21.

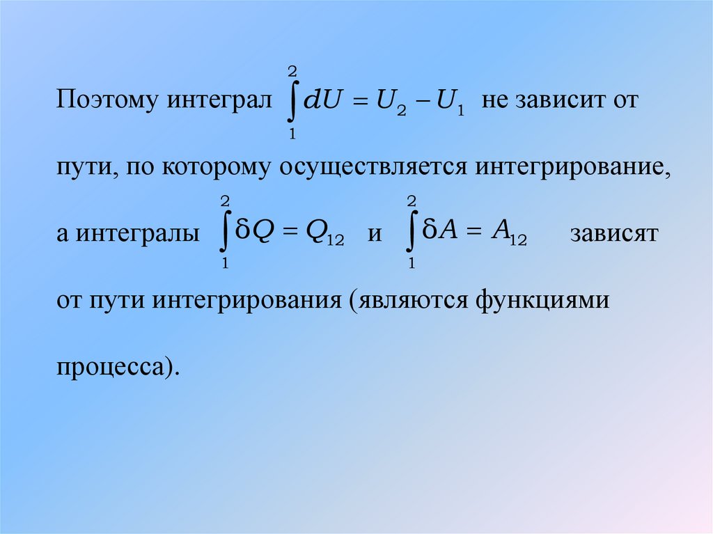
2
Поэтому интеграл dU U 2 U 1 не зависит от
1
пути, по которому осуществляется интегрирование,
2
а интегралы δQ Q12 и
1
2
δA A
12
зависят
1
от пути интегрирования (являются функциями
процесса).

22.

Работа газа при изменении
его объёма
Пусть газ находится в горизонтальном цилиндре,
закрытым справа лёгким подвижным поршнем.
Если газ, расширяясь,
действует на поршень с
силой F и передвигает его
на dx , то производит над
ним работу
δA F dx pS dx pdV ,
где p – давление газа, S – площадь поршня.

23.

Полную работу A , совершаемую газом при его
расширении от объёма V1 до объема V2 найдем по
формуле:
V2
A12 p dV .
V1

24.

Работа газа численно равна площади жёлтой фигуры на приведенном графике зависимости
p f V .
Как уже отмечалось выше, величина работы зависит от того, каким путем совершался переход из
начального состояния в конечное.
На нижнем рисунке изображены три различных
процесса p f V ., переводящих газ из состояния
(1) в состояние (2).

25.

Во всех трёх случаях газ совершает различную
работу (различная площадь жёлтых фигур).

26.

27.

Теплоёмкость газа. Уравнение Майера
Теплоёмкостью тела называется величина, рав-
ная количеству теплоты, которое нужно сообщить
телу, чтобы повысить его температуру на один гра Дж
δQ
дус: C T
Размерность C T
.
.
dT
К
Теплоёмкость единицы массы вещества называется
удельной теплоёмкостью с:
δQ
c
.
m dT
Размерность с
Дж
.
кг К

28.

Теплоёмкость моля вещества называется молярной
теплоёмкостью С:
δQ
Дж
С
. Размерность С
.
ν dT
моль К
Молярная теплоёмкость газа зависит от условий его
нагрева.
Различают молярную теплоёмкость при постоянном объёме СV и молярную теплоёмкость при постоянном давлении C p , если в процессе нагревания
газа его объём или давление поддерживались постоянными.

29.

Запишем первый закон термодинамики в дифференциальной форме для одного моля газа:
i
C dT dU M p dVM R dT R dT .
2
Тогда для молярной теплоёмкости при постоянном
объёме получим формулу:
dU M
i dT
i
CV
R
R.
dT
2 dT 2
Если газ нагревается при постоянном давлении, то
dU M p dVM
i
dT
Cp
R R
CV R .
dT
dT
2
dT
Это соотношение называется
C p СV R .
уравнение Майера.

30.

Оно показывает, что универсальная газовая постоянная численно равна работе, совершаемой одним
молем газа при нагревании его на один градус в изобарическом процессе.

31.

На этом графике показаны две изотермы и два возможных процесса нагрева газа от T1 до T2 . При нагреве при постоянном давлении газ совершает ещё и
работу A p1 V2 V1 , численно равную площади
жёлтого прямоугольника. Поэтому C p C V .
Из формул для молярных теплоёмкостей газов следует, что их величины определяются только числом степеней свободы молекулы и не зависят от температуры.
Этот вывод МКТ справедлив для одноатомных молекул, а для двухатомных газов только в интервале температур от 100 до 1000 К.

32.

Из этого качественного графика зависимости молярной теплоёмкости СV двухатомных газов от температуры видно, что:
при низкой температуре ( 50 К)
3
СV = R (как для одноатомных газов),
2

33.

при нормальной температуре (273 К)
5
СV = R ,
2
при очень высокой – ( 6000 К)
7
СV R.
2
Расхождение теории и эксперимента связано с проявлением при экстремальных температурах квантовых эффектов.
Согласно выводам квантовой механики энергия вращательного и колебательного движений молекулы может принимать не любые, а лишь дискретные значения (т. е. значения, отличающиеся друг от друга на
конкретную величину – квант энергии).

34.

Для энергии поступательного движения такого ограничения не существует – она может изменяться
непрерывно, на любые малые порции.
Энергия вращательного движения передаётся квантами, величина которых сравнима со средней энергией, приходящейся на одну степень свободы движения молекулы при комнатной температуре.
При низких температурах вращательные степени
свободы двухатомных молекул как бы «замораживаются» и при взаимных столкновениях молекулы
перестают вращаться.

35.

Аналогичная ситуация происходит и с колебательными степенями свободы.
При обычных температурах они не «возбуждаются»
потому, что кванты, которыми передаётся энергия
колебательного движения молекул, примерно в 10
раз больше средней энергии, приходящейся на одну
степень свободы движения молекулы при комнатной
температуре.
Поэтому при комнатной температуре «возбуждение»
колебательных степеней свободы не происходит.

36.

Применение первого начала
термодинамики к изопроцессам
Применим первое начало термодинамики к некоторым процессам в идеальном газе, при которых один из
термодинамических параметров остаётся постоянным.
Такие процессы называются изопроцессы.
1. Изохорический процесс V const .
В этом процессе газ не совершает работы:
δA p dV 0.
Поэтому всё тепло, сообщаемое газу, идёт на увеличение его внутренней энергии:
m i
dU
R dT νC VdT .
M 2

37.

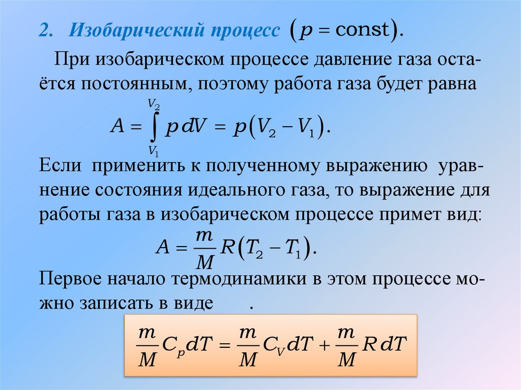
38.

2. Изобарический процесс p const .
При изобарическом процессе давление газа остаётся постоянным, поэтому работа газа будет равна
V2
A p dV p V2 V1 .
V1
Если применить к полученному выражению уравнение состояния идеального газа, то выражение для
работы газа в изобарическом процессе примет вид:
m
A
R T2 T1 .
M
Первое начало термодинамики в этом процессе можно записать в виде
.
m
m
m
C pdT
CV dT
R dT
M
M
M

39.

40.

3. Изотермический процесс T const .
Определим работу газа в изотермическом процессе.
V2
V2
m
dV
A p dV RT
M
V
V1
V1
V2 m
m
p1
RT ln
RT ln .
M
V1 M
p2
Так как в изотермическом процессе внутренняя энергия идеального газа не изменяется dU 0 , то всё
количество теплоты, подводимое к газу, расходуется
на совершение им работы против внешних сил.

41.

V2
m
Q A
RT ln
M
V1
Теплоёмкость газа в изотермическом процессе бесконечно велика CT , так как изменение температуры в изотермическом процессе равно нулю
dT 0 .

42.

43.

Адиабатный процесс
Адиабатическим называется процесс, при котором
отсутствует теплообмен между системой (газом) и
окружающей средой.
Сосуды с теплонепроницаемыми стенками называются
адиабатическими оболочками.
Для адиабатического процесса δQ 0 первое начало термодинамики примет вид:
δA dU .
Для одного моля это выражение примет вид:
p dV CV dT .

44.

Используя уравнение состояния идеального газа,
исключим давление из этого уравнения:
RT
CV dT
dV 0
V
dT
R dV
0.
или
T
CV V
Произведя интегрирование, получим:
R
ln T
lnV const.
CV
Потенцируя это выражение, имеем:
TV
R
CV
const.

45.

Учитывая, что R C p CV , а γ =
Cp
CV
,
После несложных алгебраических преобразований
получим:
TV γ-1 const
или
pV γ const.
Уравнение адиабаты идеального газа в переменных
p и V называется уравнением Пуассона.
Безразмерная величина
Cp
i 2
γ=
CV
i
называется показателем адиабаты или коэффициентом Пуассона.

46.

Для одноатомных газов ( i = 3) γ = 1,67,
для двухатомных –
i 5
γ = 1,40,
для многоатомных – γ = 1,33 .
В координатах p и V процесс адиабатического
расширения или сжатия газа изображается кривой,
которая называется адиабатой.
При адиабатическом расширении газ совершает положительную работу, поэтому его внутренняя энергия уменьшается, а температура понижается.

47.

Вследствие этого давление газа при адиабатическом (2) расширении
убывает быстрее, чем при
изотермическом (1), а работа газа будет меньше.
Вычислим работу газа в адиабатическом процессе.
m
p dV CV dT .
M
T2
m
m
A CV dT
CV T1 T2 .
M
M
T1

48.

Этому выражению можно придать иной вид, если
воспользоваться уравнением Майера
C p СV R .
γ-1
γ-1
V1
V1
p1V1
RT1 m
1
1 .
A
γ -1 V2 γ -1 M V2

49.

50. Лекция окончена

English     Русский Rules