Уравнение прямой
Цель обучения
Критерий оценивания:
Повторение:
Пример
Домашнее задание
800.72K
Category: mathematicsmathematics

Уравнение прямой

1. Уравнение прямой

15.04
Уравнение прямой
1

2. Цель обучения

2

3. Критерий оценивания:

• Умеет записывать уравнения прямой
проходящий через две точки.
3

4. Повторение:

1. Даны точки А ( - 1; 7 ) и В ( 7; 1).
а) Найдите координаты середины отрезка АВ.
у А уВ
х А хВ
уС
хС
2
2 С ( 3; 4)
б) Найдите длину отрезка АВ.
АВ
х х у у
2
В
А
2
В
А
|АВ| = 10

5.

6.

Расположение прямых
• Горизонтальная
• Вертикальная
• Наклонная
6

7.

Уравнение вертикальных прямых
x=a
(1; 2),
(1; -2).
х=1
Пример:
(1; 0),
Уравнение прямой
х=1
7

8.

Задание 1
x=3
x=0
1) x 3
2) x 2
3) x 0
x = -2
Постройте прямые по данным уравнениям
8

9.

Уравнение горизонтальных прямых y = b
Пример:
(0; 1), (2;1), (-2; 1).
y=1
Уравнение данной прямой y = 1

10.

Задание 2
Постройте прямые по данным уравнениям
1) y 3
2) y 2
y=3
3) y 0
y=0
y = -2
10

11.

Каноническое уравнение прямой
Ax By C 0
Пример:
Каноническое
уравнение
2
1
y x
3
2
6 y 4 x 3
4x 6 y 3 0
11

12.

Задание 3
Напишите каноническое уравнение данных прямых
1) y 2 x 3
6
2) y 2 x
11
3
1
3) y x
5
3
12

13.

Условие параллельности прямых
l : y k1x b1
m : y k 2 x b2
l m, егер k1 k2
Пример:
a: y 2 x 5
b : y 2x 7
k1 k 2 2 , значит
a b
13

14.

Проблемный вопрос
Найдите уравнение прямой проходящий
через начала координат и точку А(2;3).
14

15.

Уравнение прямой проходящий через две
данные точки
Уравнение прямой записывается в виде
y kx b
A( x1; y1 ), B( x2 ; y2 ),
Если точки А и В лежат на прямой, то их координаты
должны удовлетворять уравнение прямой.
y1 kx1 b
y2 kx2 b
Получаем систему
уравнений с
неизвестными k и b
15

16.

Пример
Определим уравнение
прямой проходящей
через данные точки:
y kx b
A( 2; 1), B(2; 3),
Подставляем координаты в уравнение прямой:
1 k ( 2) b
3 k 2 b
Ответ:
1 2k b k 0,5
b
2
3
2
k
b
y 0,5 x 2

17.

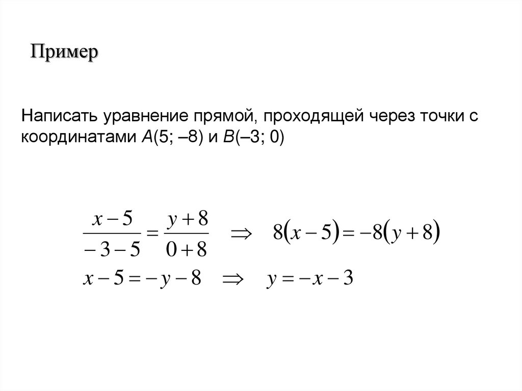
18. Пример

Написать уравнение прямой, проходящей через точки с
координатами А(5; –8) и В(–3; 0)
x 5
y 8
8 x 5 8 y 8
3 5 0 8
x 5 y 8 y x 3

19.

Задание
Определите уравнение прямой
y 4
19

20.

Задание
Определите уравнение прямой
y 0
20

21.

Задание
Определите уравнение прямой
x 4
21

22.

Задание
Определите уравнение прямой
x 0
22

23.

Задание
Определите уравнение прямой
y x
23

24.

Задание
Определите уравнение прямой
y x 2
24

25.

Задание
На координатной плоскости изображена прямая. Запишите уравнение,
соответствующее этой прямой:
y x 4
25

26.

Задание
Определите уравнение прямой:
y 2x
26

27.

Задание
Определите уравнение прямой
y 0,5 x
27

28. Домашнее задание

Параграф

28
English     Русский Rules