Тема урока: Квадратное неравенство
8.2.2.8 решать квадратные неравенства
ЦЕЛЬ УРОКА
б) Подчеркните правильны ответ. Правило 1. Любой член неравенства можно перенести из одной части неравенства в другую с
Ответы
5)
Квадратные неравенства
Алгоритм решения квадратного неравенства
5.41M
Category: mathematicsmathematics

Квадратное неравенство

1. Тема урока: Квадратное неравенство

02.04.
РАЗДЕЛ:
8.4A НЕРАВЕНСТВА
ТЕМА УРОКА:
КВАДРАТНОЕ НЕРАВЕНСТВО
02.04.2025
1

2. 8.2.2.8 решать квадратные неравенства

2

3. ЦЕЛЬ УРОКА

- решать квадратные неравенства, используя схему для
различных значений дискриминанта.
02.04.2025
3

4.

КРИТЕРИИ
ОЦЕНИВАНИЯ
- интерпретирует геометрический смысл
неравенства;
- решает квадратные неравенства;
02.04.2025
4

5.

а) Заполните пропуски
5

6. б) Подчеркните правильны ответ. Правило 1. Любой член неравенства можно перенести из одной части неравенства в другую с

б) Подчеркните правильны ответ.
Правило 1. Любой член неравенства можно перенести из одной части
неравенства в другую с противоположным знаком, не изменив/изменив при
этом знак неравенства.
Правило 2. Обе части неравенства можно умножить или разделить на одно и то
же положительное число, не изменив/изменив при этом знак неравенства.
Правило 3. Обе части неравенства можно умножить или разделить на одно и то
же отрицательное число, не изменив/изменив при этом знак неравенства на
противоположный.
6

7.

в) Ответьте на вопросы.
1) Является ли неравенство 5х-10 ˃ 4х+4 строгим?
2) Решением неравенства 5х-1 < 4 является промежуток (1,+∞)?
3) Какое уравнение называется квадратным?
4) Как решить неполное квадратное уравнение вида ах2+bх=0? ах2+с=0?
5) Как решить полное квадратное уравнение вида ах2+bх+с =0?
7

8. Ответы

а)
8

9.

б) Правило 1. не изменив
Правило 2. не изменив
Правило 3. изменив
в)
1) Да, т.к. знак неравенства строгий
2) Нет, решение (- ∞, 1)?
9

10.

3)
4)
10

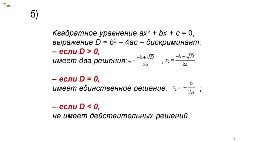
11. 5)

11

12. Квадратные неравенства

Определение:

13.

Дескриптор: Обучающийся
- использует определение квадратного неравенства;
- определяет все квадратные неравенства;

14.

14

15.

15

16.

Что зависит от знака первого коэффициента
квадратичной функции?
Как знак дискриминанта влияет на количество точек
пересечения графика квадратичной функции с осью
ОХ?

17.

Назовите число корней уравнения
и знак коэффициента
если график соответствующей квадратичной функции расположен следующим образом:
,
1)
2)
3)
4)
5)
6)

18.

Назовите промежутки знакопостоянства функции, если
ее график расположен указанным образом:
1)
2)
4)
3)

19.

Пример 1.
2
Решите неравенство 5х +9х-2<0.
Y
X
19

20.

Пример 2.
Решите неравенство х²-4х+7<0.
Рассмотрим функцию у= х²-4х+7.
Графиком является парабола, ветви которой направлены вверх.
Найдем нули функции:
х²-4х+7=0,
корней нет.
Построим эскиз графика функции.
Ответ: Ø.
20

21. Алгоритм решения квадратного неравенства

1. Определить направление ветвей
2
параболы
English     Русский Rules