13.75M
Category: physicsphysics

Генерация и утилизация теплоты. Основы общей теории печей

1.

Модуль 2.
Генерация и утилизация
теплоты. Основы общей
теории печей

2.

misis.ru
: а) естественное
пылеуглём,
-
.
б) искусственное
Кокс
950-1100
мазут
.
.
.
-
2

3.

misis.ru
.
а) естественное
природный газ вулканического происхождения,
CH4, попутные газы нефтяных месторождений,
.
б) искусственное
коксовый (H2, CH4, CO) и доменный газы (N2, CO, CO2).
Генераторный газ
, . .
-
.
Установка по газификации твердого топлива
производства ФГУП «НПЦ
газотубостроения «Салют»»
3

4.

misis.ru
:
C + H + O + N + S + A + W = 100 %
A
,
W
.
Горючая сера
Р
Н
Q
1
20
.
1
,
3
-
Q = 29,3
Р
Н
.
4

5.

misis.ru
-
кинетическим;
диффузионным.
Коэффициент расхода воздуха
Д
В
Т
В
V
n
V
Пламя представляет
собой светящуюся
газовую оболочку,
в которой происходит
экзотермическая
реакция газообразных продуктов разложения материала
с окислителем.
.
Фронт пламени
.
.
:
Диффузионное и кинетическое горение:
https://vk.com/video/@ptm01_ru?q=%D0%94%D0%B8%D1%84%D1%84%D1%83%D0%B7%D0%B8%D0%BE%D0%BD%D0%BD%D0
%BE%D0%B5%20%D0%B8%20%D0%BA%D0%B8%D0%BD%D0%B5%D1%82%D0%B8%D1%87%D0%B5%D1%81%D0%BA%D0%BE
%D0%B5%20%D0%B3%D0%BE%D1%80%D0%B5%D0%BD%D0%B8%D0%B5&z=video156907693_456239928%2Fclub156907693%2Fpl_-156907693_-2
Pozhar_nick
5

6.

misis.ru
,
.
.
:
wi
wn
un = wn = wi cos i,
i-
wi
;
i
i-
.
wn
i
un
R

w
w0
горючая смесь
6

7.

misis.ru
w0,
отрыв
.
.
Верхний по скорости предел устойчивости пламени
проскока
отрыв
.
-
.
Нижний по скорости предел устойчивости
пламени
.
7

8.

misis.ru
.
R
t .
un
:
w
w0 R
lф w t w0 t
,
un
.
,
un).
8

9.

misis.ru
.
.
:
4
3
2
1
1 – потенциальное
ядро потока,
2 – топливновоздушная смесь,
3 – фронт пламени,
4 – смесь продуктов
сгорания и воздуха
.
.
-
газ
9

10.

misis.ru
-
:
2
R
t
,
2 D
R
D
2/c.
R w0
lф w t w0 t
.
2 D
2
V
V = w0 R2 w0
.
2
π R
V
l
.
D
10

11.

misis.ru
.
1.
.
%:
21 %
21
n
,
21 O 2 ИЗБ
.
SPC-93-1195
сигнализатор газа O2,
газоанализатор
стационарный
11

12.

misis.ru
2.
.
.
:
1
1
3
2
3 CO
2
2
3 H O.
2
3
3.
:
12

13.

misis.ru
3.
Калориметрической
.
:
Р
v
с
Действительная
Q
= 0,65 0,8
3/ 3
3 C).
:
3);
QН QДИСС QПОТ

,
vД c
Р
;
Q


,
vД c
.
t =t
,
.
13

14.

misis.ru
инжекци-
онные,
:
-
В
Г
В
.
-
.
14

15.

misis.ru
Чертеж
инжекционной
горелки
15

16.

misis.ru
:
;
-
;
.
Инжекционная газовая
горелка вихревая (ГГВ)
низкого и среднего
давления ООО «ПКФ
«СпецКомплектПрибор»
16

17.

misis.ru
двухпроводная.
:
В
Г
турбулентных
.
Плоскопламенные
180 ,
.
.
17

18.

misis.ru
Чертеж
двухпроводной
горелки
18

19.

misis.ru
.
;
;
:
Горелки дутьевые типа "труба
в трубе" Уфалейского завода
металлоизделий
(г. Верхний Уфалей
Челябинской области)
Плоскопламенная горелка
(FFB), Hotwork Combustion
Technology Limited,
Великобритания
"Горящее гало". Мощная
промышленная горелка, работающая
в относительно слабом режиме.
Chuck Baukal/John Zink Company
19

20.

misis.ru
1.
Q
Р
Н
:
B
Q B QН .
Р
2.
Q,
3.
D,
.
4.
p p
= 0,7 0,8
(20 30
D.
:
p = p , p = p ,
= 2,5 3
;
.
20

21.

misis.ru
радиантных трубах,
.
Радиантная труба ООО
«Воткинский завод
ТО» (Удмуртия)
Радиационная труба
производственноинжиниринговой
компании «ПЕРОЛ»
21

22.

misis.ru
,
:
Жидкотопливная
горелка R20-30
немецкого
производителя
Giersch
.
.
Пылеугольная
горелка ООО НТФ
"ЭНЕРГОМАШинжиниринг"
(г. Таганрог)
22

23.

misis.ru
ток проводимости:
J N e e vД ,
J
Ne
e = 1,602 10-19
v 10-3 10-5
;
c
-3;
3;
.
.
23

24.

misis.ru
-
,
:
N e vД F qV ,
qv
F
;
3.
-
.
qv
;
-
:
.
Тепловое действие электрического тока:
https://www.youtube.com/watch?v=XzTM0_fSGgo
24

25.

misis.ru
1889)
.
(1818
.
.
,
,
-
(1804 1865)
.
-
.
-
(1841).
.
(1834)
:
-
-
,
(1842).
25

26.

misis.ru
2
:
,
;
. .
.
-
26

27.

misis.ru
(1791-1867)
1831 .
. induction
.
-
:
.
,
.
-
27

28.

misis.ru
(1786-1853)
1824 .
,
.
.
.
-
:
-
.
(1819-1868)
.
-
.
28

29.

misis.ru
Индукционная печь ИПП-35/40М:
https://www.youtube.com/watch?v=jgSsvdnVK5Q
Mosinductor
B
V
.
.
(dBn/dt > 0),
. .
B
.
I
(N)
.
29

30.

misis.ru
.
.
: Zn, Cu, Ni, Al, Au, Mg.
(1847-1923).
1872 .
1905
1907
1909 .
. . .
11
.
.
. .
19
30

31.

misis.ru
.
3
косвенной
,
:
1.
800 1200
:
-
(
.
)
-
.
31

32.

misis.ru
:
-
а
; б
; в

-
32

33.

misis.ru
2.
SiC
1250 1450
3.
U-
.
1450 1680
Карборундовые
нагреватели.
Размер: 26х400 мм
и 38х400 мм,
L=1200 мм
.
.
.
MoSi2
-
Нагреватели
из дисилицида
молибдена
33

34.

misis.ru
1.
tН t
2.
,
КОН
М
+ 100
.
.
3.
2
. .
σ0 T T
ω ИД
,
1
1
1
εН εМ
4
Н
4
М
-
:
2.
34

35.

misis.ru
4.
=
5.
.
.
U =U .


.
3
6.
.
N, U ,
35

36.

misis.ru
термоэлектронной
эмиссии
I-III
.
100
.
-
.
.
36

37.

misis.ru
P I А U А k U А ,
5/ 2
I А k U
3/ 2
А
U
;
k
.
U
35
.
.
-
.
37

38.

misis.ru
.
5 20
плазма
.
.
100
.
.
W =W +W +W ,
W
W
W
;
;
. .
.
38

39.

misis.ru
39

40.

misis.ru
.
2
-,
-
дуговой
.
> 30
. .
: N2O4 2 NO2),
.
коронный
тлеющий
искровой
.
40

41.

misis.ru
Дуговой электрический
разряд в ксеноновой лампе
Тлеющий электрический разряд
Ионизатор воздуха
"Аэроион-25"
(модификация
"Ромашка"),
использующий
коронный
электрический
разряд
Молния – искровой
электрический разряд в атмосфере
41

42.

misis.ru
технологического топлива
.
Fe
S,
автогенными.
Cu
.
.
Пирит FeS2
Халькопирит CuFeS2
42

43.

misis.ru
S
Q
%
S
Cu
Cu,
= 119,4 S 12,4 Cu ,
.
-
Тепловым
эквивалентом
топливного эквивалента шихты.
шихты
.
Выработанный медноцинковый Учалинский
карьер в Башкортостане
43

44.

misis.ru
теплогенерационной
и
теплообменной
составляющей
.
.
:
.
44

45.

misis.ru
1)
2)
3)
2)
-
:
;
;
.
:
;
;
.
;
Вторичные энергетические ресурсы:
https://www.youtube.com/watch?v=I_4r3BNURUM
45

46.

misis.ru
:
Q = (G1 H1 G2 H2) (1 g
G1
H1
g
H2
G2
3
;
3);
-
;
.
46

47.

misis.ru
.
.
Градирня. Что внутри?
https://www.youtube.com/watch?v=M1ryeM-r6xI
47

48.

misis.ru
4
1)
2)
:
;
-
;
3)
;
4)
.
2
:
48

49.

misis.ru
.
.
. .
.
:
1)
2)
3)
4)
;
;
;
.
49

50.

misis.ru
.
.
-
.
:
1)
2)
;
.
50

51.

misis.ru
степенью утилизации теплоты

R
,

H
H
R
η
H Д

H Д

1 (1 R)
H Д
100 %,
51

52.

misis.ru
-
.
.
-
.
.
-
;
.
52

53.

misis.ru
Эдуард Альфред КАУПЕР (1819-1893) известен как изобретатель воздухонагревательного аппарата для доменных печей (1857), двухцилиндровой
паровой машины (1857), колес со стальными спицами и резиновыми шинами
(1868), пишущего электромагнитного телеграфа (1879). С 15 лет он учился в
Лондоне у механика. Закончив обучение, он устроился на работу в городе
Бирмингем (1846). Там он быстро освоился, нашел хорошую работу и
возможность экспериментировать. Каупер являлся членом Института железа и стали (Великобритания).
Цельнометаллические колеса были мукой для велосипедистов того
времени – крутились они тяжело, скорость давали невысокую.
Колеса с деревянными спицами были легче и быстроходнее, но часто
ломались. Каупер ездил на велосипеде и, сам страдая от этих
недостатков, занялся модернизацией спиц. Оптимальным решением
оказалась толстая проволока. Механик протянул ее от центра колеса к
ободу и обратно. Колесо сделалось легким, подвижным и при этом
прекрасно держало баланс. На современных велосипедах эта конструкция применяется почти без изменений.
53

54.

misis.ru
3
4
2
1
1
2
.
-
3
4
1150-1200
.
.
-
54

55.

misis.ru
Виды керамических насадок регенераторов: а и б блочная для доменных
воздухонагревателей; в Каупера; г Сименса; д брусковая; е Петерсона
55

56.

misis.ru
-
.
Cr, Si, Al.
радиационные (
800
,
конвективные.
.
-
-
56

57.

misis.ru
щелевые
трубчатые.
;
.
.
57

58.

misis.ru
трубчатыми
.
игольчатыми.
.
-
.
58

59.

misis.ru
Труба игольчатого рекуператора
59

60.

misis.ru
4
;
.
.
.
Теплообменное оборудование:
https://www.youtube.com/watch?v=6VfzbcwR5-s
60

61.

misis.ru
.
Q = k t
k
2
F
;
t
;
F
2.
61

62.

misis.ru
1
k
,
1 s 1
αД λ αВ
s
2
;
;
).
αД αВ
k
.
αД αВ
62

63.

misis.ru
крестным
t
К
В
противоточным, пере-
прямоточным.
:

t
t
t
К
,
Д
-
Н
Д
К
В
t
К
Д

t
α Д tД α В tВ
t СТ
.
αД αВ
-
Н
В
63

64.

misis.ru
Целью расчета
-
.
V
3/c,
V ,
t
t
К
В .
. .
Н
В
t
Н
,
Д
F
t
К
В
.
64

65.

misis.ru
:
1.
.
10 %
0,9 VД сД tД сД tД VВ сВ tВ сВ tВ ,
Н
с
Н
Д
с
К
Н
Д ( В
с
с
К
В)
Н
К
К
К
К
3
Н
.
t
Q,
Н
К
Д
.
65

66.

misis.ru
2.
Δ tН Δ tК
Δ tСР
,
Δ tН
ln
Δ tК
Δ tН tД tВ , Δ tК tД tВ .
Н
3.
К
Н
-
,
:
К
Nu = f (Re, Pr).
66

67.

misis.ru
4.
.
5.
Q
F
.
k Δ tСР
6.
.
Рекуператор
Бушевецкого
завода
(Тверская обл.,
г. Бологое)
67

68.

misis.ru
420-560
.
1,4
. .
-
14
.
-
Котёл-утилизатор:
https://www.youtube.com/watch?v=swoY1V2NIGM
Модуль котлаутилизатора
из оребрённых труб
68

69.

misis.ru
пар
2
3
ГД
ХД
4
5
1
6
вода
-
пыль
-
1,
3,
4.
2.
69

70.

misis.ru
5
-
.
6
.
1000
70 %.
,
6
400
. . .
.
-
.
70

71.

misis.ru
1.
2.
3.
:
;
;
;
.
;
;
. .
;
;
.
):
´
.
;
:
71

72.

misis.ru
4.
:
5.
:
;
;
;
;
. .
:
.
:
;
;
.
;
;
;
72

73.

misis.ru
-
73

74.

misis.ru
.
-
:
.
-
.
.
74

75.

misis.ru
.
.
.
.)
.),
.
.
75

76.

misis.ru
-
.
-
.
.
:
;
.
.
.;
76

77.

misis.ru
(гр. energeia – деятельность, деятельная сила)
. .
.
-
(1911-1987)
.
.
.
.
77

78.

misis.ru
.
.
.
78

79.

misis.ru
учение, наука)
(гр. techne – искусство, мастерство + logos –
-
,
-
.
.
.
.
-
-
Н.Д. Кондратьев (18921938) в 1920-е годы
открыл периодические
циклы сменяющихся
подъемов и спадов
мировой экономики
продолжительностью
45-60 лет.
79

80.

misis.ru
1)
:
:
;
2)
3)
;
. . .
.
;
-
80

81.

misis.ru
Энергогенератор
(электродвигатель)
Технологическое
оборудование
(мостовой кран)
Энергопреобразователь
(редуктор)
Вспомогательное
оборудование
(строительные
конструкции)
81

82.

misis.ru
1959–1962
.
(1906–1975)
.

.
:
.
,
.
. .
,
-
.
82

83.

misis.ru
:
. .
.
:
,
.
Производственный цикл ПАО "Северсталь":
https://www.youtube.com/watch?v=j9uL4mHnxJQ
Graphite & Carbon
83

84.

misis.ru
2
:
.
-
,
,
-
.
,
-
.
.
-
.
,
Варианты взаимного
пространственного
расположения ЗТП и ЗГТ
84

85.

misis.ru
-
4
Массообменный
.
Электрический
,
-
,
.
-
.
,
.
радиационный
конвективный
.
85

86.

misis.ru
-
-
.
:
3
.
-
с плотным слоем
;
с кипящим слоем
;
с взвешенным слоем
;
.
;
;
86

87.

misis.ru
твердом состоянии ЗТП
:
жидком состоянии ЗТП
Газообразное состояние ЗТП
-
Индукционная плавильная
печь ИСТ-0,4
.
.
.
.
Индукционная печь ИТПЭ
Электронно-ионный
плазменно-пучковый
инжектор НИЯУ МИФИ
87

88.

misis.ru
-
.
:
К
М
• QП QП ,
равномерно-распределенный
К
М
• QП QП
косвенный направленный;
К
М
• QП QП
прямой направленный.
.
проточном
3
-
;
-
.
циркуляционном
.
88

89.

misis.ru
.
эффективной температуры,
.
.
-
-
-
Температура и ее измерение:
https://www.youtube.com/watch?v=ON8YRdSx-4U
GetAClass 89

90.

misis.ru
.
печами постоянного действия,
печами периодического действия.
турный режим,
, методический,
камерный темпера.
.
.
зонами печи
.
90

91.

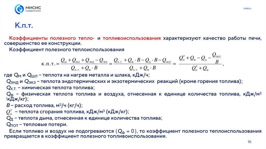
misis.ru
.
-
QПОТ
Q
Q
Q
Н
Ф
Д
QМ QШЛ QЭНД QЭКЗ QХ . Т . QФ B QД B QПОТ
В ,
к .п. т .
Р
QХ . Т . QФ B
QХ . Т . QФ B
QН QФ
;
Р
Q
Q
Q ..
Q
(
В
Q
Q
;
3
;
;
3
3
Р

Q
Q
;
.
;
(Q = 0),
;
.
91

92.

misis.ru
:
QН QФ QД
к .и. т .
.
Р
QН QФ
Р
.
2
.
.
.
. .
3
,
Горение кокса
92

93.

misis.ru
.
.
.
1
1
.
.
93

94.

misis.ru
1.
= B QН ,
Q
В
Р

2.
3.
3
Р
;
.
3
P ,
.
Q
= 5652 P a,
Р
a
:
/ ,
.
4.
Q
с
t
.
=B с t ,
t,
3
.
94
;

95.

misis.ru
5.
Q
n
v
=B с t n v ,
3
6.
:
i
v
7.
G
.
/
3
Q =В i v ,
.
Q =G с t ,
.
3
.
.
95

96.

misis.ru
1.
.
G
t
t
c
;
с М
t
2.
Q2 = G
.
3.
4.
v
с М t ),
Q1 = G (c t
;
t
с
t
,
).
.
.
Q4 = В v c t ,
3
/
3
3
/
.
96

97.

misis.ru
5.
3.
0,5 %
6.
.
2.
р,
Q5 = 121 B v р.
.
66,7 %
. .
-
33,3 %
1 % CO
2
12100
-
1 %, . .
Q6 = 0,01 B QН .
2-3 %,
Р
3-5 %.
7.
.
t
t
i
t КЛ t В
Q7 n
F,
si
1
i 1 λ
α НАР
i
;
; si
);
n-
;
2
); F
2.
97

98.

misis.ru
8.
0 = 5,67 10-8
Т
9.
10.
2
Q8 = 0 Т4 F ,
;
;F
;
Q2).
4)
3;
V
I
13.
Q11 = V
с
); t
.
;R
.
3;
.
. t
.
.
10-15 %
.
11.
c .
12.
2;
,
.
Q12 = I2 R ,
.
98

99.

misis.ru
Камера
Камера нагрева
Камера выдержки
Наименование Q
Приход, Вт
Приход,%
Расход, Вт
Расход,%
Qнагр
26886538,0
85,5
-
-
Qпот.ст.
-
-
89650,6
0,3
Qпот.под и свод
-
-
197940,4
0,6
Qпот.с азотом
-
-
61,7
0,0002
Qнагр
2860929,22
9,1
-
-
Qпот.ст.
-
-
437320,2
1,4
Qпот.под и свод
-
-
965563,1
3,1
Qпот.с азотом
-
-
225
0,00072
Камера охлаждения
-
-
-
19919105,92
63,4
Охлаждения металла вне печи
-
-
-
9828361,27
31,3
Всего
-
31438228,25
100,0
31438228,25
100,0
99

100.

misis.ru
Затраты теплоты
Статьи баланса
МДж/ч
%
Всего
22002
4747
1451
285
28485
77,2
16,7
5,1
1,0
100,0
Всего
10400
9378
4000
2140
2041
241
285
28485
36,6
32,9
14,0
7,5
7,2
0,8
1,0
100,0
Приход:
Горение топлива
Физическое тепло воздуха
Теплота транспортных тележек
Экзотермические реакции
Расход
Теплота на нагрев металла
Теплота уходящих газов
Потери с выдаваемыми тележками
Потери для нагрева транспортных тележек
Потери кладкой в окружающую среду
Потери излучением через открытые окна
Прочие потери теплоты
100

101.

misis.ru
Приход
кВт
Теплота от горения
топлива
кВт
%
65297,15
42,86
50716,38
33,29
2654,45
1,74
охлаждающей водой
15281,58
10,03
Неучтённые потери
18389,91
12,08
152339,47
100,00
Теплота на нагрев
128199,50
84,11
Теплота от подогретого
воздуха
Расход
%
металла
Теплота, уносимое
24216,50
15,89
уходящими газами
Потери теплоты
теплопроводностью
через кладку
Потери теплоты с
Итого
152416,00
100,00
101

102.

misis.ru
-
.
,
.
.
-
-
.
:
%
;
%.
102

103.

misis.ru
Огнеупоры с кислотными свойствами:
I
SiO2 93 %
SiO2 85 %
II
Al2O3 SiO2)
SiO2 < 85 %
Огнеупоры с нейтральными свойствами:
28 < Al2O3 < 45 %
Al2O3 45 %
Огнеупоры с основными свойствами:
III
MgO
MgO > 85 %
CaO
c SiO2
Al2O3
Динас
Шамот
103

104.

misis.ru
IV.
Cr2O3 MgO)
- 30 40 % Cr2O3
- 15 30 % Cr2O3
- 8 15 % Cr2O3
Огнеупоры, практически не подвергающиеся
воздействию расплавленных металлов и шлаков:
V
- C > 98 %
- C > 85 %
SiC
VI.
ZrO2
VII
Al2O3
TiO2
BeO
HfO2
Магнезитовый
кирпич
Корундовые
наконечники
для термопар
104

105.

misis.ru
- по огнеупорности:
-
- по пористости:
-
1770
2000
10 %
16 %
20 %
30 %
45 %
85 %
Огнеупоры:
https://www.youtube.com/wa
tch?v=dvmRBBHezBI&t=31s
Шамотный
легковес
105

106.

misis.ru
.
1.
2.
2
: рабочие,
физические,
.
.
.
3.
.
840 960
).
.
106

107.

misis.ru
4.
0,1 100
).
.
5.
.
.
.
6.
1
(5 15
1
10-6
-
-1.
.
-
107

108.

misis.ru
:
;
;
.
,
-
.
.
.
Производство огнеупоров:
https://www.youtube.com/watch?v=oSrjZkiOf_I
108

109.

misis.ru
.
.
:
1-
t1
<
t2
<
t3
(1580 1770
).
109

110.

misis.ru
.
20 %
.
водяной теплосменой.
.
1 3
. .,
.
10 25
3
. .
Легковесные
огнеупоры
марки ШЛ-1.0
110

111.

misis.ru
-
.
40 %
4 %,
.
350
.
.
-
-
111

112.

misis.ru
:
. .).
.
Изделия
из силлиманитовых
и муллитовых огнеупоров
Огнеупорные листы
из керамических
алюминиевокремнистых волокон
Агровермикулит
Муллитокремнеземистая
вата
112

113.

misis.ru
Огнеупорные бетоны,
.
.
торкрет-массы.
-
огнеупорные растворы,
.
.
.
-
113

114.

misis.ru
Торкретмасса марки
ТМ-55
Торкретмашина
LOHE
Торкретустановка
УВР-4
114

115.

misis.ru
.
.
вермикулит
500
: диатомит
инфузорную землю
)
-
; асбест
.
легковесные огнеупоры,
волокнистая изоляция,
.
.
;
115

116.

misis.ru
.
. Жаропрочными
.
Жаростойкими
.
550
-
116

117.

misis.ru
-
)
.
:
;
;
.
(
)
.
.
-
117

118.

misis.ru
Под
.
-
.
-
.
Стены
-
:
.
-
,
.
.
118

119.

misis.ru
Своды
-
.
.
;
.
= 60, 90, 120
180 .
-
:
3
.
119

120.

misis.ru
.
.
.
:
. .
,
"H".
:
.
.
.
120

121.

misis.ru
.
-
.
Дизельное горелочное устройство
для сушки футеровки
.
.
;
.
-
;
-
121

122.

Спасибо
за внимание!
English     Русский Rules