Компетенции:
Мо
Ме
ПЕРВИЧНЫЙ РЯД
РАНЖИРОВАННЫЙ РЯД
РАНЖИРОВАННЫЙ РЯД
ДИСКРЕТНЫЙ РЯД
ИНТЕРВАЛЬНЫЙ РЯД
§ 1.ОСНОВНЫЕ МЕРЫ ВАРИАЦИИ
ОБОБЩЕНИЯ КОЛЕБАНИЙ ПРИЗНАКА
СВОЙСТВА ДИСПЕРСИИ
§ 2. ПРАВИЛО СЛОЖЕНИЯ ДИСПЕРСИЙ
§ 3. ПОКАЗАТЕЛИ АСИММЕТРИИ И ЭКСЦЕССА, ЦЕНТРАЛЬНЫЕ МОМЕНТЫ РАСПРЕДЕЛЕНИЯ
© симметричным © асимметричным или скошенным.
Симметричный вариационный ряд
Асимметричный вариационный ряд
Для расчета асимметрии используются центральные моменты
Центральные моменты
7.18M
Category: mathematicsmathematics

Структурные средние величины

1.

Кафедра ЭКОНОМИКИ
СТРУКТУРНЫЕ
СРЕДНИЕ ВЕЛИЧИНЫ

2. Компетенции:

в подготовительных мероприятиях перед
расчётами;
в проведении оценки правильности расчётов
соответствующих величин;
в понимании значения структурных средних и
экономической интерпретации полученных
результатов при расчёте моды и медианы ряда
данных, характеризующих различные процессы и
явления.

3.

4. Мо

• Мода - значение признака
наиболее часто встречающееся
в вариационном ряду.

5. Ме

• Медиана - значение
варьирующего признака,
приходящееся на середину
ряда, варианта, делящая ряд
на две равные части

6.

СТ АТ ИСТ ИЧЕСКИЕ
РЯДЫ
Вариационные
ряды
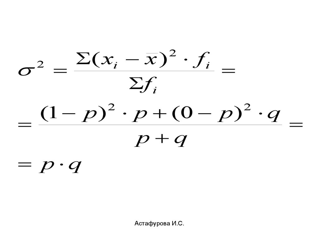
Атрибутивные
ряды
несгруппированные
данные
сгруппированные
Ряды
данные
распределения
первичные
дискретные
ранжированные
интервальные

7. ПЕРВИЧНЫЙ РЯД

Моды и медианы
первичного ряда
не существует!

8.

№ предприятия
Расходы производства, тыс.
руб.
1
2
3
4
5
6
7
8
9
10
11
12
13
14
15
1147,7
1150,8
1215,2
1219,7
1191,8
1205,2
1192,8
1180,3
1184,4
1151,7
1187,7
1166,5
1168,2
1168,9
1186,6

9. РАНЖИРОВАННЫЙ РЯД

Моды не
существует!

10. РАНЖИРОВАННЫЙ РЯД

Медиана - центральная
варианта при нечетном
числе единиц
совокупности, при четном
числе она равна полусумме
серединных вариант

11.

№ предприятия
1
2
3
4
5
6
7
8
9
10
11
12
13
14
15
Расходы
производства,
тыс. руб.
1147,7
1150,8
1151,7
1166
1167,8
1168,2
1168,9
1180
1184,4
1186,6
1187,7
1191
1192,8
1205,2
1215,2
Mе 1180

12.

СТРУКТУРНЫЕ СРЕДНИЕ ДЛЯ
СГРУППИРОВАННЫХ ДАННЫХ
Определение:
Кумулятивная (накопленная) частота
(Si)- результат суммирования
предшествующей кумулятивной частоты
с частотой текущей группы. Для
первой группы кумулятивная частота
равна частоте в группе.

13.

МОДА
дискретного
ряда
МЕДИАНА
дискретного
ряда
определяется
по наибольшей
частоте
признака
определяется
по кумулятивной
частоте
признака

14. ДИСКРЕТНЫЙ РЯД

Мода и медиана - конкретные
варианты
•Мода - варианта с
максимальной частотой,
•Медиана - варианта с
кумулятивной частотой,
превышающей полусумму
f
i
частот S
Ме
2

15.

Разряд
Число рабочих, чел.
1
15
2
27
3
32
4
40
5
14
6
2
Найти моду и медиану
дискретного ряда, сделать
выводы.

16.

Разряд
Число рабочих, чел.
Кумулятивная
частота
1
15
15
2
27
42
3
32
74
4
40
114
5
14
128
6
2
130
Мо=4
Ме=3
Это означает, что большая часть
рабочих имеет 4 разряд.
Половина рабочих имеет разряд ниже 3,
а половина - выше.

17.

МОДА
интервального
ряда
МЕДИАНА
интервального
ряда
определяется по
специальной
методике
определяется по
специальной
методике

18. ИНТЕРВАЛЬНЫЙ РЯД

•Определение 1
•Модальный интервал интервал с максимальной
частотой
•Определение 2
•Медианный интервал интервал, у которого
fчастота
кумулятивная
не
i
S
Ме
менее полусуммы
частот
2

19.

СТРУКТУРНЫЕ СРЕДНИЕ ДЛЯ
СГРУППИРОВАННЫХ ДАННЫХ
Определение:
Кумулятивная (накопленная) частота
(Si)- результат суммирования
предшествующей кумулятивной частоты
с частотой текущей группы. Для
первой группы кумулятивная частота
равна частоте в группе.

20.

M o xМo
f M o f M o 1
( f M o f M o 1 ) ( f M o f M o 1 )
hМ o

21.

fi
S M e 1
2
M e xМe
hМ e
fMe

22.

23.

24.

Поиск модального и медианного интервалов по
кумулятивной частоте

25.

Гр у п п ы а кц и о н е р о в п о
Уд . в е с
р а з м е р у д и в и д е н то в ,
а кц и о н е р о в
т. р .
гр у п п ы %
10
40,0
10%
40,0
80,0
12%
80,0
120,0
40%
120,0
160,0
25%
160,0
200,0
13%
Ито го :
100%
Модальный и медианный интервалы

26.

40 12
М о 80 (120 80 )
( 40 12 ) ( 40 25 )
106 , 05 т ы с.руб.
Большая часть акционеров имеет
размер дивидендов, близкий к
106050 руб.

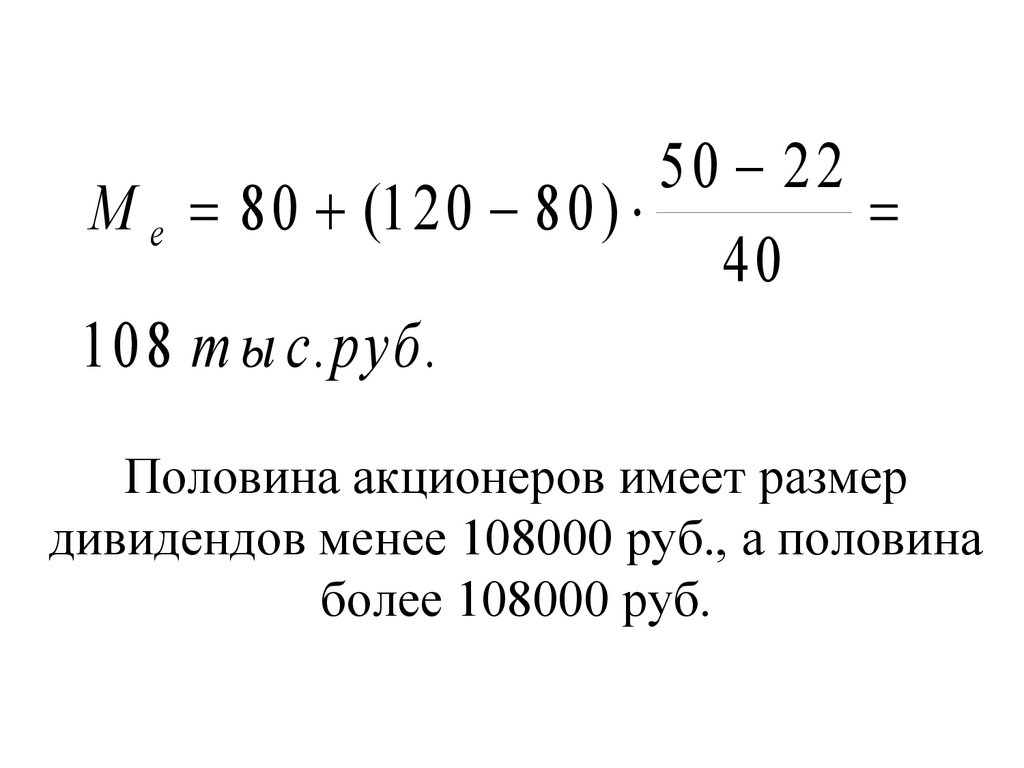
27.

50 22
М е 80 (120 80 )
40
108 т ы с.руб.
Половина акционеров имеет размер
дивидендов менее 108000 руб., а половина
более 108000 руб.

28.

ВЫВОДЫ:
Мода и медиана описывают структуру
совокупности по изучаемому признаку;
Для первичного ряда моды и медианы не
существует;
Для ранжированного ряда существует
только медиана;
Для дискретного ряда мода и медиана конкретные значения признака, для
интервального мода и медиана
рассчитываются по формулам.

29.

Кафедра ЭКОНОМИКИ
МЕРЫ ВАРИАЦИИ
Астафурова И.С.

30.

КОМПЕТЕНЦИИ:
В определении фактора и результата для
заданных показателей;
В выборе формулы для оценки вариации и
расчёте различных мер вариации,
необходимых для оценки влияния
признаков друг на друга и развёрнутой
оценке полученных результатов;
В графической иллюстрации выполненных
расчётов.
Астафурова И.С.

31. § 1.ОСНОВНЫЕ МЕРЫ ВАРИАЦИИ

Астафурова И.С.

32.

Различие в значениях одного
и того же признака у разных
единиц совокупности в один и
тот же момент времени,
возникающее в результате
разнообразных условий
(факторов)
Астафурова И.С.

33.

Размах;
Среднее линейное отклонение;
Дисперсия;
Среднее квадратическое отклонение;
Коэффициент вариации
Астафурова И.С.

34.

R xmax xmin
РАЗМАХ ИЛИ
КОЛЕБЛЕМОСТЬ ПРИЗНАКА
Астафурова И.С.

35.

Данные о производительности труда
по двум магазинам коммерческого
предприятия (тыс.у.е./чел.)
1 отдел 2 отдел 3 отдел
магазин № 1
магазин № 2
9,5
7,5
10
10
КОЛЕБЛЕМОСТЬ R
для первого магазина - 1 тыс.у.е.;
для второго магазина - 5 тыс.у.е.
Астафурова И.С.
10,5
12,5

36.

КОЛЕБЛЕМОСТЬ может служить
базой для расчёта возможных
резервах роста. Можно сделать
вывод о более устойчивой
производительности труда для
первого магазина, но достижения
второго магазина говорят о больших
возможностях к росту:
•для первого магазина самая высокая
производительность труда 10,5 тыс.у.е.;
•для второго магазина самая высокая
производительностьАстафурова
трудаИ.С.
12,5 тыс.у.е.

37.

Размах вариации показывает лишь крайние
отклонения признака и не отражает вариации
(отклонения) ВСЕХ вариантов в ряду. Для
отражения колебаний изменяющегося
(варьирующего) признака необходимы ещё
показатели и ЭТО
Астафурова И.С.

38. ОБОБЩЕНИЯ КОЛЕБАНИЙ ПРИЗНАКА

Среднее линейное
отклонение
Среднее квадратическое
отклонение
Астафурова И.С.

39.

Среднее линейное
отклонение
xi x несгруппированные
данные
n
d
x
x
f
i
i
сгруппированные
f i
данные
Астафурова И.С.

40.

Среднее квадратическое
отклонение
( xi x )2 несгруппированные
данные
n
2
2
(
x
x
)
f i сгруппированные
i
данные
f
i
2
Среднее квадратическое
отклонение
Астафурова И.С.

41. СВОЙСТВА ДИСПЕРСИИ

1.Если к каждому значению признака
прибавить одно и тоже число, то
дисперсия не изменится:
2
[ ( x i A ) ( x A )] f i
2
fi
2. Если каждое значение признака
изменить в k раз, то дисперсия изменится в
2
раз:
k
2
[ ( x i k ) ( x k )] f i
2
2
k
fi
Астафурова И.С.

42.

Расчёт показателей по способу
моментов (для интервальных
рядов с равными интервалами)
x fi
x
h A
fi
'
i
Астафурова И.С.

43.

Расчёт показателей по способу
моментов (для интервальных
рядов с равными интервалами)
( x ) fi 2
2
h (x A)
fi
2
' 2
i
Астафурова И.С.

44.

Расчёт показателей по способу
моментов (для интервальных
рядов с равными интервалами)
A - условный ноль (середина интервала с
максимальной частотой);
h - длина интервала;
x - середина i-го интервала.
i
Астафурова И.С.

45.

Коэффициент вариации
x
100% 33%
Астафурова И.С.

46.

Группы по
выручке, тыс.у.е.,
xi
118
257
396
535
674
813
Число
предприятий,
ед., f i
257
396
535
674
813
952
Астафурова И.С.
3
5
9
6
4
3

47.

Найти выручку в среднем на
одно предприятие в секторе
экономики города и среднее
квадратическое отклонение
по способу моментов.
Астафурова И.С.

48.

Группы по
выручке, тыс.у.е.,
xi
Число
предприятий,
ед., f i
118
257
257
396
396
535
535
674
674
813
813
952
Итого:
3
5
9
6
4
3
30
'
x i *f i
'
x i *f i
-2
-1
0
1
2
3
-6
-5
0
6
8
9
12
12
5
0
6
16
27
66
xi
396 535
465,5 h 535 396 139
2
12
66
x 139 465,5 521,1 ; 2 139 (521,1 465,5) 2 4637
30
30
68тыс. у.е.
A
Астафурова И.С.
'2

49.

Группы по
выручке, тыс.у.е.,
xi
Число
предприятий,
ед., f i
118
257
257
396
396
535
535
674
674
813
813
952
Итого:
3
5
9
6
4
3
30
68
100% 13%
521,1
'
x i *f i
'
x i *f i
-2
-1
0
1
2
3
-6
-5
0
6
8
9
12
12
5
0
6
16
27
66
xi
'2
Представленная в исходных данных
совокупность предприятий однородна и
все выводы, выполненные на основе
расчётов будут корректны
Астафурова И.С.

50.

Средняя прибыль на одно
предприятие составляет более 521
тысячи условных единиц, причём
отклонения выручки от её среднего
значения составляет довольно
большую величину – 68 тысяч
условных единиц
Астафурова И.С.

51.

1 - значение признака для единиц
совокупности, обладающих изучаемым
свойством
0 - значение признака для единиц
совокупности, необладающих изучаемым
свойством
Астафурова И.С.

52.

р - доля единиц, обладающих
изучаемым свойством
q - доля единиц,
необладающих изучаемым
свойством
Астафурова И.С.

53.

Астафурова И.С.

54.

xi f i
x
f i
1 p 0 q
p
p q
Астафурова И.С.

55.

2
( xi x ) f i
f i
2
(1 p ) p (0 p ) q
p q
p q
2
2
Астафурова И.С.

56.

Налоговая инспекция проверила 100
предпринимателей, у 25 были
обнаружены нарушения в расчётах по
налогам и сборам.
Определить:
-среднее число нарушений;
-среднее отклонение от среднего числа
нарушений.
Астафурова И.С.

57.

xi =1 для предпринимателей, у
которых были обнаружены
нарушения в расчётах по налогам и
сборам.
xi =0 для предпринимателей, у
которых не обнаружено
нарушений.
Астафурова И.С.

58.

доля предпринимателей, у которых были
обнаружены нарушения в расчётах по налогам и
сборам:
25
p
0.25
100
доля предпринимателей, у которых не
обнаружено нарушений:
75
q
0.75
100
Астафурова И.С.

59.

xi f i
x
f i
1 25 0 75
0.25
100
Астафурова И.С.

60.

( x x ) f
f
2
2
i
i
i
(1 0.25) 0.25 (0 0.25) 0.75
1
0.1875, 0.1875 0.43
2
2
Астафурова И.С.

61. § 2. ПРАВИЛО СЛОЖЕНИЯ ДИСПЕРСИЙ

Астафурова И.С.

62.

ВАРИАЦИЯ
Различие в значениях одного
и того же признака у разных
единиц совокупности в один и
тот же момент времени,
возникающее в результате
разнообразных условий
(факторов)
Астафурова И.С.

63.

Исследование вариации
позволяет её измерить,
выяснить причины,
выявить отдельные
факторы, влияющие на
результат для принятия
обоснованного решения.
Астафурова И.С.

64.

Влияние факторов можно
выделить, произведя
группировку и оценив
влияние вариации фактора
группировки на изучаемый
признак, рассчитав три
вида дисперсий:
Астафурова И.С.

65.

Измеряет вариацию результата по
всей совокупности под влиянием всех
факторов
Астафурова И.С.

66.

Характеризует систематическую вариацию
результативного признака под влиянием
признака-фактора, положенного в основание
группировки
(xi x) fi
2
2
fi
Астафурова И.С.

67.

Отражает случайную вариацию результата под
влиянием неучтённых факторов
2
(
x
x
)
fi
дисперсия в i-ой
2
i
i
i
группе
fi
f i
f i
2
i
2
i
средняя из
внутригрупповых дисперсий
Астафурова И.С.

68.

2
2
Астафурова И.С.
2
i

69.

2
2
2
Астафурова И.С.

70.

Теснота связи
Выражается в процентах: часть
изменений результата под влиянием
вариации фактора
Астафурова И.С.

71.

Астафурова И.С.

72.

Сила связи
Показывает силу влияния фактора на результат по специальной шкале
Астафурова И.С.

73.

Астафурова И.С.

74.

Группы работников
неповышавшие
квалификацию
повышавшие
квалификацию
Производительность
труда, тыс. руб./ 1 раб.
Число
работников
80
100
110
120
140
150
160
180
8
11
6
15
17
18
14
11
Оценить зависимость производительности
труда от повышения квалификации

75.

Группы
работников
неповышавшие
квалификацию
По 1 группе
повышавшие
квалификацию
По 2 группе
Производительность
труда на 1 раб.,
тыс.руб.
80
100
110
120
105
140
150
160
180
155
13500
x
135,00
100
2
Число
работников
xifi
(x i -x) 2 f i
8
11
6
15
40
17
18
14
11
60
640
1100
660
1800
4200
2380
2700
2240
1980
9300
24200
13475
3750
3375
44800
425
4050
8750
22275
35500
2 80300 803
100
(105 135) 40 (155 135) 2 60
600
100
2
i2 803 600 203

76.

Для нашей задачи
-эмпирический коэффициент
детерминации равен 600/803
=0,747, т.е. 74,7% изменений
производительности труда
зависит повышения
квалификации
эмпирическое корреляционное от
ношение-0,864
Астафурова И.С.

77.

x ; x
•в интервале находится 68,3% единиц
совокупности
x
в интервале находится 95,4% единиц
x 2 ; x 2 •совокупности
x 2
в интервале находится 99,7% единиц
x 3 ; x 3 •совокупности
x 3
Астафурова И.С.

78. § 3. ПОКАЗАТЕЛИ АСИММЕТРИИ И ЭКСЦЕССА, ЦЕНТРАЛЬНЫЕ МОМЕНТЫ РАСПРЕДЕЛЕНИЯ

Астафурова И.С.

79. © симметричным © асимметричным или скошенным.

© симметричным
©
асимметричным или скошенным
.

80. Симметричный вариационный ряд

Симметричный вариационн
ый ряд
• если частоты вариант по обе
стороны от центральной,
равноотстоящих от этого
значения, равны между собой

81. Асимметричный вариационный ряд

• частоты вариант по обе
стороны от центральной
изменяются неодинаково

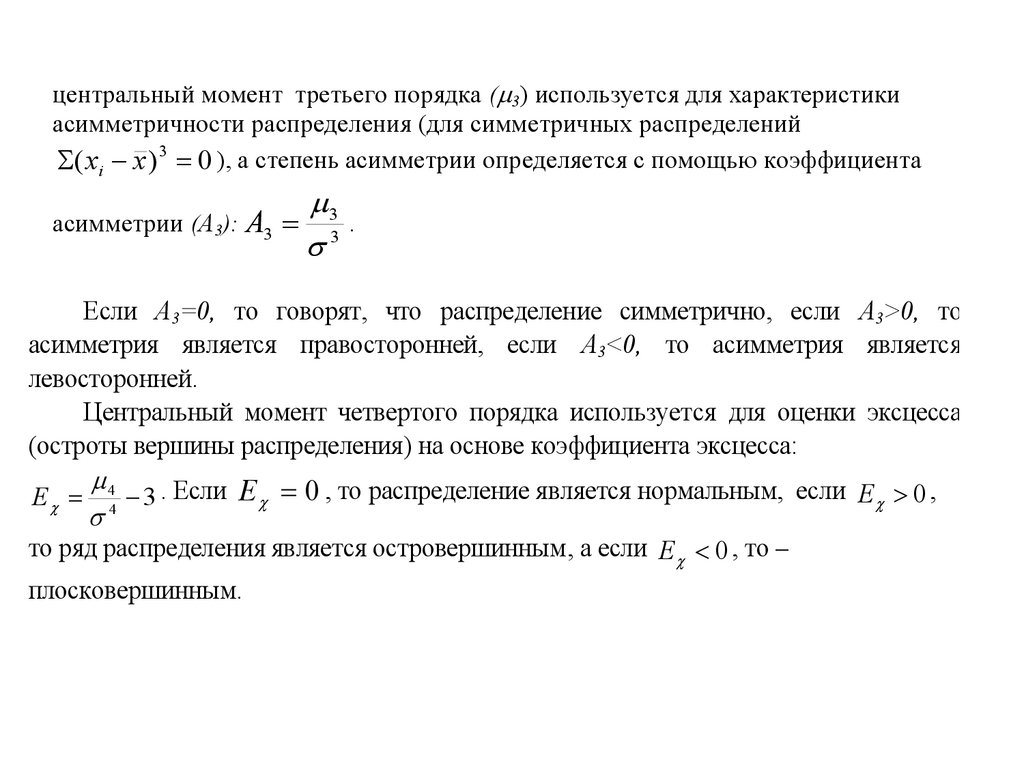
82. Для расчета асимметрии используются центральные моменты

( m )
которые рассчитываются по формуле:
(x i x ) fi
m
fi
m

83. Центральные моменты

Название
Формула для расчета
описание
1. Момент первого
порядка
(x
x
) fi
i
1
fi
Среднее линейное отклонение
для сгруппированных данных
2. Момент второго
порядка
2
(x
x
)
fi
i
2
fi
Дисперсия для
сгруппированных данных
3. Момент третьего
порядка
3
(x
x
)
fi
i
3
fi
Показатель асимметрии
4. Момент
четвертого
порядка
4
(x
x
)
fi
i
4
fi
Показатель эксцесса

84.

центральный момент третьего порядка ( 3) используется для характеристики
асимметричности распределения (для симметричных распределений
( xi x ) 3 0 ), а степень асимметрии определяется с помощью коэффициента
асимметрии (А3): A3
3
.
3
Если А3=0, то говорят, что распределение симметрично, если А3>0, то
асимметрия является правосторонней, если А3<0, то асимметрия является
левосторонней.
Центральный момент четвертого порядка используется для оценки эксцесса
(остроты вершины распределения) на основе коэффициента эксцесса:
E 44 3 . Если E 0 , то распределение является нормальным, если E 0 ,
то ряд распределения является островершинным, а если E 0 , то –
плосковершинным.

85.

Силу
Силу связи
связи между
между
признаками
признаками показывает
показывает
эмпирическое
эмпирическое корреляционное
корреляционное
отношение
отношение по
по шкале
шкале Чеддока
Чеддока;;
Эмпирический коэффициент
детерминации, выраженный в
процентах, показывает часть
вариации результативного
признака, зависящей от вариации
фактора
Астафурова И.С.
English     Русский Rules