План лекции
851.50K
Category: mathematicsmathematics

Производные N-го порядка: экспоненциальные функции, степенные функции, тригонометрические функции cosx и sinx

1.

Лекции 3
Производные N-го порядка:
экспоненциальные функции, степенные
функции, тригонометрические функции cosx
и sinx.
Производные N-го порядка: линейность,
произведение, частное, композиция.
Характеристика cn – диффеоморфизма.
Аскарова А.Ж.

2. План лекции

1. Производная n-го порядка.
2. Линейность.
3. Произведение.
4. Частное.
5. Композиция.
6. Примеры
Аскарова А.Ж.

3.

функции
1. Производная.
Мы определяем производную порядка n по
индукции: если функция f определена на интервале
I и имеет производную порядка n, которую мы будем
писать f n , и если эта функция сама является
дифференцируемой, то мы определим производную
n
1
n
(n+1) -го порядка:
f
f
.
Аскарова А.Ж.

4.

функции
Если функция имеет производную любого порядка,
то говорят, что она бесконечно дифференцируема.
Пример:
По индукции f :
x е
х
является бесконечно
дифференцируемой и для всех n, f
n
х е х , т.е.
f n f .
f х е х f (x)
f ( x) е х
f
n 1
f n х е х f (x)
х е е х f ( x)
х
Аскарова А.Ж.

5.

функции
Определение 1 Мы говорим, что f из класса
если она n раз дифференцируема на I и если
на I,
f n
непрерывна на I.
Говорят, что функция из класса
класса
на I, если она из
на I для всех n из N.
Аскарова А.Ж.

6.

.
функции
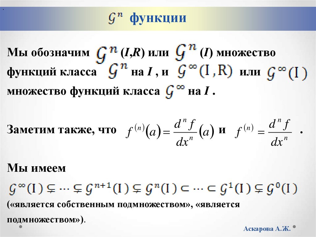
Мы обозначим
(I,R) или
функций класса
на I , и
множество функций класса
(I) множество
или
на I .
n
n
d
f
d
f .
n
Заметим также, что f n a
и
a f n
n
dx
dx
Мы имеем
(«является собственным подмножеством», «является
подмножеством»).
Аскарова А.Ж.

7.

функции
Утверждение 1.
1. Экспоненциальная функция принадлежит классу
на R и для всех k N , exp
k
exp .
2. Степенные функции p : x x , где R ,
принадлежат классу
и всех
x 0 , имеем
на
*
.
Для
всех
R
k N
p x 1 2 .... k 1 x
k
k
Аскарова А.Ж.
*

8.

функции
n N , то мы получаем выражение для
Если
k
n
d
x
n!
d x
n k
x
с
факториалами:
, если
k
k
n k !
dx
dx
k
n
d x
0 , если k n .
k n и
k
dx
k
n
3. Функции cos и sin принадлежат классу
на R
2 k
sin
1 sin ,
и для всех k N имеем
k
k
k 1
k
sin 2 k 1 1 cos , cos 2 k 1 cos , cos 2 k 1 1 sin .
Аскарова А.Ж.

9.

функции
Можно заметить, что для всех
sin
k
k
x sin x
2
и
x R ,
k
cos x cos x
.
2
k
Пример 1.
Вычислите для n N n-ю производную от
3
f: x cos x .
Аскарова А.Ж.

10.

функции
Решение примера 1.
Техника заключается в линеаризации,
cos 3 x 3 cos x
cos x
4
3
.
Следовательно, для всех x R ,
f
n
1 n
х 3 cos 3x n 3 cos x n .
4
2
2
Аскарова А.Ж.

11.

функции
Пример 2.
Пусть
a R . Определите формулу для k-й
производной функции
f:
1
.
x
x a
Аскарова А.Ж.

12.

функции
Решение примера 2.
Для
x a
1 х а ;
f х 1 х а 1 2 х а ;
f х x a
1
2
2
3
f х 1 2 х а
f
k
3
1 2 3 х а 1 3! х а ;
4
3
3 1
1 k!
х
k 1
x a
k
Аскарова А.Ж.

13.

функции
2. Линейность.
Утверждение 2. Пусть n– натуральное число. Пусть
f , g : I R – две функции из класса
Для всех элементов
и из R, функция
f g также принадлежит классу
f g
n
на I.
f
n
g
на I и
n .
Аскарова А.Ж.

14.

функции
Доказательство проводится методом индукции с
использованием теоремы линейности для
дифференцируемых функций.
n=1
f g f g
f g
n
f g
n 1
f
n
g
f
n
f g
n
n
g
n
f g
n 1
n 1
Аскарова А.Ж.

15.

функции
3. Произведениe.
Утверждение 3. (Произведение, формула Лейбница)
Пусть n– натуральное число. Пусть f , g : I R –
две функции из класса
также принадлежит классу
f g
n
на I. Функция
f g
на I и
n k n k
f g
(формула Лейбница).
k
k 0
n
Аскарова А.Ж.

16.

функции
Доказательство проводится индукцией по n.
Для n = 1 результат получен как теорема о
дифференцировании произведения двух функций
1 k 1 k
f g f g f g f g
k 0 0
1
Аскарова А.Ж.

17.

функции
Мы предполагаем, что для заданного целого числа n
произведение двух функций из класса
является функцией из класса
на I
на I и
что формула Лейбница верна.
Мы установим эти результаты для двух функций из
класса
на I.
Аскарова А.Ж.

18.

функции
Пусть f и g– две функции класса
на I.
В частности, f и g принадлежат классу
на I, и
f g fg f g принадлежит классу
на I по
рекуррентной гипотезе.
Таким образом, произведение
классу
f g принадлежит
на I.
Аскарова А.Ж.

19.

функции
f g
fg f g fg f g f g f g fg 2 f g f g
f g fg 2 f g f g fg 3 f g 3 f g f g
Теперь мы установим формулу Лейбница для n+1.
Напишем
f g n 1 fg f g n fg n f g n и
применим формулу, которая предполагается верной
для функций класса
.
Аскарова А.Ж.

20.

функции
Получаем
f g
n 1
n
n k
n
n k
k n k
f g
f g
k 0 k
k 0 k
n
n k n 1 k n n k 1 n k
f g
f
g
k 0 k
k 0 k
n
Техническая обработка этого выражения и вывод
делаются так же, как и при демонстрации формулы
бинома Ньютона.
Аскарова А.Ж.

21.

функции
4. Частное.
Утверждение 4 (Частное)
Пусть n– натуральное число. Пусть f , g : I R –
две функции класса
на I, причем g не равна
f
нулю на I. Тогда функция
также принадлежит
g
классу
на I.
Аскарова А.Ж.

22.

функции
Применим индукцию по n. Последовательно
используем формулу
f
f g fg
2
g
g
.
fg
fg g 2 f g
fg 2 g
fg
f
fg
2
4
g
g
g
f g f g f g fg g 2 fg f g 2 g f g fg g 2 fg f g
g4
g3
Аскарова А.Ж.

23.

функции
Если P– многочлен и Q– многочлен с корнями
P
,
то
принадлежит классу
a1 ,..., a q
K
Q
для всех I R \ a1 ,..., a q .
1
Например, f : x 2
принадлежит классу
x x 1
Аскарова А.Ж.

24.

функции
Композиция (суперпозиция) функций — это
применение одной функции к результату другой.
Пусть даны две функции f : X Y и g : f ( X ) Z ,
где
f ( X ) Y — образ множества X.
Тогда их композицией называется функция
g f : X Z , определённая равенством :
g f x g f x , x X .
Аскарова А.Ж.

25.

функции
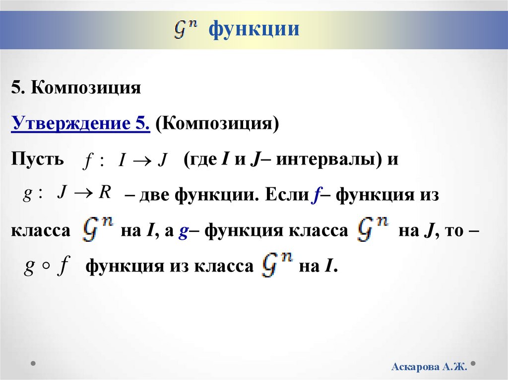
5. Композиция
Утверждение 5. (Композиция)
Пусть
f : I J (где I и J– интервалы) и
g : J R – две функции. Если f– функция из
класса
на I, а g– функция класса
g f функция из класса
на J, то –
на I.
Аскарова А.Ж.

26.

функции
Применим индукцию по n. Последовательно
используем формулу g f f g f .
Пример 3.
f: x
е
х 2 1
x2 x 1
х х принадлежит классу
,
,
2
,
x x 1 0 .
x 1 0
2
Аскарова А.Ж.

27.

функции
х х2 1
принадлежит классу
х х 2 x 1 принадлежит классу
х e
х 2 1
принадлежит классу
f принадлежит классу
(по утверждению 4)
Аскарова А.Ж.

28.

функции
Применяя теоремы для всех значений n N , мы
замечаем, что они справедливы и для функций из
класса
Аскарова А.Ж.

29.

функции
Пример 4. Пусть f : R R , x x 2 x 1 e x .
Для
n N вычислите f n .
Аскарова А.Ж.

30.

функции
Решение примера 4. Пусть
g x x x 1
f
n
2
f x g x h x ,
, h x e x .
n
n
n 1
g x h x g x h x g x h n 2 x
1
2
n
Применяя теорему Лейбница, получим: если
k
d
2
то
x
x 1 0 .
k
dx
Тогда
f
n
k 3 ,
n n 1
x x 1 e n 2 x 1 e
2 ex
2
2
x
x
Аскарова А.Ж.

31.

функции
e x 2n 1 x n 1
e x x 2 x 1 n 2 x 1 n n 1
x
2
2
Таким образом,
f
n
x 2n 1 x n 1 e
2
2
x
Аскарова А.Ж.

32.

функции
Пример 5.
Является ли x
1
x x 1
2
из класса
на R?
Аскарова А.Ж.

33.

функции
Решение примера 5.
Да, используя композицию и частное.
принадлежит классу
х х
x2 x 1 0
,
,
для всех х.
х х x 1 принадлежит классу
2
x
1
x 2 x 1 принадлежит классу
утверждению 4).
(по
Аскарова А.Ж.

34.

функции
Гомеоморфизм (греч. ὅμοιος — похожий, μορφή —
форма)

взаимно
однозначное
и
взаимно непрерывное отображение топологических
пространств. Иными словами, это биекция,
связывающая топологические структуры двух
пространств,
поскольку
при
непрерывности
биекции
образы
и
прообразы
открытых
подмножеств являются открытыми множествами,
определяющими
топологии
соответствующих
пространств.
Аскарова А.Ж.

35.

функции
Две фигуры (точнее, два топологических пространства)
называются гомеоморфными, если существует взаимно
однозначное непрерывное отображение любой из них на
другую, для которого обратное отображение тоже
непрерывно; при этом само отображение называется
гомеоморфизмом. Например, любой круг гомеоморфен
любому квадрату, любые два отрезка гомеоморфны, но
отрезок не гомеоморфен ни окружности, ни прямой.
Прямая гомеоморфна любому интервалу (то есть
отрезку с удалёнными концами).
Аскарова А.Ж.

36.

функции
Утверждение 6. (Характеристика -диффеоморфизма)
Пусть n–натуральное число. Гомеоморфизм f : I J
из класса
,
f 1 принадлежит классу
тогда и только тогда, когда f 0 на I . В этом
случае мы говорим, что f является
- диффеоморфизмом.
Аскарова А.Ж.

37.

функции
Пример 6. Найти производную 10 порядка
x ln 2 x 1
Аскарова А.Ж.

38.

функции
Пример 6. Найти производную 10 порядка
x ln 2 x 1
1
n
y
n 1
n 1 ! 2 n
2 x 1
n
y 10
9! 210
2 x 1 10
Аскарова А.Ж.

39.

функции
Пример 7. Найти производную n-го порядка
x ln 4 x
2
Аскарова А.Ж.

40.

функции
Пример 7. Найти производную n-го порядка
x ln 4 x
2
n 1
1
1
n
y n 1 !
n
n
2 x
2 x
Аскарова А.Ж.

41.

Ссылки
https://www.youtube.com/watch?v=hg5GQccyv58
https://www.youtube.com/watch?v=CJ5xCuCNDzE
https://www.youtube.com/watch?v=TX_I1RLcjRA
https://www.youtube.com/watch?v=FPvRK9yCaUE
Аскарова А.Ж.
English     Русский Rules