1.05M
Category: mathematicsmathematics

Квадратичная функция и её график

1.

26.01
Тема:
Квадратичная функция и
её график.
1

2.

Цель урока:
8.4.1.2 знать свойства и строить
квадратичных функций вида y=a(x-m)2,
y=a(x-m)2+n, a≠0.
графики
y=ax2+n,
2

3.

Проверка д/з
Х
-5
-4
-3
-2
-1
у
-7
-4
-3
-4
-7
№ 13.11 (5)
Вершина (-3; -3)
Нули функции - нет
3

4.

№ 13.11 (6)
Вершина (3,2; 2,4)
Нули функции х= 3,2 ± 2,4
4

5.

№ 13.12 (3)
Вершина (2,5; -6)
D(f)= (−∞; +∞)
Е(f)= (−∞; −6]
Функция возр-ет х ∈[2,5; +∞)
Функция убывает х ∈(-∞; 2,5]
Нули функции х= 2,5 ± 6
5

6.

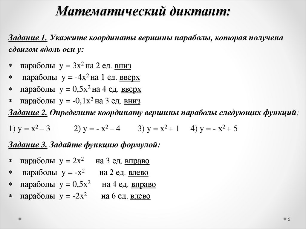
Математический диктант:
Задание 1. Укажите координаты вершины параболы, которая получена
сдвигом вдоль оси у:
параболы y = 3x2 на 2 ед. вниз
параболы y = -4x2 на 1 ед. вверх
параболы y = 0,5x2 на 4 ед. вверх
параболы y = -0,1x2 на 3 ед. вниз
Задание 2. Определите координату вершины параболы следующих функций:
1) y = x2 – 3
2) y = - x2 – 4
3) y = x2 + 1
4) y = - х2 + 5
Задание 3. Задайте функцию формулой:
параболы y = 2x2 на 3 ед. вправо
параболы y = -x2
на 2 ед. влево
параболы y = 0,5x2 на 4 ед. вправо
параболы y = -2x2
на 6 ед. влево
6

7.

7

8.

Работа по учебнику
.
№ 13.13 (1) стр 112
№ 13.14 (1) стр 112
№ 13.15 (1) стр 112
8

9.

ФО
Дескриптор: Обучающийся
- знает определение квадратичной функции;
- соотносит функции и их график;
- строит график функции;
- описывает свойства заданной функции
9

10.

Домашнее задание
№ 13.13 (2) стр 112
№ 13.14 (2) стр 112
№ 13.15 (2) стр 112
10

11.

Рефлексия:
Мне было интересно, я
справился с заданиями
Мне понравилось, но не всё
понял
Мне было скучно
11
English     Русский Rules