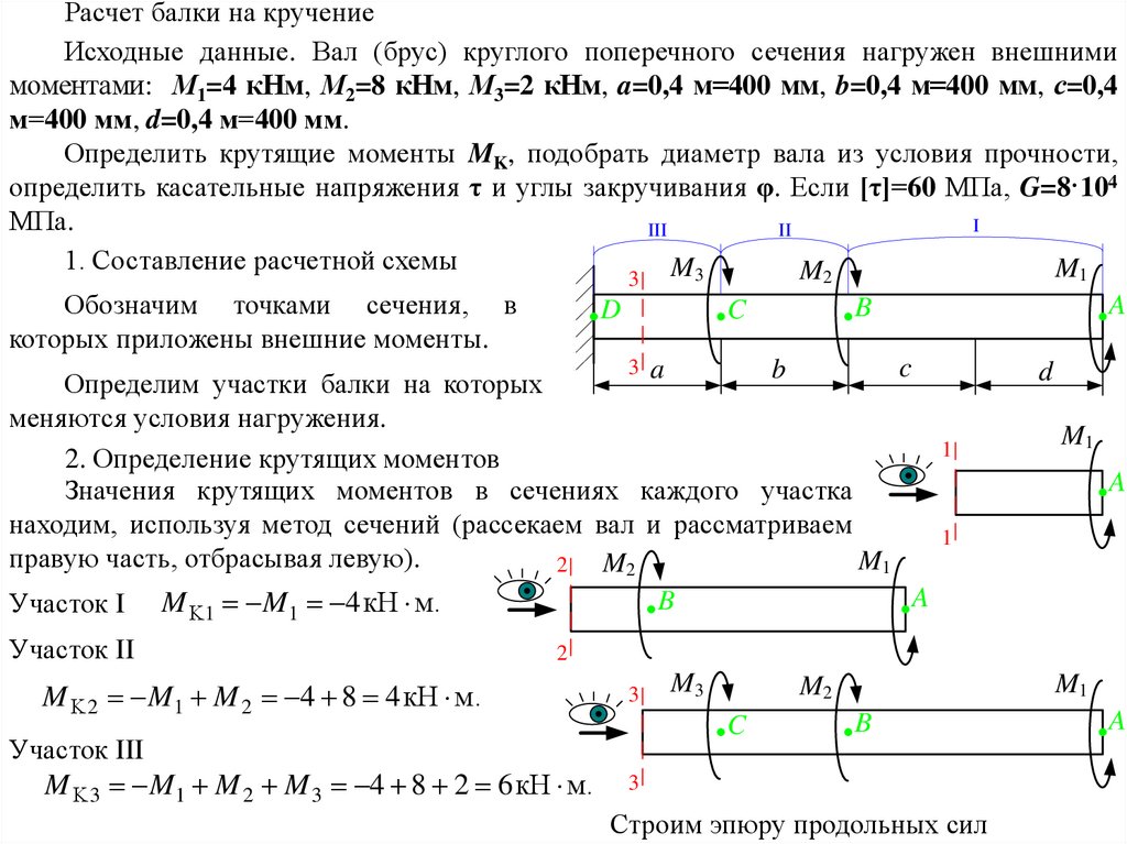
Расчет балки на кручение
598.00K
Category: mechanicsmechanics

Расчет балки на кручение

1. Расчет балки на кручение

Исходные данные. Вал (брус) круглого поперечного сечения нагружен внешними
моментами: М1=4 кНм, М2=8 кНм, М3=2 кНм, a=0,4 м=400 мм, b=0,4 м=400 мм, с=0,4
м=400 мм, d=0,4 м=400 мм.
Определить крутящие моменты MK, подобрать диаметр вала из условия прочности,
определить касательные напряжения τ и углы закручивания φ. Если [τ]=60 МПа, G=8·104
МПа.
I
III
II
1. Составление расчетной схемы
M33
M11
2
M22
1
3
Обозначим точками сечения, в
которых приложены внешние моменты.
D
2b
3 a
A
B
C
c
1
Определим участки балки на которых
меняются условия нагружения.
1
2. Определение крутящих моментов
Значения крутящих моментов в сечениях каждого участка
находим, используя метод сечений (рассекаем вал и рассматриваем
1
правую часть, отбрасывая левую).
M1
M2
2
A
B
Участок I M 1 M1 4кН м.
Участок II
d
M1
A
2
M 2 M1 M 2 4 8 4кН м.
3
M1
M2
C
Участок III
M 3 M1 M 2 M 3 4 8 2 6кН м.
M3
B
3
Строим эпюру продольных сил
A

2.

III
IIIIII
IIIIII
3. Определение диаметра вала из
M
MM
условия прочности
M
MM
33 3
22 2
Условие прочности при кручении
BBB
DDD
CCC
3
M
d
max max , W 0, 2d 3 .
ccc
aaa
bbb
W
16
66
66
Требуемый диаметр вала
44
44
M
MM
,К, ,
6
КК
++
M max 3 6 10
d 3
79,37мм. кНм
кНм
кНм000
0,2
60 0,2
59
Принимаем dВ=80 мм по ГОСТ 6636-69.
, ,
4. Определение касательных
МПа
МПа
напряжений
Участок I
00
6
M
4 10
1 1
39МПа.
5
W 1,024 10
59
39
II I
M
MM
11 1
AAA
ddd
000
--
-4
-4
-4
-4
39
+
00
-39
-39
d 3
где W
0,2d 3 1,024 105 мм3.
16
Участок II
M 2
4 106
2
39МПа.
W 1,024 105
M 3
6 106
59МПа. Строим эпюру касательных напряжений.
Участок III 3
5
W 1,024 10

3.

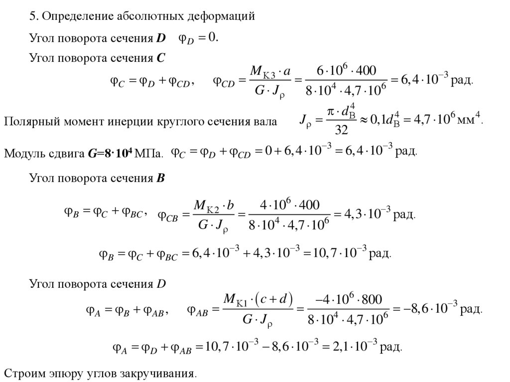
5. Определение абсолютных деформаций
Угол поворота сечения D D 0.
Угол поворота сечения C
M 3 a
6 106 400
3
C D CD , CD
6,4
10
рад.
4
6
G J 8 10 4,7 10
d 4
J
0,1d 4 4,7 106 мм 4 .
Полярный момент инерции круглого сечения вала
32
3
3
Модуль сдвига G=8·104 МПа. C D CD 0 6,4 10 6,4 10 рад.
Угол поворота сечения B
6
M
b
4
10
400
3
B C BC , 2
4,3
10
рад.
CB
G J 8 104 4,7 106
B C BC 6,4 10 3 4,3 10 3 10,7 10 3 рад.
Угол поворота сечения D
A B AB ,
M 1 c d
4 106 800
3
AB
8,6
10
рад.
4
6
G J
8 10 4,7 10
A D AB 10,7 10 3 8,6 10 3 2,1 10 3 рад.
Строим эпюру углов закручивания.

4.

III
M3
D
A
B
C
c
b
6
4
6
d
4
+
0
59
39
59
,
МПа
0
M1
M2
a
MК,
кНм 0
I
II
-
-4
-4
39
+
0
-39
-39
10,7
×10 3,
рад
0
6,4
+
2,1
0
English     Русский Rules