Способ подстановки (алгоритм)
1.20M
Category: mathematicsmathematics

Способ постановки

1.

2.

Проверка ДЗ
Что удобно выразить? Из какого уравнения?
(8у-1)
1) Выразим из I уравнения системы
3х= 8у-1
2)Подставим во I I уравнение системы
11у-(8у-1)=-11
11у-8у+1=-11
11у-8у=-11-1
3у=-12
у=-12:3
у=-4
3) Найдем другую переменную
Зх=8у-1= 8*(-4)-1=-32-1=-33
х= - 11
4) Итак, решением системы является
х=
, у=
ОТВЕТ: х=
, у=

3. Способ подстановки (алгоритм)

4.

хх
уу
Таким
образом,
оба
равенства должны
выполняться одновременно
Итак,
Что нам
чтонужно
нужно
составить?
найти?
Систему!
7х+4у=23
8х-10у=19
1) Выразим из I уравнения системы
4у= 23-7х
23 7х
у=
4
2)Подставим во I I уравнение системы
23 7х
8х-10∙
=19
Умножим обе части уравнения на 4
4
8х∙ 4- 10 ∙ 23 7х ∙4= 19 ∙4
4
32х - 10 ∙(23-7х) = 76
32х – 230 + 70х = 76
102 х = 306
х=3
3) Найдем другую переменную
23 7х
у=
= 23 7 3 = 23
у=
14
2
4
21
4
4) Итак, решением системы является
х= 3
, у= 1
2
=
2
4
1
= 2
ОТВЕТ: х= 3
1
, у= 2

5.

3х-15-1=6-2х
3х-16=6-2х
5х=22
3х-3у-7у=-4
3х-10у=-4
3х-10у=-4
1) Выразим из I уравнения системы
х= 22 =4 2 =4,4
5
5
х = 4,4
2)Подставим во I I уравнение системы
3∙ 4,4 -10у = -4
13,2 - 10у = - 4
-10у=-17,2
у = 1,72
3) Итак, решением системы является
х= 4,4 , у= 1,72
Ответ:
х= 4,4
,
у=1,72

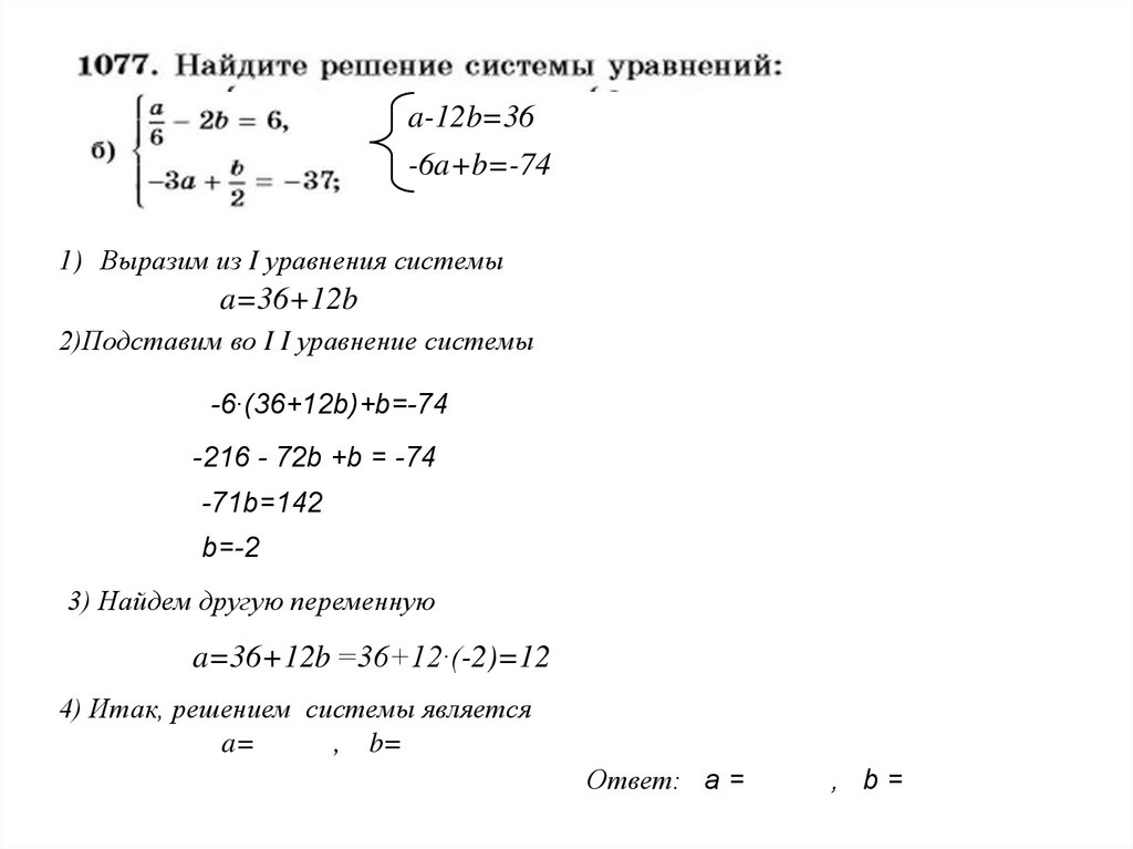
6.

a-12b=36
-6a+b=-74
1) Выразим из I уравнения системы
a=36+12b
2)Подставим во I I уравнение системы
-6∙(36+12b)+b=-74
-216 - 72b +b = -74
-71b=142
b=-2
3) Найдем другую переменную
a=36+12b =36+12∙(-2)=12
4) Итак, решением системы является
a=
, b=
Ответ: a =
, b=

7.

Домашнее задание :
П.43
№1074(а)
№1076(а)
№1077(а,в)
№1080
English     Русский Rules