15.62M
Category: physicsphysics

Диаграмма «давление-состав». Лекция-16-1

1.

Т=const
p
a
c
b
f
h
d
e
g
1
2
k
0
1
Диаграмма «давление-состав»

2.

0
1
линия жидкости, по ней определяется
состав жидкой фазы
0
2
p hfbp
0
1
0
2
p gecp
линия пара, по ней определяется
состав паровой фазы
2

3.

Все точки, расположенные выше линии жидкости,
соответствуют состоянию системы, в которой
стабильной фазой является жидкость.

4.

Все точки, расположенные ниже линии пара,
соответствуют состоянию системы, в которой
стабильной фазой является пар

5.

Точки, расположенные между двумя линиями,
соответствуют состояниям системы, при которых
равновесно существуют две фазы
ж − пар

6.

До точки b система является однофазной
(жидкость). Состав жидкости при этом не
изменяется и совпадает с брутто − составом
системы.
В точке b жидкость равновесно существует с паром,
состав которого соответствует точке с. Пара при
данном давлении очень мало (следовые количества)

7.

При дальнейшем понижении давления (до
давления, соответствующего точке d) жидкость
испаряется до тех пор, пока давление пара
оставшейся жидкости не уменьшится до
давления, соответствующего точке d
При этом состав жидкости будет изменяться по
линии bf, а состав равновесного с жидкостью пара
по линии се
7

8.

Дальнейшее понижение давления приведет к тому,
что вся жидкость испарится (точка g), причем
последние капли жидкости будут иметь состав точки
h, а состав пара практически аналогичен брутто −
составу, т. к. количество жидкости чрезвычайно
мало.
Далее при понижении давления система будет
оставаться однофазной − пар
8

9.

Давление
Фазы
pa
pb
pd
pg
ж
ж + следы пара
ж+п
последние
капли ж + пар
пар
pk
Состав
жид
N2,a
N2,a
N2,f
N2,k
Состав пара
-
N2,a
N2,c
N2,e
N2,g

10.

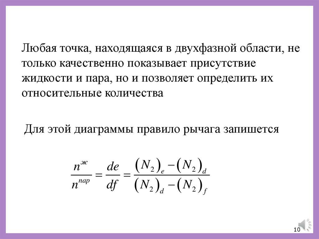
Любая точка, находящаяся в двухфазной области, не
только качественно показывает присутствие
жидкости и пара, но и позволяет определить их
относительные количества
Для этой диаграммы правило рычага запишется
n ж de N 2 e N 2 d
nap
n
df N 2 d N 2 f
10
English     Русский Rules