1.35M
Categories: mathematicsmathematics programmingprogramming

Численные методы и программирование

1.

SATBAYEV UNIVERSITY
Численные методы и
программирование
Л. 14-15 Численное дифференцирование. Методы Эйлера и Рунге-Кутта.
Мадина Советкалиевна Тунгатарова
PhD, Dr. Eng.
madina.tungatarova@gmail.com
1

2.

Методы решения обыкновенных дифференциальных уравнений
• Понятие производной. Физический и геометрический смыслы
• Обыкновенное дифференциальное уравнение (ОДУ)
• Численное дифференцирование
• Метод Эйлера
• Модифицированный метод Эйлера
• Методы Рунге-Кутта
2

3.

Лекция 14. Геометрический и физичекий смысл
производной. Численное дифференцирование.
Методы Эйлера.
3

4.

Понятие производной. Физический и геометрический смыслы
Производная функции – отношение приращения функции к приращению аргумента
df
f
lim
dx x 0 x
f ( xi 1 ) f ( xi ) f ( xi 1 ) f ( xi ) f
df
lim
x
0
dx
xi 1 xi
xi 1 xi
xi
где
f f ( xi 1 ) f ( xi ) and xi xi 1 xi
Тогда производную функции можно численно представить в виде
f ( xi 1 ) f ( xi )
f
O( x)
xi 1 xi
xi
разность вперед
f ( xi ) f ( xi 1 )
f
O( x)
xi xi 1
xi
разность назад
f ( xi 1 ) f ( xi 1 )
f
O( x 2 )
xi 1 xi 1
xi
центральная разность
4

5.

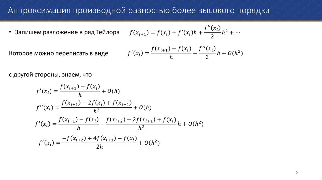
Аппроксимация производной разностью более высокого порядка
• Запишем разложение в ряд Тейлора
English     Русский Rules