1.42M

Числовые последовательности

1.

2.

Словесный способ задания последовательности.
Аналитический способ задания последовательности.

3.

Рекуррентный способ задания последовательности.

4.

5.

6.

7.

Числовые последовательности
https://youtu.be/pOpyI2qKKYU

8.

9.

10.

11.

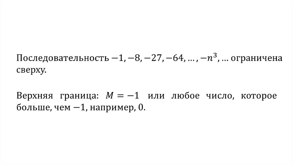
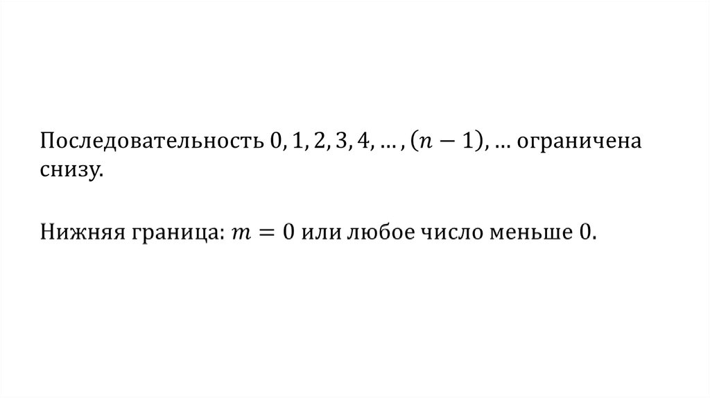
Если последовательность ограничена и сверху, и снизу, то
её называют ограниченной.

12.

Ограниченность последовательности означает, что все
члены последовательности (точнее, соответствующие
им точки прямой) принадлежат некоторому отрезку.

13.

14.

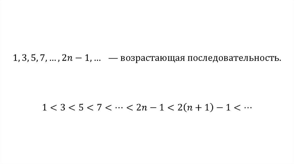
— возрастающая последовательность.

15.

16.

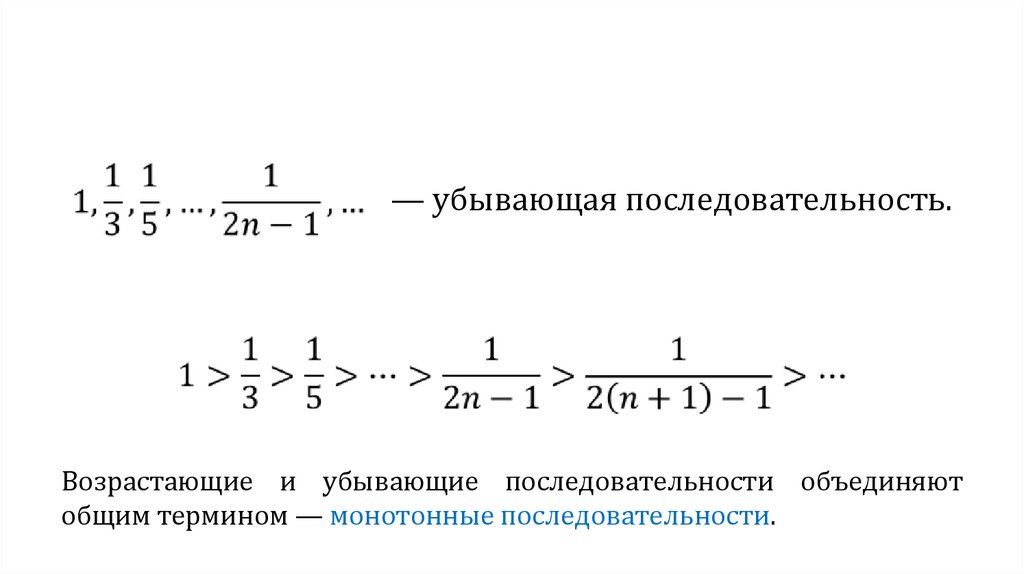
— убывающая последовательность.
Возрастающие и убывающие последовательности объединяют
общим термином — монотонные последовательности.
English     Русский Rules