1.43M
Category: mathematicsmathematics

Числовые последовательности

1.

2.

Словесный способ задания последовательности.
Аналитический способ задания последовательности.

3.

Рекуррентный способ задания последовательности.

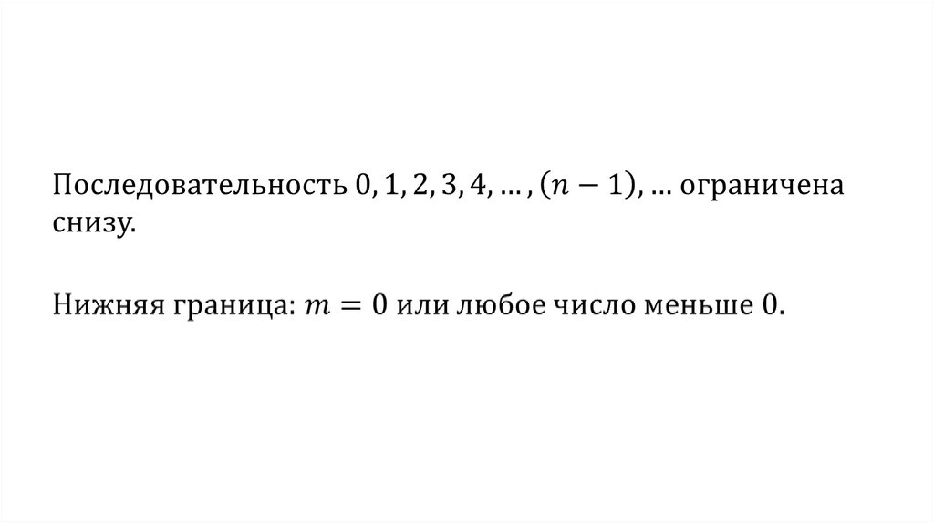
4.

5.

6.

7.

Числовые последовательности
https://youtu.be/pOpyI2qKKYU

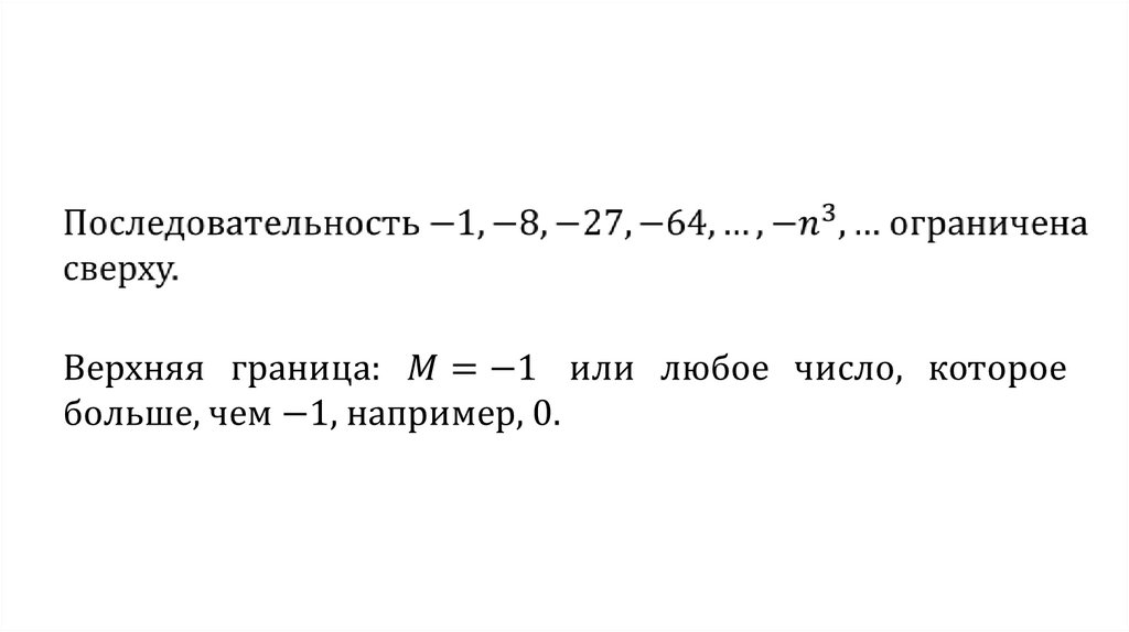
8.

9.

10.

11.

Если последовательность ограничена и сверху, и снизу, то
её называют ограниченной.

12.

Ограниченность последовательности означает, что все
члены последовательности (точнее, соответствующие
им точки прямой) принадлежат некоторому отрезку.

13.

14.

— возрастающая последовательность.

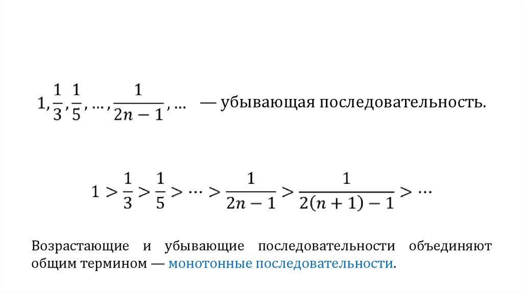
15.

16.

— убывающая последовательность.
Возрастающие и убывающие последовательности объединяют
общим термином — монотонные последовательности.
English     Русский Rules