280.00K
Category:
physics
Similar presentations:
Основные уравнения математической физики. Уравнения эллиптического типа (лекция 13)
Эллиптическое движение
Характеристики эллиптической траектории
Напряжения в эллиптической оболочке, соединенной с цилиндром
Уравнение теплопроводности. Стационарное уравнение теплопроводности
Дифференциальное уравнение теплопроводности
Уравнение состояния идеального газа
Модельные уравнения Уравнение Бхатнагара, Гросса, Крука
Уравнения Максвелла
Основные понятия и уравнения кинематики
Эллиптические уравнения
1.
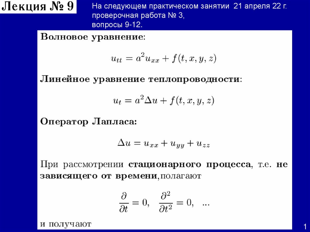
На следующем практическом занятии 21 апреля 22 г.
проверочная работа № 3,
вопросы 9-12.
1
2.
2
3.
3
4.
4
5.
5
6.
6
7.
7
8.
8
9.
9
10.
10
11.
11
12.
12
English
Русский
Rules