407.58K
Category:
physics
Similar presentations:
Эллиптическое движение
Эллиптические уравнения
Характеристики эллиптической траектории
Напряжение. Измерение напряжения. Электрическое напряжение
Напряжение. Единицы напряжения
Электрическое напряжение. Единицы напряжения. Вольтметр
Электрическое напряжение. Единицы напряжения. Вольтметр
Трансформаторы тока и напряжения
Электрическое напряжение. Единицы напряжения. Вольтметр
Резонанс напряжений
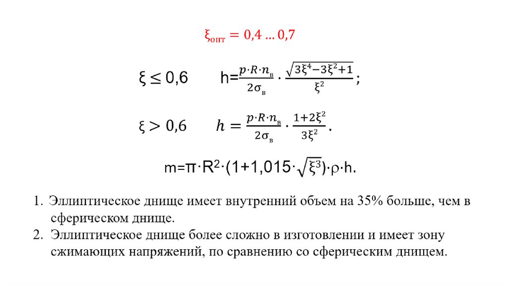
Напряжения в эллиптической оболочке, соединенной с цилиндром
1.
English
Русский
Rules