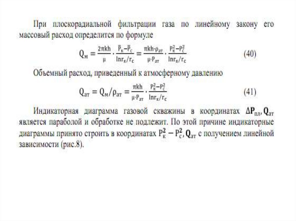
1.62M
Category:
physics
Similar presentations:
Динамика вязкой несжимаемой жидкости
Режимы движения жидкости. Лекция 3
Гидростатика. Режимы движения жидкости. Силы, действующие в жидкости. Гидростатическое давление
Механика несжимаемой жидкости. Основные определения и законы
Несжимаемая жидкость. Уравнение Бернулли
Гидродинамика. Движение жидкости
Движение жидкости Уравнение. Бернулли
«Выяснение условий плавания тела в жидкости». Лабораторная работа
Выяснение условий плавания тел в жидкости. Физика. 7 класс
Условия плавания тел в жидкости
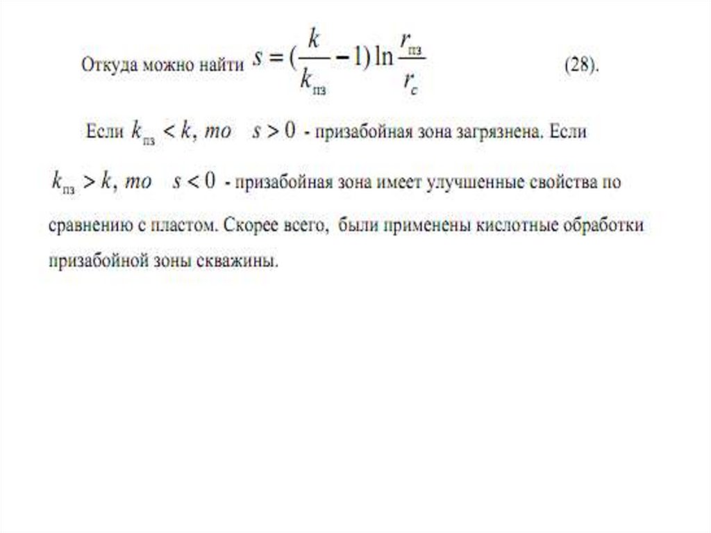
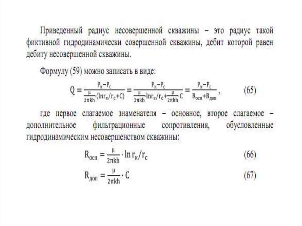
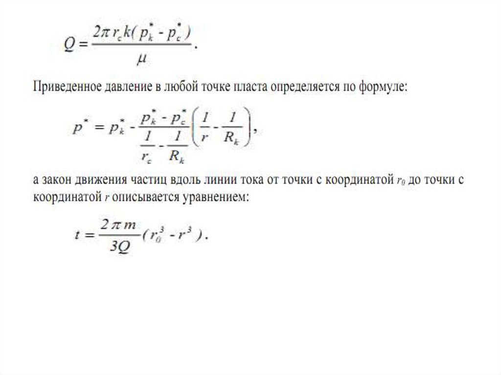
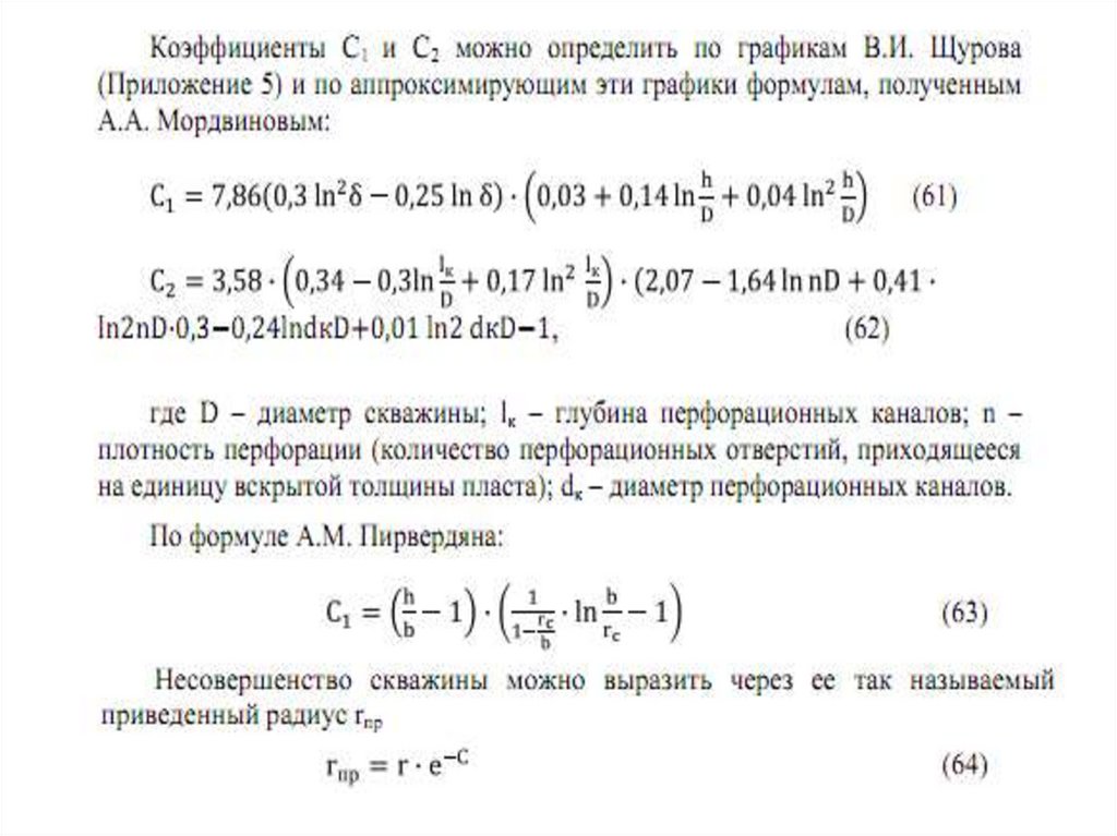
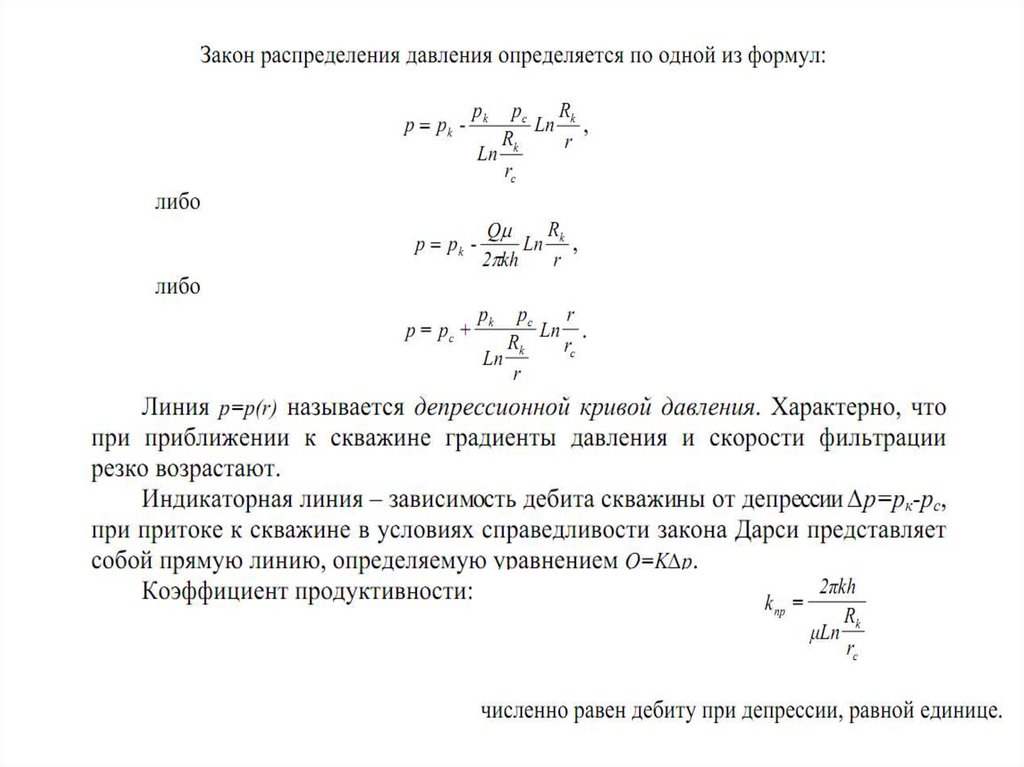
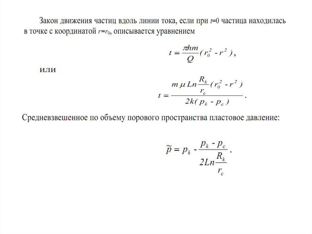
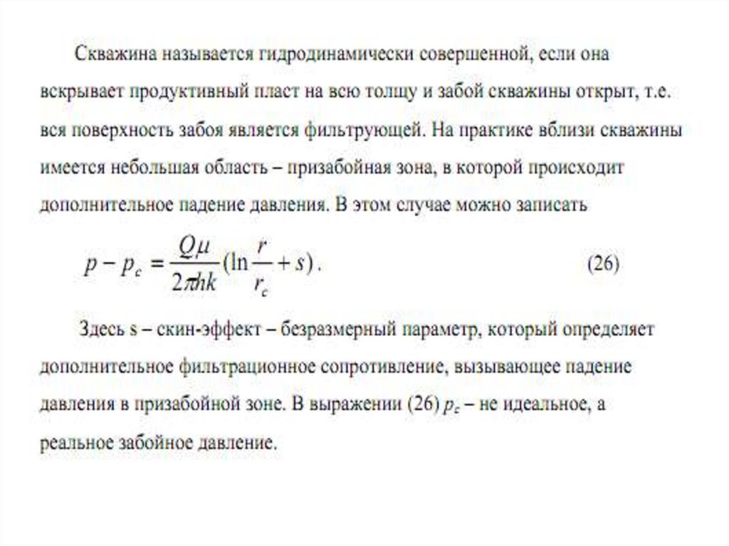
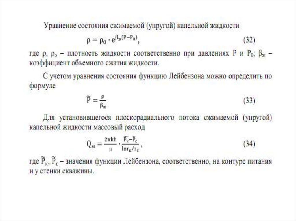
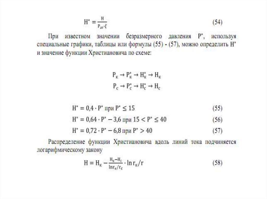
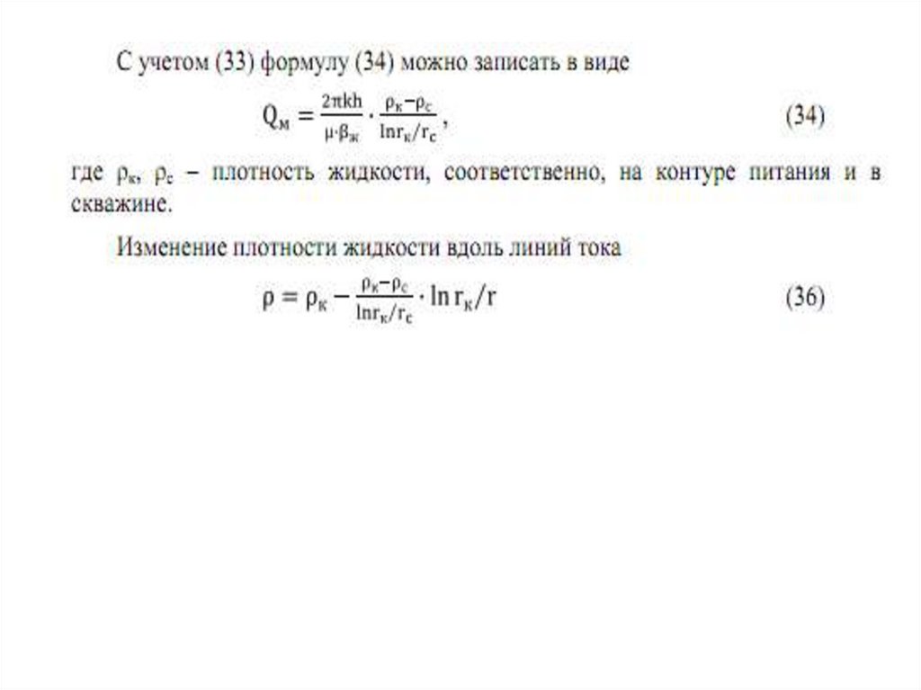
Одномерное движение несжимаемой жидкости в условиях водонапорного режима
1.
English
Русский
Rules