2.43M
Category: mathematicsmathematics

Аналитическая геометрия на плоскости

1.

Аналитическая
геометрия на плоскости

2.

Метод координат на плоскости

3.

4.

5.

Пример

6.

Пример

7.

Полярная система координат

8.

9.

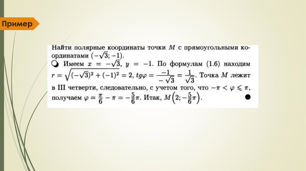
Пример

10.

Пример

11.

Пример

12.

Уравнение линии (кривой) на
плоскости

13.

14.

Пример

15.

Пример

16.

Прямая на плоскости

17.

18.

19.

20.

21.

Пример

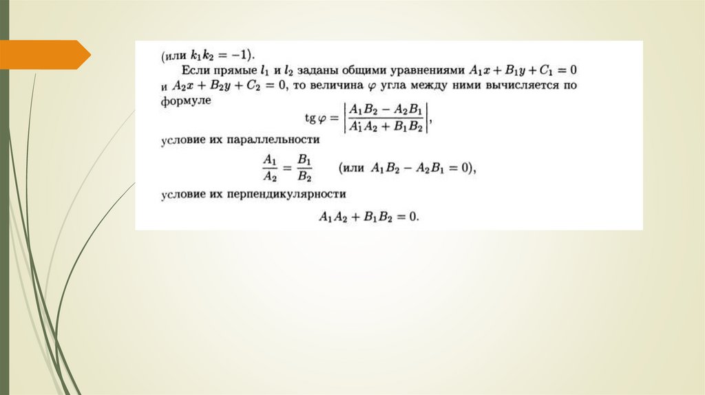
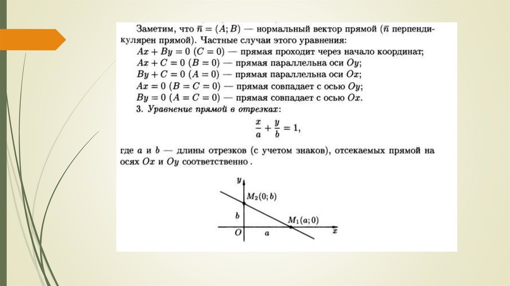
22.

23.

Пример

24.

Пример
English     Русский Rules