356.54K
Category: mathematicsmathematics

Применение интеграла к вычислению физических величин

1.

И6
Практическая работа №32 (2):
Применение интеграла к
вычислению физических
величин.

2.

1. Вычислите:
8 12 10 8 5 21
: : 1
7 5 21 7 12 10
1
1
1
7
3 4 6
7
1 2 3 3 3
3 3
4
3
2
12
12
12

3.

Повторение:
1
2
x dx
1
dt
1 2x3 3 6 t 6 ln x
2 x3 3 t
6 x 2 dx dt
dt
x dx
6
1
1
ln(2 x 3)
6
1
3
2
1
1
1
ln 5 ln1 ln 5
6
6
6

4.

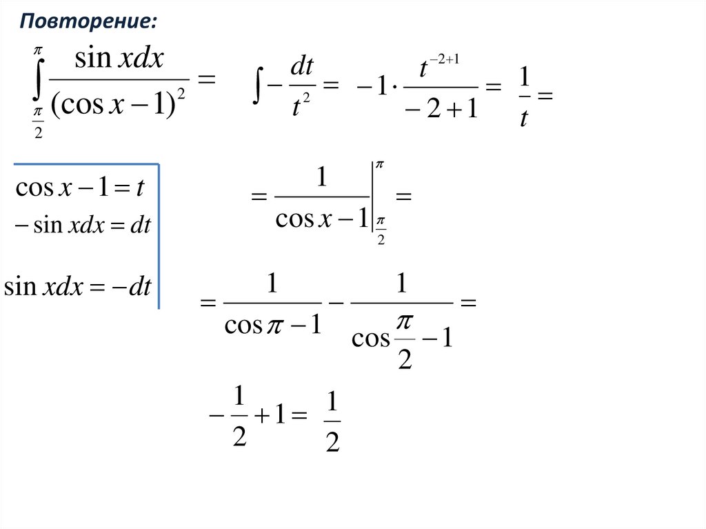
Повторение:
sin xdx
(cos x 1)2
2
1
cos x 1
cos x 1 t
sin xdx dt
sin xdx dt
dt
t 2 1
t 2 1 2 1 1
t
2
1
1
cos 1 cos 1
2
1
1 1
2
2

5.

Физический смысл определённого интеграла
Путь есть интеграл от скорости по времени

6.

Задача 1: Тело движется прямолинейно и его скорость задаётся
формулой V 6t 2 4t 2.
Определите путь, пройденный этим телом за первые 3 секунды от
начала движения.
(Первые 3 секунды – это время от 0 до 3-х секунд)

7.

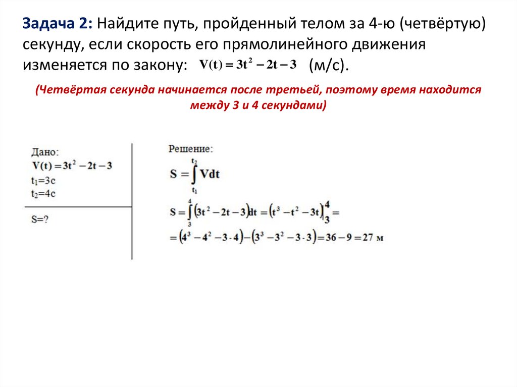
Задача 2: Найдите путь, пройденный телом за 4-ю (четвёртую)
секунду, если скорость его прямолинейного движения
изменяется по закону: V(t ) 3t 2 2t 3 (м/с).
(Четвёртая секунда начинается после третьей, поэтому время находится
между 3 и 4 секундами)

8.

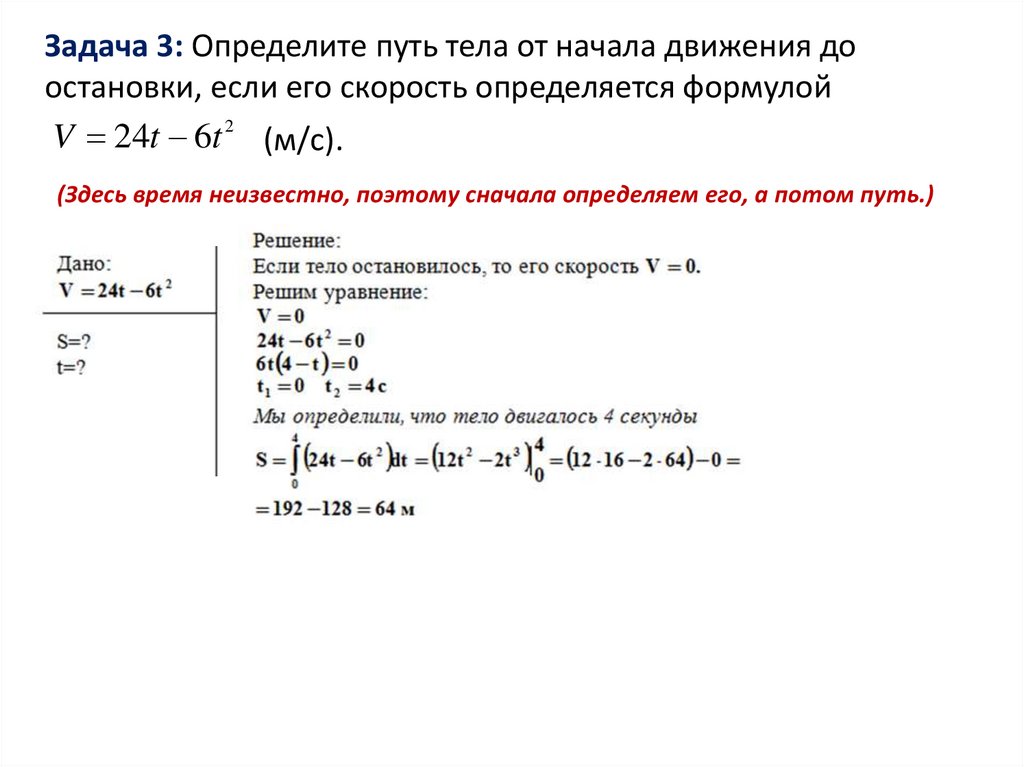
Задача 3: Определите путь тела от начала движения до
остановки, если его скорость определяется формулой
V 24t 6t 2 (м/с).
(Здесь время неизвестно, поэтому сначала определяем его, а потом путь.)

9.

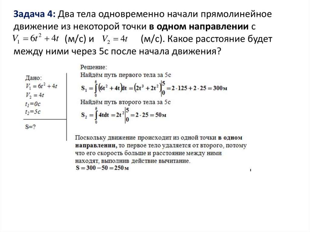
Задача 4: Два тела одновременно начали прямолинейное
движение из некоторой точки в одном направлении с
V1 6t 2 4t (м/с) и V2 4t (м/с). Какое расстояние будет
между ними через 5с после начала движения?
English     Русский Rules