2.23M
Category: physicsphysics

Уравнения равновесия

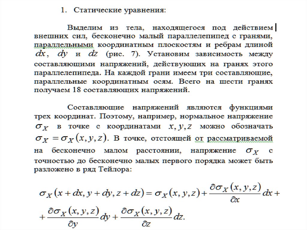
1.

Лекция 2-3
Уравнения равновесия
Навье

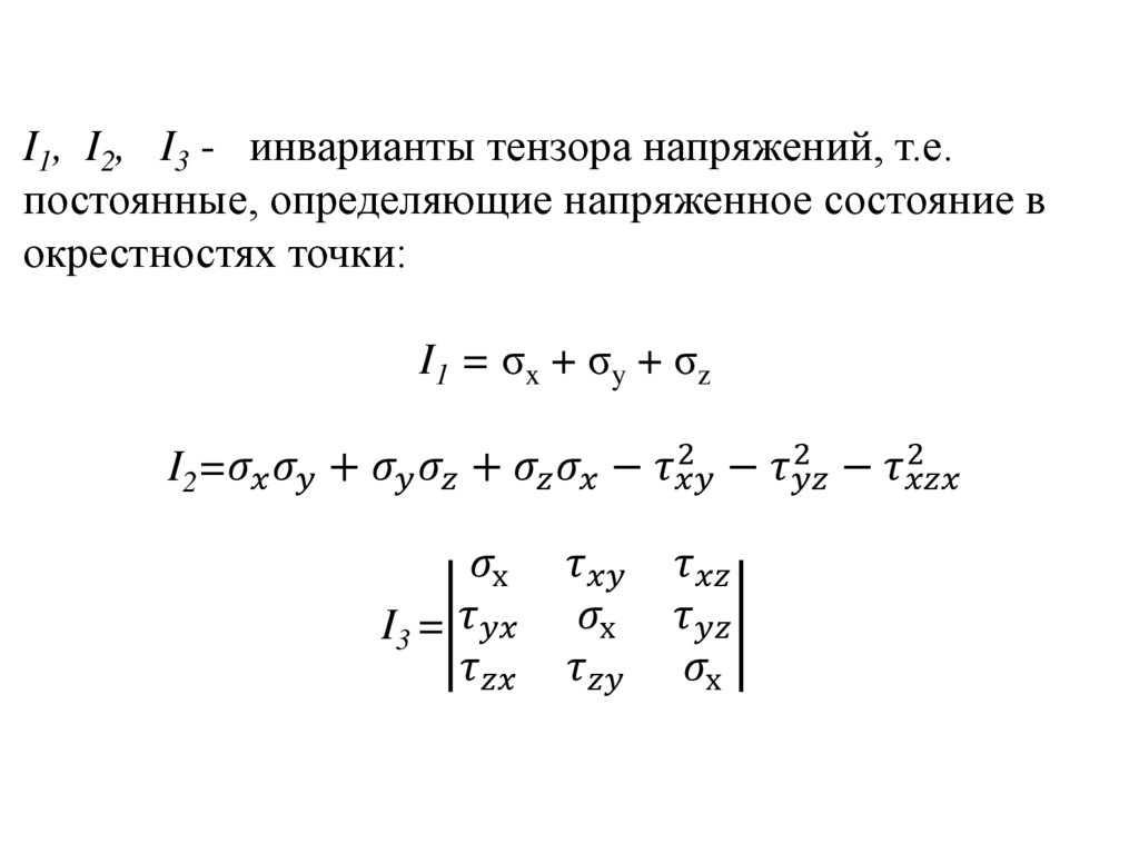
2.

Теория напряжений является общей для всех
разделов механики сплошной среды: теории упругости,
теории пластичности и теории ползучести.
Сформулируем правила знаков для напряжений.
1. Нормальные
направление
нормали;
напряжения положительны, если их
совпадает с направлением внешней
2. Касательные
напряжения
будем
считать
положительными, когда они направлены по осям
координат на площадках с внешней нормалью,
направленной по оси координат, и когда они направлены
против направления осей координат на площадках с
внешней нормалью, направленной против направления
оси координат.

3.

4.

5.

6.

7.

8.

9.

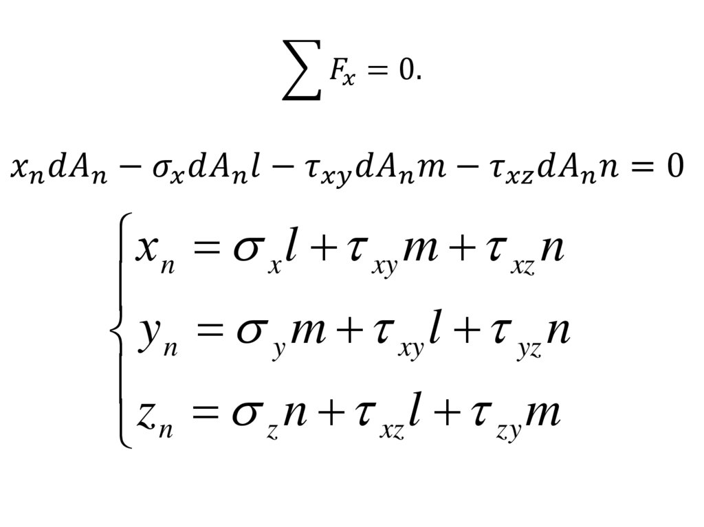
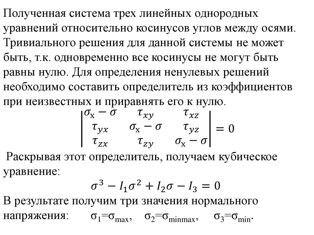
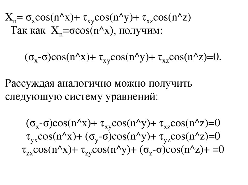
Напряжения на наклонных площадках.
Условия на поверхности

10.

11.

12.

English     Русский Rules